【大白话讲考情】2026年上海师范大学上海退役军人学院非全日制MBA

复试面试真题已放在文末
复试面试真题已放在文末
【上海师范大学上海退役军人学院非全日制MBA项目及院校简介】
该项目专为退役军人及相关行业从业者量身定制,课程体系融合工商管理核心知识与退役军人职业转型需求,注重实践应用与行业对接,培养具备现代管理理念、专业实操能力和社会责任感的复合型管理人才。项目依托学校完善的教学设施和雄厚的师资力量,结合退役军人的综合素质优势,提供多元化的教学模式和丰富的实践平台,助力学员实现职业升级与人生发展。
选择上海师范大学上海退役军人学院非全日制MBA,不仅能系统学习工商管理知识,还能依托院校资源和校友网络,拓展行业视野,积累优质人脉,为退役军人转型管理岗位、提升职业竞争力提供有力支撑。
【大白话讲考情】上海师范大学上海退役军人学院非全日制MBA
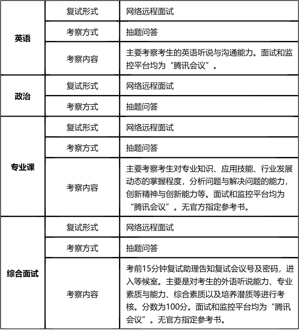
客观分析一波,上海师范大学上海退役军人学院非全日制MBA复试整体淘汰率为0%,一志愿复试人数7人全部录取,复试时间预计在2026年3月28日,查分后准备时间相对充裕,但仍需提前规划。整体上复试仅为面试形式,无笔试环节,考察英语、政治、专业课和综合能力,均采用抽题问答方式,面试平台统一为腾讯会议。
复习建议:一定要把真题作为复习的重点,我把真题及涵盖该项目复试英语口语、政治、专业综合面试的所有资料都放在文末了,大家下载后认真背诵,合理安排时间即可全面掌握!复试无官方指定参考书,重点在于提升自身综合素养和专业基础,文末的真题一定要看,资料一定要下载背诵,结合抽题问答的考察形式多做模拟练习,录取概率极高!!!
2026查分/复试时间/复试形式预测
上海师范大学上海退役军人学院非全日制MBA复试拟录取整体情况/淘汰率评估
复试各个分数段拟录取情况分析
上海师范大学上海退役军人学院非全日制MBA复试内容分析/成绩计算/资审材料
一、 整体复试情况概览
二、 各个学科的复试考察细节
三、 复试资格审查需要准备的材料
四、 同等学力加试科目
复试面试真题分享
一、 英语口语问答
- 1. Can you do a quick self-introduction?
- 2. What’s your greatest weakness? How do you overcome it?
- 3. How will the MBA degree help your future career?
- 4. Can you describe a challenging project you led?
- 5. How do you balance work and study during the MBA?
- 6. What motivates you to pursue an MBA at this stage?
- 7. Could you introduce your current job responsibilities briefly?
二、 政治理论问答
- 1. 如何理解高质量发展内涵?
- 2. 新时代社会主要矛盾是什么?
- 3. 中国式现代化的基本特征有哪些?
- 4. 共同富裕的重要意义是什么?
- 5. 新发展格局的核心是什么?
- 6. 乡村振兴战略的总要求是什么?
- 7. 社会主义核心价值观是什么?
三、 专业知识问答
- 1. 管理的四大职能,简单说说?
- 2. 什么是SWOT分析?举个实际例子说明下?
- 3. 波特五力模型里,五种竞争力量具体是哪些?
- 4. 目标管理(MBO)的核心思路是什么?
- 5. 马斯洛需求层次理论,具体内容有哪些?
- 6. 双因素理论里的保健因素和激励因素,分别指什么?
- 7. 市场营销的4P理论,具体指什么?
四、 综合素质面试问答
- 1. 考MBA的核心原因是什么?
- 2. 读MBA能帮你解决哪些职业困惑?
- 3. 我们学校MBA最吸引你的点是什么?
- 4. 和其他申请者比,你的核心优势是什么?
- 5. 未来3-5年职业有什么具体打算?
- 6. 你所在行业近年有什么变化?
- 7. 工作中遇过最棘手的事是什么?怎么解决的?
接下来,你最想要2026上海师范大学上海退役军人学院非全日制MBA复试的完整资料来了(全科目,包含真题)!!!上海师范大学上海退役军人学院非全日制MBA复试急救资料PDF汇总目录,考来考去就这些东西!
老师总结:
首先,上海师范大学上海退役军人学院非全日制MBA复试淘汰率为0%,这是极大的优势,但不能因此掉以轻心。复试虽无笔试,但四个面试板块都需认真准备,尤其是政治板块需关注时事热点,英语要强化听说能力,专业课和综合面试要结合行业动态和自身经历,展现出管理潜质和综合素质。
其次,资格审查材料要提前准备齐全,退役军人专属材料务必确保真实有效,《诚信复试承诺书》需手写签名,学籍学历证明要及时在学信网申请。同等学力考生要按照指定教材复习加试科目,避免因加试成绩影响录取。
最后,复试采用网络远程抽题问答形式,需提前熟悉腾讯会议操作流程,多进行模拟练习,提升答题的逻辑性和流畅度。文末整理的真题和资料是备考核心,一定要下载背诵,结合自身情况制定合理的复习计划,相信大家都能顺利上岸!

© 温馨提示:本文由作者海豚MBA张老师创作,未经著作权人允许禁止转载。
