【大白话讲考情】2026年广东财经大学全日制MBA

复试面试真题已放在文末
复试面试真题已放在文末
【广东财经大学MBA项目及院校简介】
广东财经大学MBA项目设有全日制和非全日制两种培养模式,课程体系紧密结合粤港澳大湾区经济发展需求,注重实践导向和案例教学,开设了市场营销、财务管理、人力资源管理、运营管理等多个专业方向。项目拥有一支由资深教授、行业专家和企业高管组成的师资队伍,为学生提供理论与实践深度融合的教学体验。
学校地处粤港澳大湾区核心城市广州,依托区域产业优势和校友资源,为MBA学生提供丰富的实习、就业和创业机会。选择广东财经大学MBA,将助力学生在激烈的市场竞争中提升核心竞争力,实现职业生涯的跨越式发展。
【大白话讲考情】广东财经大学全日制MBA
客观分析一波,广东财经大学全日制MBA复试整体淘汰率较高(42%),复试时间预计在 2026 年 3 月 16 日左右,查分时间和复试时间间隔较短,需要提前筹备复试,避免临时抱佛脚。整体复试以面试+笔试为主,面试包含专业与情景化面试、无领导小组面试,考察维度全面,需要系统准备。
复习建议:一定要把真题和核心考点作为复习重点,150-155分段录取率仅12%,155-160分段录取率为0%,186分以上才稳录,分数竞争力至关重要。我把涵盖英语、政治、专业课、综合面试的全科目资料都放在文末了,大家下载后集中背诵,重点攻克高频考题,针对性提升短板。复试考察范围广,切勿盲目复习,抓住核心题型反复练习,才能高效通关!!!
2026查分/复试时间/复试形式预测
广东财经大学MBA复试拟录取整体情况/淘汰率评估
复试各个分数段拟录取情况分析
广东财经大学MBA复试内容分析/成绩计算/资审材料
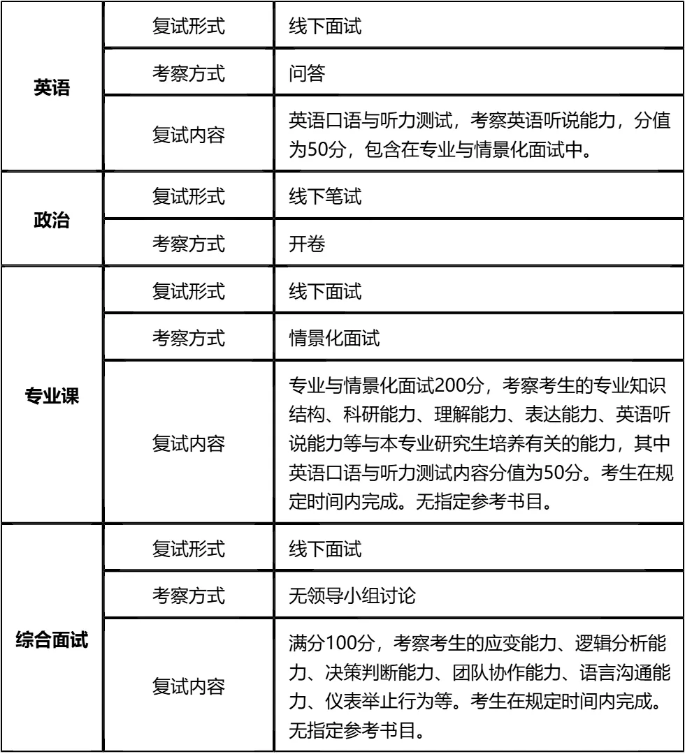
一、 整体复试情况概览
二、 各个学科的复试考察细节
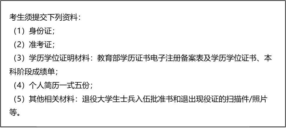
三、 复试资格审查需要准备的材料
四、 同等学力加试科目
复试面试真题分享
一、 英语口语问答
- 1. Can you do a quick self-introduction?
- 2. What’s your biggest strength in your career?
- 3. Why did you choose our university’s MBA program?
- 4. How will the MBA degree help your future career?
- 5. Can you describe a challenging project you led?
- 6. How do you balance work and study during the MBA?
- 7. What motivates you to pursue an MBA at this stage?
二、 政治理论问答
- 1. 如何理解高质量发展内涵?
- 2. 新时代社会主要矛盾是什么?
- 3. 中国式现代化的基本特征有哪些?
- 4. 共同富裕的重要意义是什么?
- 5. 新发展理念的具体内容是什么?
- 6. 乡村振兴战略的总要求是什么?
- 7. 社会主义核心价值观是什么?
三、 专业知识问答
- 1. 管理的四大职能,简单说说?
- 2. 什么是SWOT分析?举个实际例子说明下?
- 3. 波特五力模型里,五种竞争力量具体是哪些?
- 4. 目标管理(MBO)的核心思路是什么?
- 5. 马斯洛需求层次理论,具体内容有哪些?
- 6. 双因素理论里的保健因素和激励因素,分别指什么?
- 7. 什么是核心竞争力?企业怎么构建自己的核心竞争力?
四、 综合素质面试问答
- 1. 考MBA的核心原因是什么?
- 2. 读MBA能帮你解决哪些职业困惑?
- 3. 和其他申请者比,你的核心优势是什么?
- 4. 未来3-5年职业有什么具体打算?
- 5. 你所在行业近年有什么变化?
- 6. 工作中遇过最棘手的事是什么?怎么解决的?
- 7. 和同事意见不合时怎么处理?
接下来,你最想要2026广东财经大学MBA复试的完整资料来了(全科目,包含真题)!!!广东财经大学MBA复试急救资料PDF汇总目录,考来考去就这些东西!
老师总结:
第一点,从分数段数据来看,广东财经大学对高分考生非常友好,180分以上录取率100%,但对擦线考生极其严格。如果你的分数在150-180分之间,必须把复试当成背水一战,无领导小组面试要提前练习角色定位和沟通技巧,专业面试要熟练掌握核心管理理论和案例分析方法。
第二点,复试成绩计算中,专业与情景化面试和无领导小组面试占比90%,政治仅占10%,但政治不及格仍可能影响录取,不能掉以轻心。开卷考试不等于可以裸考,要提前梳理时政热点和理论要点,确保答题思路清晰、内容准确。
第三点,资格审查材料要提前准备齐全,个人简历要突出自身优势和与MBA项目的匹配度。建议找同学或老师进行模拟面试,提前适应考场氛围,发现自身不足并及时调整。文末的真题和资料是经过筛选的高频考点,认真背诵就能事半功倍,相信只要付出足够的努力,就能成功上岸!
备考复试时,我把重点放在了专业知识和英语口语上。我购买了管理类的经典教材,结合文末的真题资料,梳理了高频考点和核心理论,比如SWOT分析、波特五力模型、马斯洛需求层次理论等,还找了很多案例进行分析,加深理解。英语口语方面,我每天跟着范文练习自我介绍和常见问题的回答,还利用APP进行听力训练,逐渐克服了开口紧张的问题。
无领导小组面试是我最担心的环节,因为我平时性格比较内向,不善于表达自己的观点。为了改变这种情况,我主动参加了多个模拟小组,强迫自己多发言、多表达。每次模拟结束后,我都会认真总结自己的不足,比如发言逻辑不清晰、缺乏说服力等,然后针对性地进行改进。
复试时,我虽然还是有些紧张,但因为准备充分,专业面试和英语口语都发挥得不错。无领导小组面试中,我虽然没有多说,但每次发言都能说到点子上,得到了团队成员和考官的认可。最后成功被录取,真的很开心。跨专业考生不要害怕自己的专业背景不足,只要提前充分准备,一样可以在复试中取得好成绩!

延伸阅读:
© 温馨提示:本文由作者海豚MBA张老师创作,未经著作权人允许禁止转载。
