【大白话讲考情】中山大学管理学院2026年非全日制MBA

复试面试真题已放在文末
复试面试真题已放在文末
【中山大学管理学院MBA项目及院校简介】
中山大学非全日制MBA项目聚焦粤港澳大湾区经济发展需求,课程体系融合理论前沿与实践应用,设有综合管理、金融与投资、市场营销、运营管理等多个特色方向。项目采用模块化教学,结合案例分析、企业参访、实战模拟等多元化教学方式,邀请国内外顶尖学者与行业专家授课,确保学生获得扎实的管理知识与前沿的行业洞察。
学院拥有广泛的校友网络和校企合作资源,与众多世界500强企业、知名上市公司建立了深度合作关系,为学生提供丰富的实习、就业和创业支持。选择中山大学非全日制MBA,不仅能系统提升管理能力,更能融入高端商业圈层,为职业发展注入强劲动力。
【大白话讲考情】中山大学管理学院非全日制MBA
客观分析一波,中山大学管理学院非全日制MBA复试整体淘汰率10%,属于中等偏上淘汰水平,复试时间预计在 2026 年 3 月 30 日前后,查分后备考时间有限,需要提前规划。整体复试以笔试+面试为主,其中专业课和综合面试采用无领导小组形式,对团队协作和临场反应能力要求较高,需重点准备群面技巧。
复习建议:首先要关注分数要求,稳录取建议分数为192分,低于该分数的考生需在复试中展现更强竞争力。其次,无领导小组面试是备考重点,要提前练习案例分析、观点表达和团队协作能力。政治笔试有明确参考资料,需提前背诵核心要点。我把真题及涵盖英语、政治、专业课、综合面试的所有资料都放在文末了,大家下载后重点背诵高频考点和真题答案,合理安排时间高效备考,避免盲目复习!
2026查分/复试时间/复试形式预测
中山大学管理学院MBA复试拟录取整体情况/淘汰率评估
复试各个分数段拟录取情况分析
中山大学管理学院MBA复试内容分析/成绩计算/资审材料
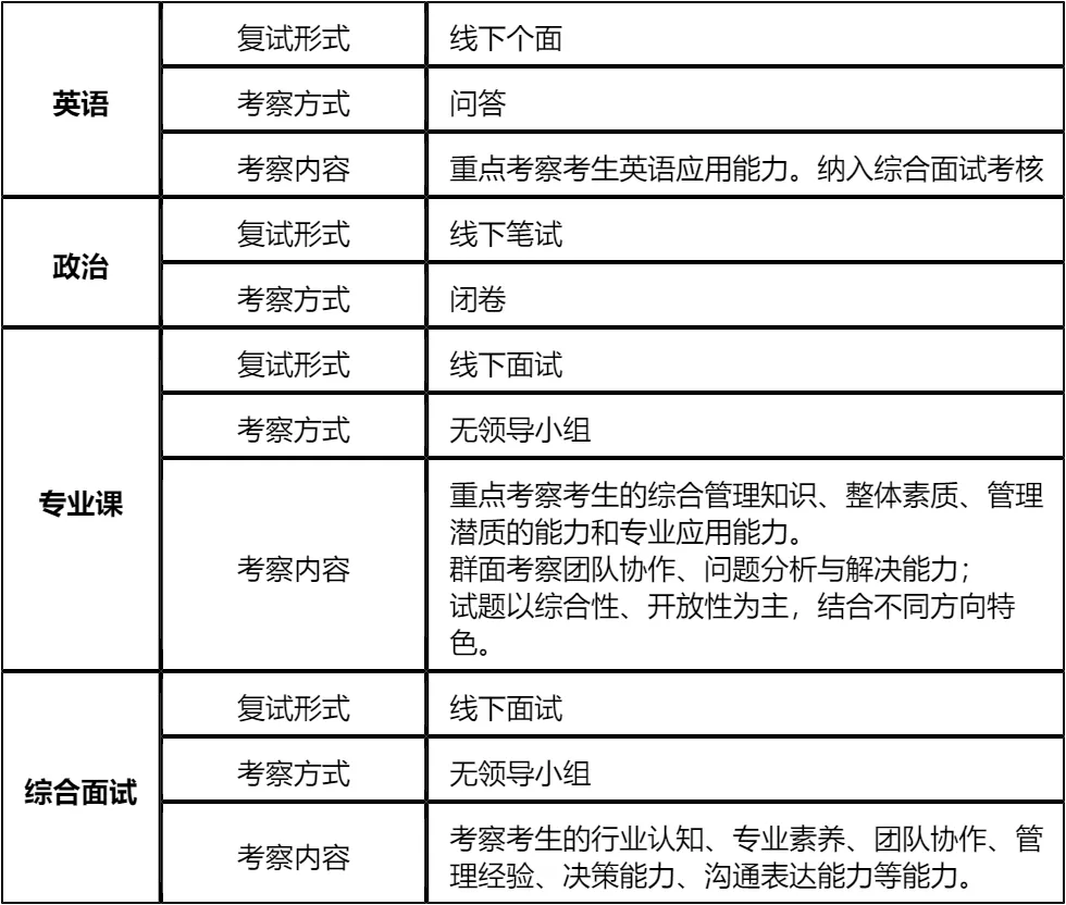
一、 整体复试情况概览
二、 各个学科的复试考察细节
三、 复试资格审查需要准备的材料
复试面试真题分享
一、 英语口语问答
- 1. Can you do a quick self-introduction?
- 2. What’s your biggest strength in your career?
- 3. Why did you choose our university’s MBA program?
- 4. How will the MBA degree help your future career?
- 5. Can you describe a challenging project you led?
- 6. How do you handle conflicts with your colleagues?
- 7. What motivates you to pursue an MBA at this stage?
二、 政治理论问答
- 1. 如何理解高质量发展内涵?
- 2. 新时代社会主要矛盾是什么?
- 3. 中国式现代化的基本特征有哪些?
- 4. 共同富裕的重要意义是什么?
- 5. 新发展格局的核心是什么?
- 6. 科技创新对发展的作用?
- 7. 乡村振兴战略的总要求是什么?
三、 专业知识问答
- 1. 管理的四大职能,简单说说?
- 2. 什么是SWOT分析?举个实际例子说明下?
- 3. 波特五力模型里,五种竞争力量具体是哪些?
- 4. 目标管理(MBO)的核心思路是什么?
- 5. 双因素理论里的保健因素和激励因素,分别指什么?
- 6. 什么是核心竞争力?企业怎么构建自己的核心竞争力?
- 7. 企业战略的三个层次,简单阐述下?
四、 综合素质面试问答
- 1. 考MBA的核心原因是什么?
- 2. 读MBA能帮你解决哪些职业困惑?
- 3. 和其他申请者比,你的核心优势是什么?
- 4. 你所在行业近年有什么变化?
- 5. 你公司在行业的核心竞争力是什么?
- 6. 工作中遇过最棘手的事是什么?怎么解决的?
- 7. 未来3-5年职业有什么具体打算?
接下来,你最想要2026中山大学管理学院MBA复试的完整资料来了(全科目,包含真题)!!!中山大学管理学院MBA复试急救资料PDF汇总目录,考来考去就这些东西!
老师总结:
从复试数据来看,中山大学管理学院MBA各个分数段录取率均在88%以上,整体录取机会较大,但10%的淘汰率仍需警惕。220-230分段录取率100%,该分数段考生可重点保持稳定发挥;230分以上考生需注意竞争强度,复试不能掉以轻心;150-192分段考生是复试竞争的关键群体,需通过高效备考提升复试竞争力。
备考过程中,要兼顾多个考察板块。英语面试需准备自我介绍、职业规划等常见话题,提升口语表达流畅度;政治笔试需紧扣参考资料,背诵核心理论和政策要点;无领导小组面试是重中之重,需加强团队协作和案例分析能力训练,可通过模拟面试积累经验。
资料方面,无需盲目搜集大量素材,文末的真题和急救资料已涵盖核心考点,认真背诵和练习即可。同时,资格审查材料要提前准备齐全,确保符合要求。备考时间有限,需合理分配时间,针对性突破重点难点,相信只要坚持努力,就能成功录取中山大学MBA!

延伸阅读:
© 温馨提示:本文由作者海豚MBA张老师创作,未经著作权人允许禁止转载。
