【大白话讲考情】华南理工大学2026年MBA非全日制

复试面试真题已放在文末
复试面试真题已放在文末
【华南理工大学MBA项目及院校简介】
华南理工大学非全日制MBA项目紧密结合粤港澳大湾区的产业特色,课程设置注重理论与实践结合,涵盖战略管理、市场营销、财务管理、运营管理等核心模块,同时开设数字化转型、智能制造、创新创业等特色方向。项目拥有一支兼具学术造诣和企业实战经验的师资队伍,同时邀请行业精英、企业高管担任实践导师,为学员提供丰富的行业资源和实践机会。
此外,学校拥有广泛的校友网络和完善的职业发展服务体系,助力学员实现职业晋升和转型。选择华南理工大学非全日制MBA,不仅能系统学习管理知识,更能融入优质的商业圈层,在大湾区的发展浪潮中抢占先机。
【大白话讲考情】华南理工大学MBA非全日制
客观分析一波,华南理工大学MBA非全日制复试整体淘汰率较低(6%左右),复试时间预计在 2026 年 3 月 22 日前后,查分时间和复试时间间隔较短,所以大家需要提前筹备复试,避免出分后时间仓促。整体上复试以笔试+面试为主,面试形式包含多个版块的抽题问答,需要提前熟悉各类题型和答题思路。
复习建议:一定要把真题作为复习的核心重点,我把真题及涵盖华南理工大学MBA复试英语口语、政治、专业综合面试的所有资料都放在文末了,大家下载后务必认真背诵,集中精力背诵9天即可全部掌握!!总之,备考时间紧张,务必聚焦重点高频核心考点,切勿盲目复习,文末的真题一定要仔细研读,资料一定要下载背诵,其实复试并没有想象中那么难!!!
2026查分/复试时间/复试形式预测
华南理工大学MBA复试拟录取整体情况/淘汰率评估
复试各个分数段拟录取情况分析
华南理工大学MBA复试内容分析/成绩计算/资审材料
一、 整体复试情况概览
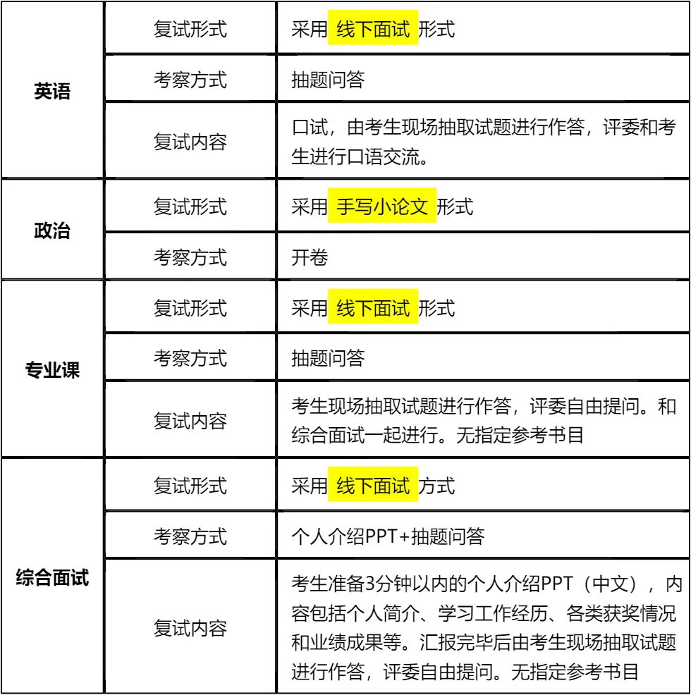
二、 各个学科的复试考察细节
三、 复试资格审查需要准备的材料
复试面试真题分享
一、 英语口语问答
- 1. What’s your biggest strength in your career?
- 2. Why did you choose our university’s MBA program?
- 3. Can you describe a challenging project you led?
- 4. How do you handle conflicts with your colleagues?
- 5. What are your long-term career aspirations?
- 6. How do you keep updated with the latest business trends?
- 7. Can you introduce your current job responsibilities briefly?
二、 政治理论问答
- 1. 如何理解高质量发展内涵?
- 2. 中国式现代化的基本特征有哪些?
- 3. 共同富裕的重要意义是什么?
- 4. 新发展格局的核心是什么?
- 5. 乡村振兴战略的总要求是什么?
- 6. 社会主义核心价值观是什么?
- 7. 如何理解“绿水青山就是金山银山”?
三、 专业知识问答
- 1. 管理的四大职能,简单说说?
- 2. 波特五力模型里,五种竞争力量具体是哪些?
- 3. 平衡计分卡(BSC)怎么理解?它包含哪四个维度?
- 4. 企业战略的三个层次,简单阐述下?
- 5. 市场营销的4P理论,具体指什么?
- 6. 什么是核心竞争力?企业怎么构建自己的核心竞争力?
- 7. 数字化转型对企业战略会产生哪些影响?
四、 综合素质面试问答
- 1. 考MBA的核心原因是什么?
- 2. 你所在行业近年有什么变化?
- 3. 工作中遇过最棘手的事是什么?怎么解决的?
- 4. 和同事意见不合时怎么处理?
- 5. 如何调动团队积极性?
- 6. 未来3-5年职业有什么具体打算?
- 7. 这件成就感的事对你职业发展有什么影响?
接下来,你最想要2026华南理工大学MBA复试的完整资料来了(全科目,包含真题)!!!华南理工大学MBA复试急救资料PDF汇总目录,考来考去就这些东西!
老师总结:
华南理工MBA复试是对综合能力的全面考察,成绩计算中初试占60%、复试占40%,初试分数高的考生要保持优势,初试分数偏低的考生也有逆袭机会。政治论文作为笔试部分,要严格按照要求手写和装订,避免形式上的失误。
面试中,评委关注考生的逻辑思维、沟通能力和职业规划,答题时要做到条理清晰、重点突出,结合自身经历谈感悟和思考,而不是死记硬背理论。英语面试要敢于开口,即使有少量语法错误也无需紧张,流畅表达更重要。
备考期间,要以真题为导向,掌握答题规律和技巧。文末的完整资料包含了复试所需的各类考点和真题,能帮大家少走弯路。希望大家珍惜最后的备考时间,全力以赴,相信付出就有回报,祝大家成功上岸华南理工大学MBA!

延伸阅读:
© 温馨提示:本文由作者海豚MBA张老师创作,未经著作权人允许禁止转载。
