【大白话讲考情】2026年清华大学经济管理学院非全日制MBA

复试面试真题已放在文末
复试面试真题已放在文末
【清华大学经济管理学院MBA项目及院校简介】
清华大学非全日制MBA项目专为在职精英量身打造,课程设置兼顾理论深度与实践应用,涵盖战略管理、市场营销、财务管理、运营管理等核心模块,同时开设数字化转型、金融科技、创新创业等前沿方向。项目采用灵活的教学模式,通过案例分析、企业参访、国际交流等多种形式,帮助学员将管理知识与工作实践深度融合。
学院拥有顶尖的师资团队、广泛的国际合作网络和强大的校友资源,毕业生遍布国内外知名企业、金融机构和政府部门。选择清华大学非全日制MBA,不仅能系统提升管理能力,更能进入高端人脉圈层,为职业发展注入强劲动力,实现个人与事业的双重突破。
【大白话讲考情】清华大学经济管理学院非全日制MBA
客观分析一波,清华大学经济管理学院非全日制MBA复试整体淘汰率31%,属于中等偏上淘汰强度,复试时间预计在 2026 年 3 月 29 日左右,查分后准备时间有限,必须提前启动复试备考。整体复试以面试+笔试为主,面试形式均为线下个面,对个人综合能力和专业基础要求较高。
复习建议:从分数段录取率来看,215分以上是稳录取区间,200-210分录取率93%,180-200分仅52%,160-180分33%,155分以下无录取可能。建议分数在215分以下的同学重点攻坚复试,真题是核心复习资料,文末整理了英语、政治、专业课、综合面试全科目真题及备考资料,高频考点集中背诵15天可全面覆盖!复试考察维度多,需兼顾政治笔试(60分及格线,不及格直接淘汰)、英语听说、专业知识和综合素养,务必针对性突破短板,避免因单一科目拖后腿,其实找对方法高效备考,上岸概率很大!!!
2026查分/复试时间/复试形式预测
清华大学非全日制MBA复试拟录取整体情况/淘汰率评估
复试各个分数段拟录取情况分析
清华大学非全日制MBA复试内容分析/成绩计算/资审材料
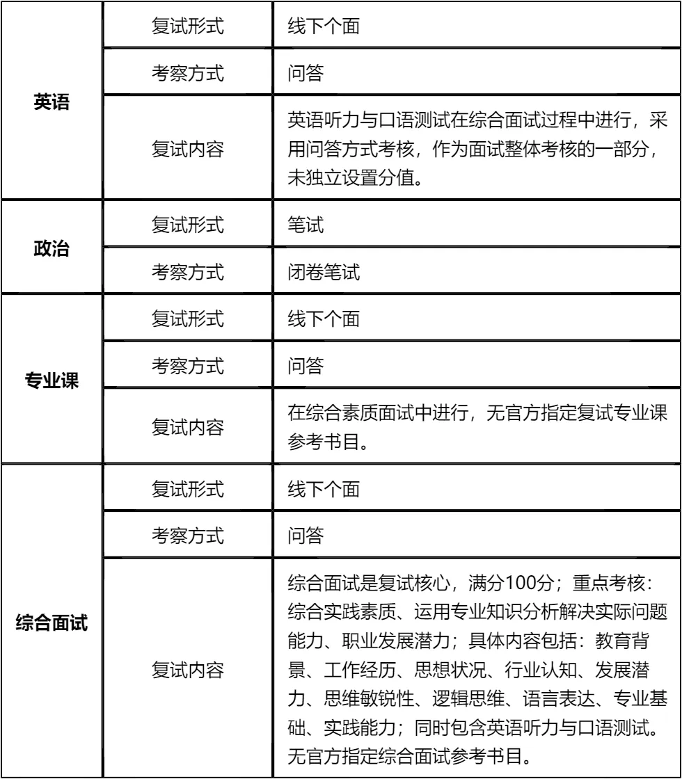
一、 整体复试情况概览
二、 各个学科的复试考察细节
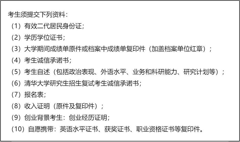
三、 复试资格审查需要准备的材料
复试面试真题分享
一、 英语口语问答
- 1. Can you do a quick self-introduction?
- 2. What’s your biggest strength in your career?
- 3. How will the MBA degree help your future career?
- 4. Can you describe a challenging project you led?
- 5. How do you handle conflicts with your colleagues?
- 6. What motivates you to pursue an MBA at this stage?
- 7. What’s the most important decision you’ve made in your career?
二、 政治理论问答
- 1. 如何理解高质量发展内涵?
- 2. 新时代社会主要矛盾是什么?
- 3. 中国式现代化的基本特征有哪些?
- 4. 共同富裕的重要意义是什么?
- 5. 新发展格局的核心是什么?
- 6. 乡村振兴战略的总要求是什么?
- 7. 社会主义核心价值观是什么?
三、 专业知识问答
- 1. 管理的四大职能,简单说说
- 2. 什么是SWOT分析?举个实际例子说明下
- 3. 波特五力模型里,五种竞争力量具体是哪些
- 4. 目标管理(MBO)的核心思路是什么
- 5. 马斯洛需求层次理论,具体内容有哪些
- 6. 什么是核心竞争力?企业怎么构建自己的核心竞争力
- 7. 市场营销的4P理论,具体指什么
四、 综合素质面试问答
- 1. 考MBA的核心原因是什么?
- 2. 读MBA能帮你解决哪些职业困惑?
- 3. 和其他申请者比,你的核心优势是什么?
- 4. 未来3-5年职业有什么具体打算?
- 5. 你所在行业近年有什么变化?
- 6. 工作中遇过最棘手的事是什么?怎么解决的?
- 7. 如何平衡工作、学习和生活?
接下来,你最想要2026清华大学非全日制MBA复试的完整资料来了(全科目,包含真题)!!!清华大学非全日制MBA复试急救资料PDF汇总目录,考来考去就这些东西!
老师总结:
首先,清华大学非全日制MBA复试的核心特点是“面试权重高、政治有硬门槛、分数段分化明显”。面试1分抵初试3分,这意味着复试是逆袭或保位的关键战场,尤其是初试分数在180-210分的同学,必须全力以赴打磨面试能力。政治笔试60分及格线是红线,不及格直接淘汰,没有任何回旋余地,务必提前背诵核心考点,确保万无一失。
其次,从分数段录取率来看,215分是安全线,低于这个分数的同学要针对性补短板:英语薄弱的重点练口语问答和自我介绍,专业基础差的恶补管理类核心理论(如SWOT、波特五力模型等),综合表达能力不足的多做模拟面试,训练逻辑思维和语言组织能力。清华大学MBA注重考生的职业发展潜力和行业认知,回答问题时要结合自身工作经历,展现出解决实际问题的能力。
最后,资料准备要“精而全”,文末的真题是历年高频考点,覆盖了英语、政治、专业课、综合面试所有模块,认真背诵并结合模拟练习,能极大提高备考效率。资格审查材料要提前整理,避免临时出错。复试竞争虽有一定强度,但只要找对方法、高效备考,就能在320名复试考生中脱颖而出,成功上岸清华大学!祝大家都能圆梦清华!
备考期间,我把文末的复试真题资料当成了救命稻草。专业课方面,我从资料里的专业课真题入手,逐一学习相关的管理理论,如SWOT分析、波特五力模型、目标管理等,结合自己的创业经历理解记忆,让理论知识更易掌握。英语方面,我每天花1小时练习口语,从自我介绍开始,逐题练习资料里的英语真题,还找了英语专业的朋友帮忙纠正发音和表达。
综合面试是我逆袭的关键,我充分发挥自己的创业经历优势,结合资料里的综合面试真题,准备了大量案例。复试时,老师问我“企业核心竞争力”“如何构建核心竞争力”等专业问题,我结合自己创业过程中的实际情况,详细阐述了观点;问到“职业规划”时,我结合清华大学MBA的资源和平台,说明了自己的发展方向。老师对我的创业经历和行业认知很感兴趣,提问也围绕这些展开,我都能从容应对。
最后我成功逆袭上岸,这让我明白,清华大学MBA复试不仅看分数,更看综合实力和发展潜力。擦线考生只要找准自己的优势,针对性弥补短板,充分利用真题资料备考,就有机会逆袭成功。希望我的经历能给其他擦线考生带来信心,只要不放弃,就有希望!

延伸阅读:
© 温馨提示:本文由作者海豚MBA张老师创作,未经著作权人允许禁止转载。
