【大白话讲考情】2026年北京理工大学经济与管理学院非全日制MBA

复试面试真题已放在文末
复试面试真题已放在文末
【北京理工大学MBA项目及院校简介】
北京理工大学经济与管理学院依托学校强大的工科背景,致力于培养具有“技术+管理”复合型能力的高级管理人才。非全日制MBA项目聚焦实践应用,课程体系涵盖工商管理核心知识与行业前沿动态,设有战略管理、市场营销、财务管理、运营管理等多个方向,同时注重案例教学与企业实践结合,邀请行业专家与企业高管参与授课,为学员搭建高端人脉网络与职业发展平台。
北理工MBA项目凭借严谨的治学态度、雄厚的师资力量和广泛的行业认可度,成为众多职场人士提升管理能力、实现职业跃迁的优质选择。项目毕业生广泛分布于科技、制造、金融、互联网等多个领域,深受用人单位好评。
【大白话讲考情】北京理工大学经济与管理学院非全日制MBA
客观分析一波,北京理工大学非全日制MBA复试淘汰率为0%,一志愿复试人数与录取人数完全一致,只要进入复试且考核合格就能录取,属于“进复试即上岸”的友好院校。复试时间预计在2026年3月22日-3月23日,查分后准备时间有限,建议提前启动复试备考。整体复试以笔试+面试为主,面试形式为线下个面,需兼顾笔试科目复习与面试技巧准备。
复习建议:虽然淘汰率为0%,但仍需认真准备各个考核板块,避免出现笔试不及格或面试严重失误的情况。真题是核心复习资料,文末整理了涵盖英语、政治、专业课、综合面试的完整真题,下载后重点背诵记忆,集中精力复习1-2周即可充分应对。备考需聚焦核心考点,无需盲目拓展,抓住笔试和面试的基础得分点,确保顺利通过考核!
2026查分/复试时间/复试形式预测
北京理工大学非全日制MBA复试拟录取整体情况/淘汰率评估
复试各个分数段拟录取情况分析
北京理工大学非全日制MBA复试内容分析/成绩计算/资审材料
一、 整体复试情况概览
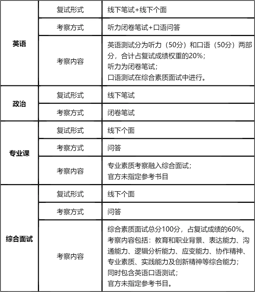
二、 各个学科的复试考察细节
三、 复试资格审查需要准备的材料
四、 同等学力加试科目
复试面试真题分享
一、 英语口语问答
- 1. What’s your biggest strength in your career?
- 2. How will the MBA degree help your future career?
- 3. Can you describe a challenging project you led?
- 4. How do you balance work and study during the MBA?
- 5. What do you think is the key to successful teamwork?
- 6. Can you introduce your current job responsibilities briefly?
- 7. What qualities do you think an MBA candidate should have?
二、 政治理论问答
- 1. 如何理解高质量发展内涵?
- 2. 中国式现代化的基本特征有哪些?
- 3. 新发展格局的核心是什么?
- 4. 乡村振兴战略的总要求是什么?
- 5. 社会主义核心价值观的作用?
- 6. 如何理解“绿水青山就是金山银山”?
- 7. 全面深化改革的总目标?
三、 专业知识问答
- 1. 管理的四大职能,简单说说
- 2. 波特五力模型里,五种竞争力量具体是哪些
- 3. 目标管理(MBO)的核心思路是什么
- 4. 双因素理论里的保健因素和激励因素,分别指什么
- 5. 企业战略的三个层次,简单阐述下
- 6. 市场营销的4P理论,具体指什么
- 7. 公司治理的核心要点是什么
四、 综合素质面试问答
- 1. 考MBA的核心原因是什么?
- 2. 和其他申请者比,你的核心优势是什么?
- 3. 未来3-5年职业有什么具体打算?
- 4. 你所在行业近年有什么变化?
- 5. 工作中遇过最棘手的事是什么?怎么解决的?
- 6. 和同事意见不合时怎么处理?
- 7. 如何调动团队积极性?
接下来,你最想要2026北京理工大学非全日制MBA复试的完整资料来了(全科目,包含真题)!!!北京理工大学MBA复试急救资料PDF汇总目录,考来考去就这些东西!
老师总结:
复试备考,要充分利用北理工淘汰率为0%的优势,聚焦“合格线”而非“高分线”,把主要精力放在确保各个环节不出现失误上。政治笔试是闭卷,必须背诵核心考点,英语听力和口语要多练习,避免出现听不懂、说不出的情况;综合面试要展现出积极的态度和良好的素养,给老师留下好印象。
对于跨专业或管理经验较少的考生,建议重点准备综合面试中的常见问题,结合自身情况真诚作答,同时熟悉基础的管理术语和理论,避免在专业知识问答中出现明显失误。个人简历要简洁明了,突出重点,体现自己的职业规划和报考北理工MBA的初衷。
最后,同等学力考生切勿忽视加试科目,按照指定教材的第1-8章认真复习,确保加试成绩合格。文末的复试资料是浓缩后的核心内容,下载后认真背诵,合理安排时间,相信大家都能顺利通过复试,开启在北理工的学习之旅!
加试资料里把两本书第1-8章的核心知识点都提炼出来了,还有课后习题和模拟题,我每天花2小时专门复习加试,重点背诵核心概念和理论。同时,按照复试真题准备政治、英语和综合面试,政治背诵核心论述,英语准备自我介绍和常见问题模板,综合面试梳理自己的工作经历和项目案例。
复试时,加试题目都是资料里重点强调过的,我顺利完成答题;政治笔试和英语面试也都发挥正常;综合面试中,老师问了我关于团队管理和职业规划的问题,我结合自己的工作经验如实回答,老师也比较认可。
最后不仅通过了复试,加试也顺利合格,成功录取。真心建议同等学力考生,加试一定要按照指定范围复习,聚焦核心考点,同时兼顾复试其他环节,不用过度焦虑,只要认真准备就能通过。

延伸阅读:
© 温馨提示:本文由作者海豚MBA张老师创作,未经著作权人允许禁止转载。
