【大白话讲考情】北京大学深圳研究院2026年非全日制MBA

复试面试真题已放在文末
复试面试真题已放在文末
【北京大学深圳研究院MBA项目及院校简介】
北京大学深圳研究院非全日制MBA项目聚焦实战与创新,课程体系融合了前沿商业理论与深圳本土的产业实践,涵盖管理核心课程、特色方向模块及实战项目。项目注重培养学生的综合管理能力、跨界整合能力和全球视野,通过案例教学、企业参访、行业论坛等多种形式,助力学生链接高端资源,实现职业跃迁。依托北大丰富的校友网络和深圳的产业优势,毕业生在金融、科技、高端制造等领域具有广阔的职业发展空间。
【大白话讲考情】北京大学深圳研究院非全日制MBA
客观分析一波,北京大学深圳研究院非全日制MBA复试整体淘汰率12%,属于中等淘汰水平,复试时间预计在 2026 年 3 月 22 日左右,查分后备考时间有限,需要提前规划复习。整体复试以面试为主,包含英语、政治、专业课、综合面试四个版块,均为线下个面形式,对考生的临场应变和知识储备要求较高。
复习建议:一定要把真题作为复习的核心,我把真题及涵盖英语、政治、专业综合面试的所有核心资料都放在文末了,大家下载后务必认真背诵演练,集中15-20天强化备考效果最佳!复试考察范围广,既要掌握管理类专业知识,又要关注时政热点,还要提升英语沟通能力,重点突破高频考点,避免盲目复习,文末真题和资料务必吃透,其实只要准备充分,上岸概率很大!!!
2026查分/复试时间/复试形式预测
北京大学深圳研究院MBA复试拟录取整体情况/淘汰率评估
复试各个分数段拟录取情况分析
北京大学深圳研究院MBA复试内容分析/成绩计算/资审材料
一、 整体复试情况概览
二、 各个学科的复试考察细节
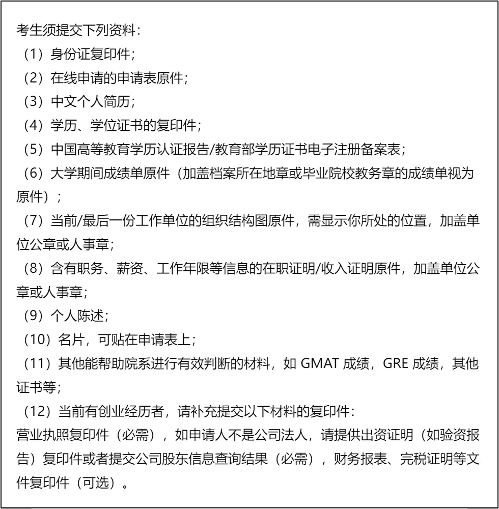
三、 复试资格审查需要准备的材料
四、 同等学力加试科目
复试面试真题分享
一、 英语口语问答
- 1. What’s your biggest strength in your career?
- 2. Why did you choose our university’s MBA program?
- 3. Can you describe a challenging project you led?
- 4. How do you handle conflicts with your colleagues?
- 5. What motivates you to pursue an MBA at this stage?
- 6. How do you keep updated with the latest business trends?
- 7. Can you introduce your current job responsibilities briefly?
二、 政治理论问答
- 1. 如何理解高质量发展内涵?
- 2. 新时代社会主要矛盾是什么?
- 3. 共同富裕的重要意义是什么?
- 4. 新发展理念的具体内容是什么?
- 5. 乡村振兴战略的总要求是什么?
- 6. 社会主义核心价值观的作用是什么?
- 7. 如何理解“绿水青山就是金山银山”?
三、 专业知识问答
- 1. 管理的四大职能,简单说说?
- 2. 波特五力模型里,五种竞争力量具体是哪些?
- 3. 目标管理(MBO)的核心思路是什么?
- 4. 双因素理论里的保健因素和激励因素,分别指什么?
- 5. 企业战略的三个层次,简单阐述下?
- 6. 市场营销的4P理论,具体指什么?
- 7. 什么是核心竞争力?企业怎么构建自己的核心竞争力?
四、 综合素质面试问答
- 1. 考MBA的核心原因是什么?
- 2. 读MBA能帮你解决哪些职业困惑?
- 3. 和其他申请者比,你的核心优势是什么?
- 4. 未来3-5年职业有什么具体打算?
- 5. 你公司在行业的核心竞争力是什么?
- 6. 工作中遇过最棘手的事是什么?怎么解决的?
- 7. 和同事意见不合时怎么处理?
接下来,你最想要2026北京大学深圳研究院MBA复试的完整资料来了(全科目,包含真题)!!!北京大学深圳研究院MBA复试急救资料PDF汇总目录,考来考去就这些东西!
老师总结:
复试备考要讲究策略,不能盲目发力。北京大学深圳研究院MBA复试考察范围广,需分模块制定备考计划:英语重点突破口语问答,政治聚焦时政热点,专业课夯实核心知识点,综合面试打磨自我介绍和职业规划。时间有限的情况下,要优先掌握高频考点和真题,提高备考效率。
面试过程中,心态和细节同样重要。要保持自信从容的心态,与面试官进行良好的眼神交流,表达清晰有条理。回答问题时要结合自身经历和实际案例,避免空洞的理论阐述。同时,要提前了解学校和项目的特色,在回答“为什么选择我们学校”等问题时,展现出对项目的深入了解和强烈的就读意愿。
最后,资格审查材料一定要准备齐全、符合要求,避免因材料问题影响复试资格。备考期间要合理安排时间,平衡工作、学习和生活,保持良好的精神状态。相信只要付出足够的努力,就能在复试中取得理想的成绩,成功迈入北京大学深圳研究院的校门!
后来偶然拿到了这份复试真题和资料,简直像抓住了救命稻草。我按照资料里的高频考点,每天花2小时背政治热点,3小时梳理专业课知识点,1小时练习英语口语,剩下的时间准备面试问答和资格审查材料。资料里的真题真的很管用,很多面试问题都能在里面找到相似的题型,让我在复习时有了明确的方向。
复试那天,英语面试的问题是“如何保持对最新商业趋势的关注”,刚好是资料里的高频题,我流利地回答了出来;政治面试考了“共同富裕的重要意义”,也是我重点背诵的内容;专业课面试问到了波特五力模型,我结合自己的工作经验进行了阐述;综合面试时,我提前准备的职业规划和对学校项目的理解也得到了面试官的认可。
最终成功上岸,真的要感谢这份真题和资料,让我在有限的时间里高效备考。建议大家一定要重视复试,聚焦高频考点,提前做好充分准备,相信自己一定能行!

延伸阅读:
© 温馨提示:本文由作者海豚MBA张老师创作,未经著作权人允许禁止转载。
