【大白话讲考情】2026年中国石油大学(北京)克拉玛依校区非全日制MBA

复试面试真题已放在文末
复试面试真题已放在文末
【中国石油大学(北京)克拉玛依校区MBA项目及院校简介】
中国石油大学(北京)克拉玛依校区非全日制MBA项目,紧密结合能源行业发展需求与区域经济特点,构建了兼具专业性与综合性的课程体系,涵盖能源企业管理、供应链管理、数字化转型等特色方向。项目采用“理论教学+案例分析+行业实践”的培养模式,邀请校内资深教授与行业专家联合授课,注重理论与实践的深度融合,助力学员提升管理素养与行业竞争力。
校区拥有完善的教学设施和优质的育人环境,依托中国石油大学强大的校友网络和行业资源,为MBA学员提供丰富的交流合作机会与广阔的职业发展平台。选择该项目,学员将在系统学习管理知识的同时,深度对接能源行业资源,实现职业发展的提质升级。
【大白话讲考情】中国石油大学(北京)克拉玛依校区非全日制MBA
客观分析一波,中国石油大学(北京)克拉玛依校区非全日制MBA复试整体淘汰率较低(8%),复试时间预计在 2026 年 3 月 22 日-3 月 23 日,查分时间和复试时间间隔有限,所以大家需要提前筹备复试,避免出分后时间仓促。整体上复试以笔试+面试为主,面试形式为线上个面,需提前熟悉线上面试流程和个面技巧。
复习建议:一定要把真题作为复习核心,我把真题及涵盖该院校MBA复试英语口语、政治、专业综合面试的所有资料都放在文末了,大家下载后务必认真背诵,集中精力背诵9天即可全部掌握!!总之,备考时间紧张,要聚焦重点高频核心考点,避免盲目复习,文末的真题务必仔细研读,资料一定要下载背诵,其实复试难度不大,只要认真准备就能顺利通过!!!
2026查分/复试时间/复试形式预测
中国石油大学(北京)克拉玛依校区MBA复试拟录取整体情况/淘汰率评估
复试各个分数段拟录取情况分析
中国石油大学(北京)克拉玛依校区MBA复试内容分析/成绩计算/资审材料
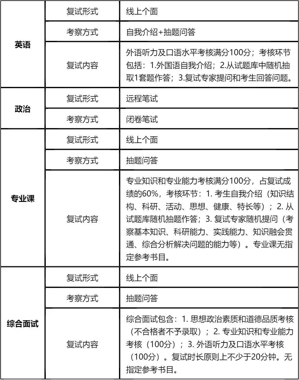
一、 整体复试情况概览
二、 各个学科的复试考察细节
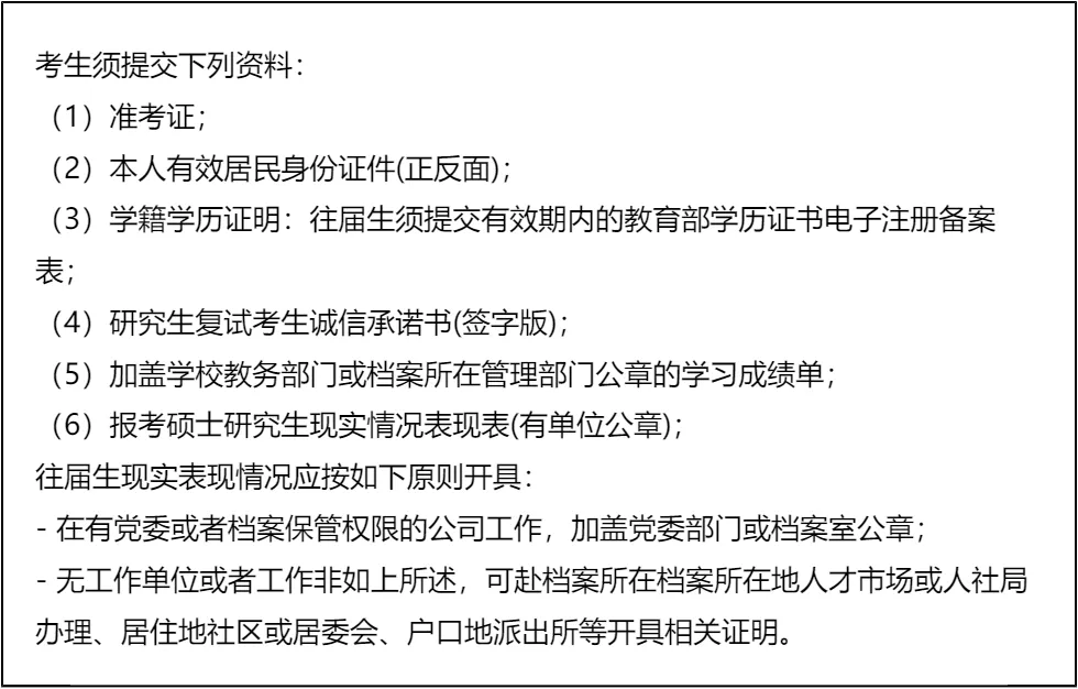
三、 复试资格审查需要准备的材料
复试面试真题分享
一、 英语口语问答
- 1. Can you do a quick self-introduction?
- 2. What’s your greatest weakness? How do you overcome it?
- 3. How will the MBA degree help your future career?
- 4. Can you describe a challenging project you led?
- 5. What motivates you to pursue an MBA at this stage?
- 6. How do you balance work and study during the MBA?
- 7. Can you introduce your current job responsibilities briefly?
二、 政治理论问答
- 1. 如何理解高质量发展内涵?
- 2. 新时代社会主要矛盾是什么?
- 3. 中国式现代化的基本特征有哪些?
- 4. 共同富裕的重要意义是什么?
- 5. 新发展理念的具体内容是什么?
- 6. 乡村振兴战略的总要求是什么?
- 7. 如何理解“绿水青山就是金山银山”?
三、 专业知识问答
- 1. 管理的四大职能,简单说说?
- 2. 什么是SWOT分析?举个实际例子说明下?
- 3. 波特五力模型里,五种竞争力量具体是哪些?
- 4. 目标管理(MBO)的核心思路是什么?
- 5. 双因素理论里的保健因素和激励因素,分别指什么?
- 6. 企业战略的三个层次,简单阐述下?
- 7. 市场营销的4P理论,具体指什么?
四、 综合素质面试问答
- 1. 考MBA的核心原因是什么?
- 2. 读MBA能帮你解决哪些职业困惑?
- 3. 和其他申请者比,你的核心优势是什么?
- 4. 未来3-5年职业有什么具体打算?
- 5. 你所在行业近年有什么变化?
- 6. 工作中遇过最棘手的事是什么?怎么解决的?
- 7. 和同事意见不合时怎么处理?
接下来,你最想要2026中国石油大学(北京)克拉玛依校区MBA复试的完整资料来了(全科目,包含真题)!!!中国石油大学(北京)克拉玛依校区MBA复试急救资料PDF汇总目录,考来考去就这些东西!
老师总结:
战略上藐视复试难度,战术上重视备考细节。该院校淘汰率低,只要认真准备就能录取,但需避免掉以轻心。政治闭卷笔试需重点背诵核心考点,英语需准备个性化自我介绍和话题模板,专业课需理解记忆管理理论并能灵活运用。
面试环节要突出个人优势,尤其是工作中的项目经验和管理案例,展现解决实际问题的能力。遇到不会的问题不要慌张,可坦诚说明并结合相关知识发表见解,展现学习能力和思维方式。
资格审查材料要确保齐全、规范,按要求提交。文末的复试资料是省时高效的备考工具,建议下载后打印背诵,结合模拟面试提升答题技巧。祝愿各位考生在复试中发挥出色,成功录取到中国石油大学(北京)克拉玛依校区MBA项目!

延伸阅读:
© 温馨提示:本文由作者海豚MBA张老师创作,未经著作权人允许禁止转载。
