【大白话讲考情】2026年北京理工大学珠海校区非全日制MBA

复试面试真题已放在文末
复试面试真题已放在文末
【北京理工大学珠海校区MBA项目及院校简介】
北京理工大学珠海校区非全日制MBA项目聚焦实战型管理人才培养,课程设置紧密结合区域经济发展需求,注重理论与实践的深度融合。项目拥有一支由校本部资深教授、行业专家和企业高管组成的师资队伍,采用案例教学、项目研讨、企业参访等多元化教学模式,培养具备全球视野、创新精神和实战能力的复合型管理人才。
校区地处粤港澳大湾区核心区域,为MBA学员提供了丰富的产业资源、实习机会和就业平台。学员可依托学校的校友网络和区域产业优势,拓展职业发展空间,实现个人与企业的共同成长。
【大白话讲考情】北京理工大学珠海校区非全日制MBA
客观分析一波,北京理工大学珠海校区非全日制MBA复试整体淘汰率较低(仅4%),复试时间预计在 2026 年 3 月 22 日-3 月 25 日,查分后准备时间有限,所以大家需要提前启动复试备考,避免临时抱佛脚。整体复试以笔试+面试为主,面试形式为个面,需重点打磨个面应答技巧和笔试核心考点。
复习建议:真题是复试备考的核心,我把涵盖英语、政治、专业课、综合面试的全科目真题及核心资料都整理在文末了,下载后务必重点背诵,集中精力背诵10天左右可完成核心考点全覆盖!备考时间紧张,务必聚焦高频重点,避免盲目复习。文末真题和资料一定要认真研读背诵,其实复试难度不大,只要针对性准备就能稳操胜券!!!
2026查分/复试时间/复试形式预测
北京理工大学珠海校区MBA复试拟录取整体情况/淘汰率评估
复试各个分数段拟录取情况分析
北京理工大学珠海校区MBA复试内容分析/成绩计算/资审材料
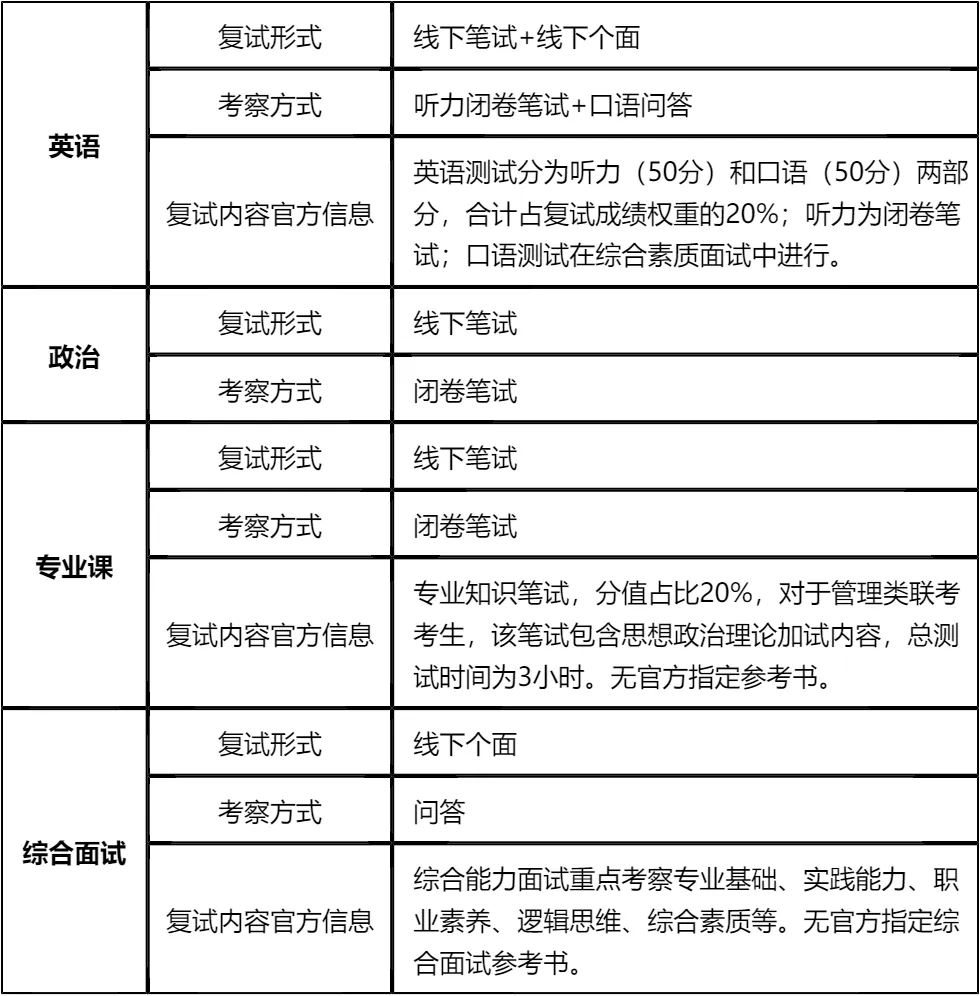
一、 整体复试情况概览
二、 各个学科的复试考察细节
三、 复试资格审查需要准备的材料
复试面试真题分享
一、 英语口语问答
- 1. Can you do a quick self-introduction?
- 2. What’s your biggest strength in your career?
- 3. Why did you choose our university’s MBA program?
- 4. How will the MBA degree help your future career?
- 5. Can you describe a challenging project you led?
- 6. How do you handle conflicts with your colleagues?
- 7. What motivates you to pursue an MBA at this stage?
二、 政治理论问答
- 1. 如何理解高质量发展内涵?
- 2. 新时代社会主要矛盾是什么?
- 3. 什么是中国式现代化?
- 4. 共同富裕的重要意义是什么?
- 5. 新发展格局的核心是什么?
- 6. 乡村振兴战略的总要求是什么?
- 7. 社会主义核心价值观是什么?
三、 专业知识问答
- 1. 管理的四大职能,简单说说
- 2. 什么是SWOT分析?举个实际例子说明下
- 3. 波特五力模型里,五种竞争力量具体是哪些
- 4. 目标管理(MBO)的核心思路是什么
- 5. 马斯洛需求层次理论,具体内容有哪些
- 6. 双因素理论里的保健因素和激励因素,分别指什么
- 7. 什么是核心竞争力?企业怎么构建自己的核心竞争力
四、 综合素质面试问答
- 1. 考MBA的核心原因是什么?
- 2. 读MBA能帮你解决哪些职业困惑?
- 3. 我们学校MBA最吸引你的点是什么?
- 4. 和其他申请者比,你的核心优势是什么?
- 5. 未来3-5年职业有什么具体打算?
- 6. 你所在行业近年有什么变化?
- 7. 工作中遇过最棘手的事是什么?怎么解决的?
接下来,你最想要2026北京理工大学珠海校区MBA复试的完整资料来了(全科目,包含真题)!!!北京理工大学珠海校区MBA复试急救资料PDF汇总目录,考来考去就这些东西!
老师总结:
第一点,从录取数据来看,该校MBA复试对一志愿考生非常友好,只要进入复试,正常发挥基本都能录取。但需注意180-200分段录取率为80%,该分数段考生要重点强化复试准备,尤其是面试环节,通过突出个人优势和职业潜力争取高分,避免成为少数被淘汰的案例。
第二点,复试备考时间紧张,查分后仅约1个月时间,且包含笔试和面试多个环节。建议采用“分阶段备考”策略:第一阶段集中背诵政治核心考点和英语口语素材;第二阶段攻坚专业课笔试知识点;第三阶段进行模拟面试,打磨应答技巧和礼仪细节。
第三点,资格审查材料要提前准备,尤其是需要加盖公章的学习成绩表,避免复试前仓促办理影响进度。备考过程中要聚焦高频考点和真题,不要盲目拓展无关内容,提高备考效率。相信只要按计划认真准备,就能顺利通过复试,成为北京理工大学珠海校区的一员!

延伸阅读:
© 温馨提示:本文由作者海豚MBA张老师创作,未经著作权人允许禁止转载。
