【大白话讲考情】曲阜师范大学2026年政治与公共管理学院非全日制MPA

复试面试真题已放在文末
复试面试真题已放在文末
【曲阜师范大学MPA项目及院校简介】
曲阜师范大学MPA(公共管理硕士)非全日制项目,依托学院在公共管理、政治学等学科领域的优势,致力于培养具备良好的政治思想素质和职业道德素养,掌握系统的公共管理理论、知识和方法,具备从事公共管理与公共政策分析的能力,能够在党政机关、事业单位、社会组织等公共部门从事管理工作的复合型、应用型高级专门人才。
项目课程设置紧密结合公共管理实践需求,注重理论与实践的结合,邀请学界专家和行业精英授课,为学员提供丰富的学术资源和实践平台。学校完善的教学设施、浓厚的学术氛围和优质的育人服务,为MPA学员的成长成才提供了坚实保障。
【大白话讲考情】曲阜师范大学政治与公共管理学院非全日制MPA
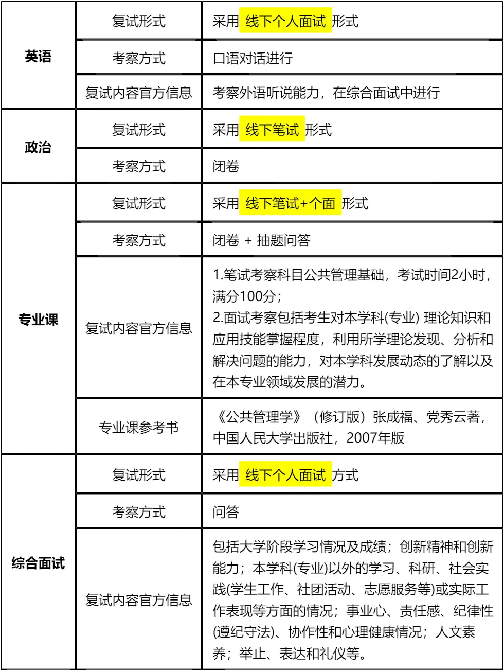
客观分析一波,曲阜师范大学非全日制MPA复试淘汰率13%,属于中等偏上水平,复试时间预计在 2026 年 3 月 30 日前,查分后到复试的准备时间有限,大家需要提前规划复习。整体复试以笔试+面试为主,面试形式为个面,专业笔试有明确参考书目,需要系统复习。
复习建议:从分数段录取率来看,196分以上稳录概率极高,180-200分段录取率93%,160-180分段74%,155-160分段录取率为0,所以分数在180分以下的同学要重点冲刺复试。复习核心要围绕指定参考书和真题,我把涵盖英语口语、政治、专业综合面试的所有资料都放在文末了,下载后重点背诵高频考点,合理安排时间攻克薄弱环节,尤其是专业课和政治笔试,不能掉以轻心,其实只要找对方法,复试通关并不难!!!
2026查分/复试时间/复试形式预测
曲阜师范大学MPA复试拟录取整体情况/淘汰率评估
复试各个分数段拟录取情况分析
曲阜师范大学MPA复试内容分析/成绩计算/资审材料
一、 整体复试情况概览
二、 各个学科的复试考察细节
三、 复试资格审查需要准备的材料
四、 同等学力加试科目
复试面试真题分享
一、 英语口语问答
- 1. Can you do a quick self-introduction?
- 2. What’s your biggest strength in your career?
- 3. Why did you choose our university’s MPA program?
- 4. How will the MPA degree help your future career?
- 5. What are your short-term career goals after MPA graduation?
- 6. Can you describe a challenging project you led?
- 7. How do you balance work and study during the MPA?
二、 政治理论问答
- 1. 如何理解高质量发展内涵?
- 2. 新时代社会主要矛盾是什么?
- 3. 什么是中国式现代化?
- 4. 共同富裕的重要意义是什么?
- 5. 什么是新发展理念?
- 6. 乡村振兴战略的总要求是什么?
- 7. 如何理解“绿水青山就是金山银山”?
三、 专业知识问答
- 1. 管理的四大职能,简单说说
- 2. 什么是SWOT分析?举个实际例子说明下
- 3. 波特五力模型里,五种竞争力量具体是哪些
- 4. 目标管理(MBO)的核心思路是什么
- 5. 马斯洛需求层次理论,具体内容有哪些
- 6. 什么是核心竞争力?公共部门如何构建自己的核心竞争力
- 7. 公共政策分析的基本步骤是什么?
四、 综合素质面试问答
- 1. 考MPA的核心原因是什么?
- 2. 读MPA能帮你解决哪些职业困惑?
- 3. 我们学校MPA最吸引你的点是什么?
- 4. 和其他申请者比,你的核心优势是什么?
- 5. 未来3-5年职业有什么具体打算?
- 6. 你所在行业近年有什么变化?
- 7. 工作中遇过最棘手的事是什么?怎么解决的?
接下来,你最想要2026曲阜师范大学MPA复试的完整资料来了(全科目,包含真题)!!!曲阜师范大学MPA复试急救资料PDF汇总目录,考来考去就这些东西!
老师总结:
复试备考,方向比努力更重要。曲阜师范大学MPA复试有明确的考察范围和参考书目,这为我们复习提供了清晰的指引。专业课《公共管理学》是重中之重,笔试闭卷考试需要扎实的基础,面试抽题问答则要求灵活运用理论知识分析问题,所以复习时既要死记硬背核心概念,也要学会融会贯通。
政治笔试虽然没有给出具体参考书目,但结合公共管理专业特点,复习重点应放在国家重大政策、社会治理热点等方面,多关注政府工作报告、相关法律法规和时政评论,提升政治理论素养和分析问题的能力。英语面试难度不大,以日常交流和职业相关话题为主,提前准备模板并熟练背诵,就能应对自如。
最后,要保持良好的心态。复试既是对知识的考察,也是对心态的考验。不要因为初试分数高就掉以轻心,也不要因为分数不理想就丧失信心。合理安排复习时间,劳逸结合,充分利用文末的复习资料,全力以赴备战复试,相信大家都能实现自己的目标,成功考上曲阜师范大学非全日制MPA!

© 温馨提示:本文由作者海豚MBA张老师创作,未经著作权人允许禁止转载。
