「纯手工整理」2026上海交通大学化学化工学院非全日制MEM复试(内容/真题资料/分数线/淘汰率/科目/拟录取分析公告/细则材料)

复试面试真题已放在文末
复试面试真题已放在文末
【上海交通大学化学化工学院非全日制MEM项目及院校简介】
该项目聚焦化学化工及相关工程领域的管理实践,旨在培养具备扎实工程技术基础和先进管理理念的复合型人才,能够胜任工程项目管理、技术创新管理、生产运营管理等相关工作。项目课程体系兼顾理论与实践,融合化学化工专业特色与管理学科精髓,邀请校内资深教授和行业实战专家联合授课,注重案例教学和实践研讨,助力学员提升工程管理核心能力,实现职业发展的跨越升级。
上海交通大学强大的校友网络和行业资源,为MEM学员提供了广阔的交流平台和发展机遇,毕业生在化工、医药、材料、能源等多个领域备受青睐,成为行业内的骨干力量。
【大白话讲考情】上海交通大学化学化工学院非全日制MEM
客观分析一波,上海交通大学化学化工学院非全日制MEM复试整体淘汰率较低(10%以内),复试时间预计在 2026 年 3 月 22 日,查分后准备时间相对紧张,建议提前启动复试备考。整体复试以笔试+面试为主,面试形式为线下面试,需重点准备各板块考核内容。
复习建议:政治为开卷笔试,需提前熟悉指定教材和时事热点,整理核心考点便于快速查阅;英语、专业课、综合面试均为问答形式,要结合自身工作经历和专业背景准备应答思路。真题是重要复习资料,文末整理了各板块高频真题,下载后针对性背诵练习,聚焦核心考点高效备考,避免盲目复习,其实通过复试的关键在于精准对接考核要求!!!
2026查分/复试时间/复试形式预测
上海交通大学化学化工学院非全日制MEM复试拟录取整体情况/淘汰率评估
复试各个分数段拟录取情况分析
上海交通大学化学化工学院非全日制MEM复试内容分析/成绩计算/资审材料
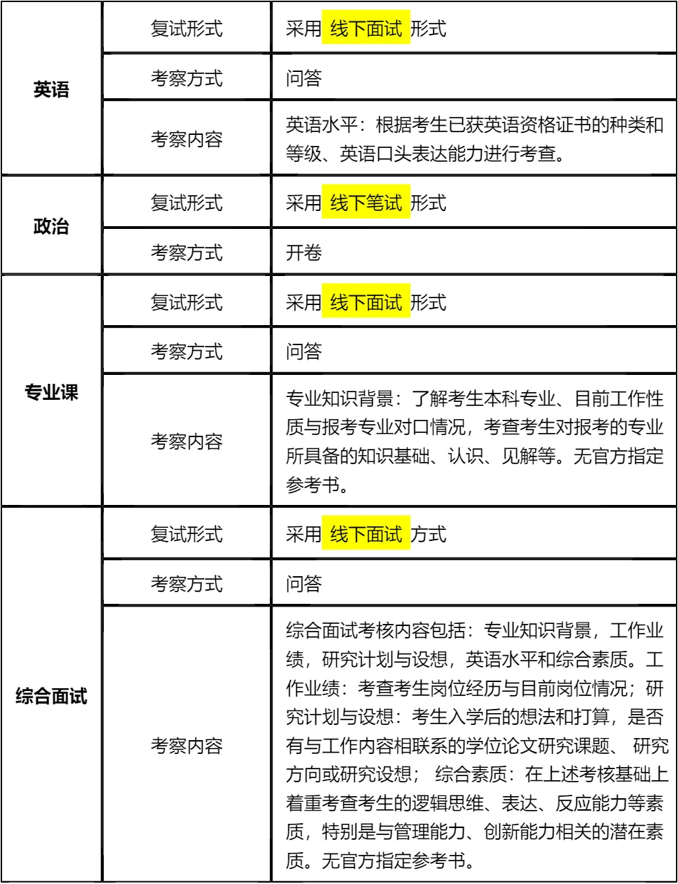
一、 整体复试情况概览
二、 各个学科的复试考察细节
三、 复试资格审查需要准备的材料
复试面试真题分享
一、 英语口语问答
- 1. Can you do a quick self-introduction?
- 2. Why did you choose our university?
- 3. What is your career plan for the next 5 years?
- 4. Tell me about a difficult project you handled.
- 5. How do you handle stress and pressure?
- 6. What are your strengths and weaknesses?
- 7. How will this degree help your current job?
二、 政治理论问答
- 1. 谈谈你对“中国式现代化”的理解。
- 2. 什么是“新质生产力”?它“新”在哪里?
- 3. 你怎么看“碳达峰”和“碳中和”目标?
- 4. 什么是“四个自信”?
- 5. 谈谈“一带一路”倡议的意义。
- 6. 如何理解“坚持党对一切工作的领导”?
- 7. 结合MEM专业,谈谈工程伦理的重要性。
三、 专业知识问答
- 1. 用一句话简单说说,你理解的工程管理是干嘛的?
- 2. 项目(Project)和运营(Operation),你能举个例子区分一下吗?
- 3. 大家都说“铁三角”(进度、成本、质量),如果这就让你选一个最重要的,你选谁?
- 4. 啥是“关键路径”?找它有啥用?
- 5. 如果项目进度延误了,你一般有哪些补救措施?
- 6. 什么是PDCA循环?最好结合你做过的事解释一下。
- 7. 项目里要是有人吵架(沟通冲突),作为管理者你怎么处理?
四、 综合素质面试问答
- 1. 为什么不去考MBA或EMBA,而是选择了MEM?
- 2. 你本科专业和现在的工作跨度大吗?为什么当初转行?
- 3. 用三个词形容一下你自己的性格。
- 4. 谈谈你目前所在行业未来5年的发展趋势。
- 5. 介绍一个你负责过或者参与过最棘手/最复杂的项目。
- 6. 当成本、质量和进度发生冲突时,你怎么排序?理由是什么?
- 7. 面对需求方(甲方)频繁变更需求,你怎么应对?
接下来,你最想要2026上海交通大学化学化工学院非全日制MEM复试的完整资料来了(全科目,包含真题)!!!上海交通大学化学化工学院非全日制MEM复试急救资料PDF汇总目录,考来考去就这些东西!
老师总结:
第一点,从录取数据来看,210分以上考生录取率100%,但180-200分区间录取率相对较低,该分数段考生需重点强化复试准备,通过扎实的专业知识和出色的面试表现弥补初试分数的不足。擦线考生也无需过度焦虑,只要认真准备,展现自身优势,仍有很大录取希望。
第二点,复试各板块各有侧重,政治开卷考试需注重知识的系统性和时效性,关注国内外重大时事;英语面试要注重日常积累,提升口语表达的流利度和准确性;专业课面试要突出专业基础和行业见解;综合面试则需全面展现逻辑思维、沟通能力、管理潜力等综合素质。
第三点,备考时间紧张,要合理分配时间,避免盲目复习。建议优先梳理政治核心考点和英语高频话题,再结合真题针对性练习专业课和综合面试问答。同时,提前模拟面试流程,熟悉应答节奏,提升临场表现。文末的复试资料浓缩了核心考点和真题,一定要充分利用,助力高效备考!

© 温馨提示:本文由作者海豚MBA张老师创作,未经著作权人允许禁止转载。
