「纯手工整理」2026东华大学机械工程学院非全日制MEM复试内容/真题资料/分数线/淘汰率/科目/拟录取分析公告/细则材料

复试面试真题已放在文末
复试面试真题已放在文末
【东华大学机械工程学院非全日制MEM项目及院校简介】
东华大学非全日制MEM项目依托机械工程学院的优势资源,聚焦工程管理实践能力培养,课程体系涵盖项目管理、工程技术、经济管理等多个维度,注重理论与实践的深度融合。项目面向在职工程技术及管理人员,培养具备系统工程管理知识、较强工程实践能力和创新意识的复合型高级管理人才。
项目拥有一支由资深教授、行业专家组成的师资队伍,教学过程中引入大量工程案例分析、实地调研、企业研讨等实践环节,帮助学员快速将所学知识转化为实际工作能力。凭借东华大学在长三角地区的行业资源和校友网络,为学员提供广阔的职业发展平台和人脉资源拓展渠道。
【大白话讲考情】东华大学机械工程学院非全日制MEM
客观分析一波,东华大学机械工程学院非全日制MEM复试一志愿淘汰率为0%,只要进入复试且表现正常,录取概率极大。复试时间预计在2026年3月26日,查分后备考时间有限,建议提前准备。整体复试以网络远程笔试+网络远程面试为主,政治为开卷笔试,英语、专业课、综合面试均为问答形式,备考需针对性突破。
复习建议:政治重点关注时事政治热点,开卷考试需提前整理核心考点便于快速查找;英语聚焦口语表达和理解能力,多练习日常问答和专业相关表达;专业课和综合面试要结合自身工作经历和专业知识准备,真题是核心复习资料,文末整理了各板块高频真题,下载后重点背诵练习,合理规划时间高效备考,上岸难度不大!
2026查分/复试时间/复试形式预测
东华大学MEM复试拟录取整体情况/淘汰率评估
复试各个分数段拟录取情况分析
东华大学MEM复试内容分析/成绩计算/资审材料
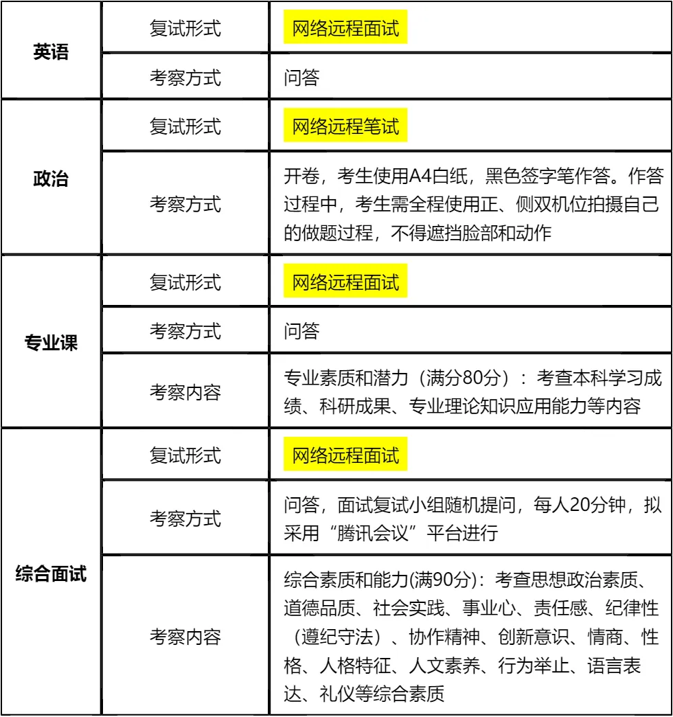
一、 整体复试情况概览
二、 各个学科的复试考察细节
三、 复试资格审查需要准备的材料
复试面试真题分享
一、 英语口语问答
- 1. Can you do a quick self-introduction?
- 2. Why did you choose our university?
- 3. What is your career plan for the next 5 years?
- 4. How will this degree help your current job?
- 5. Tell me about a difficult project you handled.
- 6. How do you handle stress and pressure?
- 7. What are your strengths and weaknesses?
二、 政治理论问答
- 1. 谈谈你对“中国式现代化”的理解。
- 2. 什么是“新质生产力”?它“新”在哪里?
- 3. 你怎么看“碳达峰”和“碳中和”目标?
- 4. 如何理解“绿水青山就是金山银山”?
- 5. 谈谈你对“共同富裕”的认识。
- 6. 结合MEM专业,谈谈工程伦理的重要性。
- 7. 你对“乡村振兴”战略有什么了解?
三、 专业知识问答
- 1. 用一句话简单说说,你理解的工程管理是干嘛的?
- 2. 项目(Project)和运营(Operation),你能举个例子区分一下吗?
- 3. 进度、成本、质量这三个要是打架了(冲突了),你平时怎么权衡?
- 4. 背一下项目管理的五大过程组?
- 5. 什么是PDCA循环?最好结合你做过的事解释一下。
- 6. 你觉得项目经理(PM)最重要的能力是什么?技术还是沟通?
- 7. 现在的敏捷(Agile)管理很火,它跟传统的瀑布式管理有啥不一样?
四、 综合素质面试问答
- 1. 为什么不去考MBA或EMBA,而是选择了MEM?
- 2. 用三个词形容一下你自己的性格。
- 3. 你的直属领导通常怎么评价你的工作风格?
- 4. 谈谈你目前所在行业未来5年的发展趋势。
- 5. 介绍一个你负责过或者参与过最棘手/最复杂的项目。
- 6. 当成本、质量和进度发生冲突时,你怎么排序?理由是什么?
- 7. 你未来的职业规划是怎样的?(比如毕业后3-5年)
接下来,你最想要2026东华大学机械工程学院非全日制MEM复试的完整资料来了(全科目,包含真题)!!!东华大学MEM复试急救资料PDF汇总目录,考来考去就这些东西!
老师总结:
第一点,东华大学MEM复试对一志愿考生非常友好,淘汰率为0%,这意味着只要你通过初试进入复试,就已经成功了一大半。但这并不代表可以敷衍了事,复试的各项考核是对考生专业素养和综合素质的全面考察,是学校选拔合适人才的重要环节,必须认真对待。
第二点,备考过程中要突出重点。政治开卷考试,关键在于快速定位考点,建议提前制作热点知识手册;英语面试以日常问答和专业相关表达为主,多进行模拟对话练习,提升口语流利度;专业面试要梳理本科学习和工作中的相关案例,展现专业理论应用能力;综合面试要注意礼仪规范,真诚作答,展现个人优势和潜力。
第三点,要重视复试流程和要求,尤其是网络远程复试的相关操作,提前熟悉腾讯会议平台和双机位拍摄要求,避免因技术问题影响考核。文末整理的真题涵盖了各板块高频考点,一定要反复练习,结合自身情况优化回答思路。相信只要认真准备,大家都能顺利拿到东华大学的录取通知书!

© 温馨提示:本文由作者海豚MBA张老师创作,未经著作权人允许禁止转载。
