「纯手工整理」2026上海交通大学中美物流研究院非全日制MEM复试(内容/真题资料/分数线/淘汰率/科目/拟录取分析公告/细则材料)

复试面试真题已放在文末
复试面试真题已放在文末
【上海交通大学中美物流研究院非全日制MEM项目及院校简介】
上海交通大学中美物流研究院非全日制MEM项目依托两校优势资源,聚焦物流与供应链管理、智能制造、工程管理等核心领域,课程体系融合了前沿理论与行业实践,注重培养学生的技术应用能力、项目管理能力和创新思维。项目邀请了国内外知名教授、行业专家授课,为学生提供了广阔的学术交流平台和行业资源网络。
非全日制MEM项目面向在职人员,采用灵活的授课方式,满足职场人士平衡工作与学习的需求。毕业生在物流、制造、信息技术、金融等多个领域具有广阔的职业发展空间,深受用人单位青睐。选择该项目,将助力考生实现职业晋升与个人能力的双重提升。
【大白话讲考情】上海交通大学中美物流研究院非全日制MEM
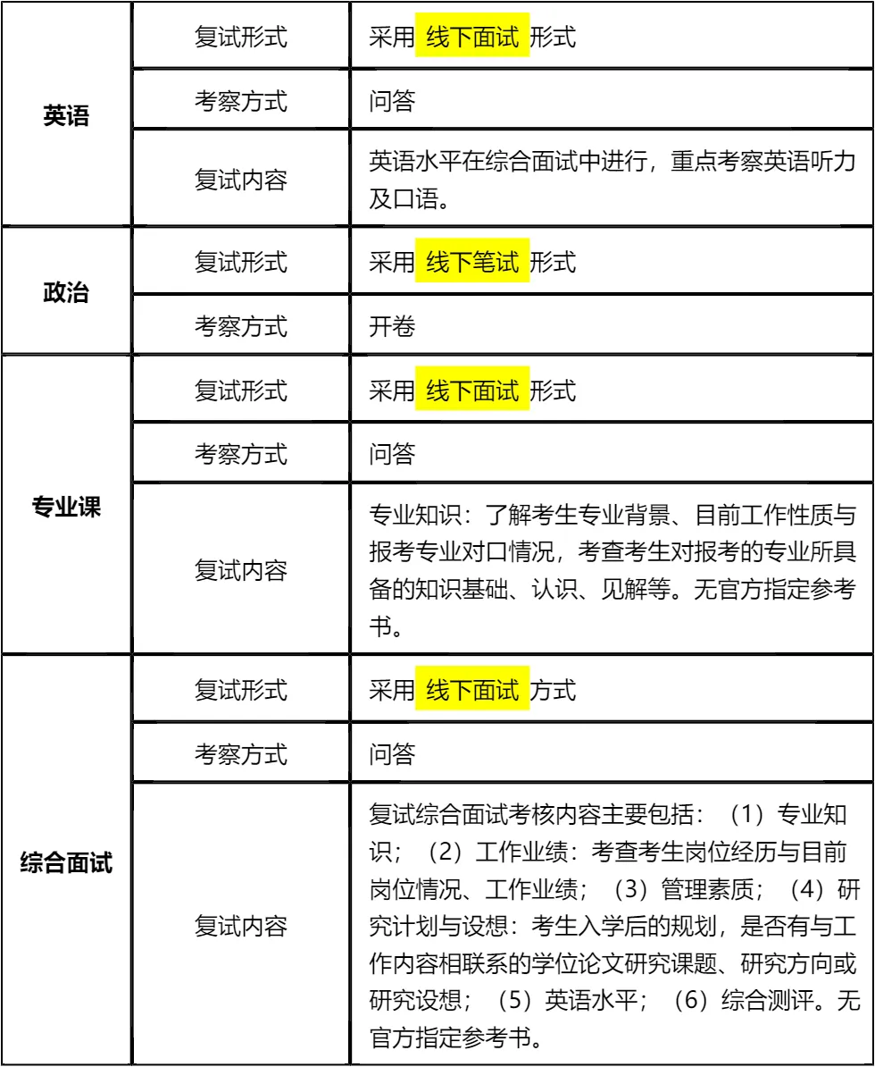
客观分析一波,上海交通大学中美物流研究院非全日制MEM复试整体淘汰率11%,属于中等淘汰水平,复试时间预计在2026年3月22日,查分后准备时间有限,需要提前规划备考。整体复试以笔试+面试为主,其中政治为开卷笔试,英语、专业课、综合面试均为线下面试问答形式,需针对性准备不同板块的考核内容。
复习建议:政治开卷考试需提前梳理核心考点和参考资料框架,便于考试时快速查找;英语重点强化听力和口语表达,多进行问答模拟;专业课和综合面试需结合自身工作经历,深入理解工程管理专业知识,梳理项目经验和职业规划。一定要把真题作为复习重点,文末整理了涵盖英语、政治、专业综合面试的核心资料,下载后认真背诵练习,聚焦高频考点高效备考,避免盲目复习,其实只要针对性准备,上岸概率很大!!!
2026查分/复试时间/复试形式预测
上海交通大学中美物流研究院非全日制MEM复试拟录取整体情况/淘汰率评估
复试各个分数段拟录取情况分析
上海交通大学中美物流研究院非全日制MEM复试内容分析/成绩计算/资审材料
一、 整体复试情况概览
二、 各个学科的复试考察细节
三、 复试资格审查需要准备的材料
四、 同等学力加试说明
复试面试真题分享
一、 英语口语问答
- 1. Could you introduce yourself briefly for us?
- 2. Why did you choose our university?
- 3. How will this degree help your current job?
- 4. Tell me about a difficult project you handled.
- 5. How do you handle stress and pressure?
- 6. What are your strengths and weaknesses?
- 7. Do you prefer working alone or in a team?
二、 政治理论问答
- 1. 谈谈你对“中国式现代化”的理解。
- 2. 什么是“新质生产力”?它“新”在哪里?
- 3. 你怎么看“碳达峰”和“碳中和”目标?
- 4. 如何理解“绿水青山就是金山银山”?
- 5. 结合MEM专业,谈谈工程伦理的重要性。
- 6. 你对“乡村振兴”战略有什么了解?
- 7. 谈谈你对二十大精神的学习体会。
三、 专业知识问答
- 1. 用一句话简单说说,你理解的工程管理是干嘛的?
- 2. 项目(Project)和运营(Operation),你能举个例子区分一下吗?
- 3. 进度、成本、质量这三个要是打架了(冲突了),你平时怎么权衡?
- 4. 啥是“关键路径”?找它有啥用?
- 5. 你觉得项目管理里,哪个阶段最容易出问题?
- 6. 风险是没法完全避免的,那你一般怎么应对风险?
- 7. 现在的敏捷(Agile)管理很火,它跟传统的瀑布式管理有啥不一样?
四、 综合素质面试问答
- 1. 为什么不去考MBA或EMBA,而是选择了MEM?
- 2. 你本科专业和现在的工作跨度大吗?为什么当初转行?
- 3. 谈谈你目前所在行业未来5年的发展趋势。
- 4. 介绍一个你负责过或者参与过最棘手/最复杂的项目。
- 5. 当成本、质量和进度发生冲突时,你怎么排序?理由是什么?
- 6. 面对需求方(甲方)频繁变更需求,你怎么应对?
- 7. 你未来的职业规划是怎样的?(比如毕业后3-5年)
接下来,你最想要2026上海交通大学中美物流研究院非全日制MEM复试的完整资料来了(全科目,包含真题)!!!上海交通大学中美物流研究院非全日制MEM复试急救资料PDF汇总目录,考来考去就这些东西!
老师总结:
首先,上海交大中美物流研究院非全日制MEM复试淘汰率11%,不算高但也不能掉以轻心。政治是开卷笔试,看似简单但需提前熟悉参考资料的结构和核心考点,否则考试时翻找资料浪费时间,影响答题效率。建议把参考书目里的重点内容整理成思维导图或知识点索引,方便快速定位。
其次,英语和综合面试是重中之重,英语考察听力和口语,需每天进行对话练习,积累专业相关的英语词汇和表达;综合面试涵盖专业知识、工作业绩、管理素质等多个维度,要结合自身工作经历提前梳理案例,尤其是与工程管理、项目执行相关的内容,突出自己的核心竞争力和管理思维。
最后,资格审查材料要提前准备齐全,避免遗漏。文末的真题资料是核心备考资源,涵盖了各板块高频考点,一定要认真背诵和模拟练习。备考过程中要注重效率,聚焦重点,针对性提升薄弱环节,相信只要充分准备,就能顺利上岸!

© 温馨提示:本文由作者海豚MBA张老师创作,未经著作权人允许禁止转载。
