「纯手工整理」2026北京交通大学全日制MEM复试(内容/真题资料/分数线/淘汰率/科目/拟录取分析公告/细则材料)

复试面试真题已放在文末
复试面试真题已放在文末
【北京交通大学MEM项目及院校简介】
北京交通大学MEM(工程管理硕士)项目依托学校优势学科,聚焦工程领域的管理实践与创新,培养具备系统工程管理理论、扎实专业技术基础、较强实践能力和创新精神的复合型高级管理人才。项目课程体系涵盖项目管理、工程经济、质量管理、供应链管理、数字化转型等核心内容,注重理论与实践结合,邀请行业专家参与教学,为学生提供丰富的行业资源和实践平台。
学校MEM项目毕业生广泛分布于交通运输、建筑工程、信息技术、智能制造等多个领域,深受行业企业认可。选择北京交通大学MEM,将助力学生在工程管理领域实现职业升级,拓展行业视野和人脉资源。
【大白话讲考情】北京交通大学全日制MEM
客观分析一波,北京交通大学全日制MEM复试整体淘汰率23%,属于中等淘汰水平,复试时间预计在 2026 年 3 月 23 日左右,查分后准备时间紧张,复试以笔试+面试为主,面试形式为个面,需重点准备专业知识和综合能力展示。
复习建议:真题是核心复习资料,涵盖英语、政治、专业课、综合面试全科目高频题,认真背诵10-12天可掌握核心考点!复试涉及政治闭卷笔试、专业知识问答等多个环节,需分模块突破,优先掌握分数占比高的专业与综合面试内容,同时兼顾政治笔试背诵和英语口语练习,文末真题务必重点研读,聚焦核心考点高效备考!
2026查分/复试时间/复试形式预测
北京交通大学全日制MEM复试拟录取整体情况/淘汰率评估
复试各个分数段拟录取情况分析
北京交通大学全日制MEM复试内容分析/成绩计算/资审材料
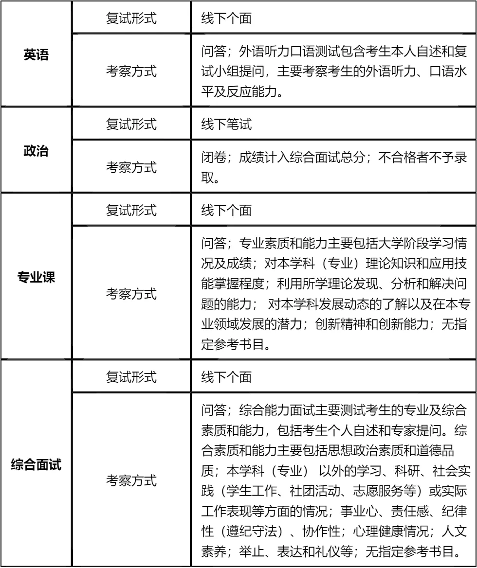
一、 整体复试情况概览
二、 各个学科的复试考察细节
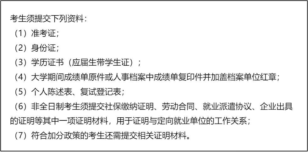
三、 复试资格审查需要准备的材料
复试面试真题分享
一、 英语口语问答
- 1. Can you do a quick self-introduction?
- 2. Why did you choose our university?
- 3. What is your career plan for the next 5 years?
- 4. Tell me about a difficult project you handled.
- 5. How do you handle stress and pressure?
- 6. What are your strengths and weaknesses?
- 7. Do you prefer working alone or in a team?
二、 政治理论问答
- 1. 谈谈你对“中国式现代化”的理解。
- 2. 什么是“新质生产力”?它“新”在哪里?
- 3. 你怎么看“碳达峰”和“碳中和”目标?
- 4. 如何理解“绿水青山就是金山银山”?
- 5. 谈谈“一带一路”倡议的意义。
- 6. 结合MEM专业,谈谈工程伦理的重要性。
- 7. 你对“乡村振兴”战略有什么了解?
三、 专业知识问答
- 1. 项目(Project)和运营(Operation),你能举个例子区分一下吗?
- 2. 进度、成本、质量这三个要是冲突了,你平时怎么权衡?
- 3. 啥是“关键路径”?找它有啥用?
- 4. 什么是PDCA循环?最好结合你做过的事解释一下。
- 5. 现在的敏捷(Agile)管理很火,它跟传统的瀑布式管理有啥不一样?
- 6. 你觉得项目经理(PM)最重要的能力是什么?技术还是沟通?
- 7. 风险是没法完全避免的,那你一般怎么应对风险?
四、 综合素质面试问答
- 1. 为什么不去考MBA或EMBA,而是选择了MEM?
- 2. 用三个词形容一下你自己的性格。
- 3. 谈谈你目前所在行业未来5年的发展趋势。
- 4. 介绍一个你负责过或者参与过最棘手/最复杂的项目。
- 5. 当成本、质量和进度发生冲突时,你怎么排序?理由是什么?
- 6. 团队里如果有老员工不配合工作,或者有人“划水”,你怎么办?
- 7. 给我们一个必须录取你的理由。
接下来,你最想要2026北京交通大学全日制MEM复试的完整资料来了(全科目,包含真题)!!!北京交通大学全日制MEM复试急救资料PDF汇总目录,考来考去就这些东西!
老师总结:
北京交通大学全日制MEM复试竞争激烈,需全方位准备。专业知识方面,要熟练掌握工程管理核心理论和方法,能灵活运用到实际问题中;综合面试方面,要梳理个人经历,突出优势和亮点,展现良好的综合素质和能力。政治笔试需积累时政热点和核心理论,英语面试需提升口语和听力水平。
备考过程中,要以真题为核心,总结答题规律和技巧,同时进行模拟面试,提升应答能力和心理素质。资格审查材料提前准备齐全,避免临时出错。合理规划复习时间,分模块突破难点,重点关注高分值环节。
希望各位考生能重视复试备考,充分利用有限的时间提升自己,在复试中发挥出最佳水平,顺利上岸北京交通大学MEM项目,开启职业生涯的新征程!

延伸阅读:
© 温馨提示:本文由作者海豚MBA张老师创作,未经著作权人允许禁止转载。
