【大白话讲考情】2026年1月21日西南民族大学MBA非全日制

复试面试真题已放在文末
复试面试真题已放在文末
西南民族大学MBA项目依托学校深厚的民族教育底蕴和综合学科优势,致力于培养具有社会责任感、创新精神和实践能力的复合型管理人才。项目注重理论与实践结合,课程体系涵盖工商管理核心知识与行业前沿动态,师资力量雄厚,拥有丰富教学经验和实践背景的专家学者。西南民族大学MBA旨在为学生提供多元文化交流平台和广阔的职业发展空间,助力学生在各类组织中发挥管理才能,实现职业晋升与个人成长。
【大白话讲考情】西南民族大学MBA非全日制
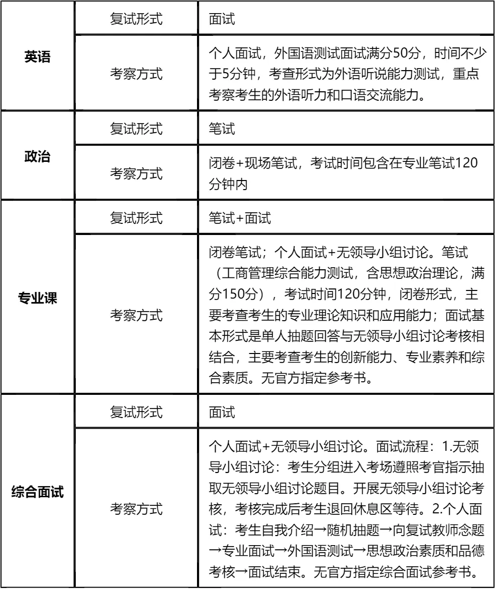
客观分析一波,西南民族大学MBA非全日制复试形式包含笔试+面试+无领导小组讨论,考察维度全面,复试时间预计在 2026 年 3 月 29 日,查分后准备时间有限,需要提前规划。复试成绩占比中专业笔试150分、面试100分、外国语测试50分,各板块都需重点准备,尤其是无领导小组讨论需要提前练习团队协作和表达能力。
复习建议:一定要把真题作为复习的重点,我把真题及其他涵盖西南民族大学MBA复试英语口语,政治,专业综合面试的所有资料都放在文末了,大家下载后一定认真背诵,认真背9天就能全部背完!!专业笔试无官方指定参考书,需围绕工商管理核心知识点梳理复习,无领导小组讨论要提前熟悉流程和答题技巧,文末的真题一定要看,资料一定要下载背诵,其实没那么难!!!
2026查分/复试时间/复试形式预测
西南民族大学MBA复试拟录取整体情况/淘汰率评估
复试各个分数段拟录取情况分析
西南民族大学MBA复试内容分析/成绩计算/资审材料
一、 整体复试情况概览
二、 各个学科的复试考察细节
三、 复试资格审查需要准备的材料
四、 同等学力加试科目
复试面试真题分享
一、 英语口语问答
- 1. What’s your greatest weakness? How do you overcome it?
- 2. How will the MBA degree help your future career?
- 3. Can you describe a challenging project you led?
- 4. What are your long-term career aspirations?
- 5. How do you balance work and study during the MBA?
- 6. What’s the most important decision you’ve made in your career?
- 7. How do you define leadership?
二、 政治理论问答
- 1. 中国式现代化的基本特征有哪些?
- 2. 先富带后富与共同富裕的关系?
- 3. 如何理解“双循环”新发展格局?
- 4. 乡村振兴的重要意义?
- 5. 社会主义核心价值观的作用?
- 6. 如何理解“绿水青山就是金山银山”?
- 7. 全面深化改革的总目标?
三、 专业知识问答
- 1. 平衡计分卡(BSC)怎么理解?它包含哪四个维度
- 2. 什么是核心竞争力?企业怎么构建自己的核心竞争力
- 3. 差异化战略有什么优势?可能面临哪些风险
- 4. 市场营销的4P理论,具体指什么
- 5. 股权结构和公司治理之间,有什么关联
- 6. 企业有哪些融资方式?权益融资和债务融资的区别是什么
- 7. 矩阵式组织结构是什么样的?它的优缺点分别是什么
四、 综合素质面试问答
- 1. 读MBA能帮你解决哪些职业困惑?
- 2. 和其他申请者比,你的核心优势是什么?
- 3. 你所在行业近年有什么变化?
- 4. 工作中遇过最棘手的事是什么?怎么解决的?
- 5. 和同事意见不合时怎么处理?
- 6. 如何调动团队积极性?
- 7. 最近关注什么商业新闻?说说看法。
接下来,你最想要2026西南民族大学MBA复试的完整资料来了(全科目,包含真题)!!!GZH后台回复“西南民族大学MBA复试” 即可西南民族大学MBA复试急救资料PDF汇总目录,考来考去就这些东西!
首先,西南民族大学MBA复试形式丰富,包含笔试、个人面试和无领导小组讨论,各环节都有明确的考察重点,考生需全面准备。专业笔试无官方指定参考书,需围绕工商管理核心知识点和思想政治理论进行系统复习,英语面试重点考察听说能力,需提前练习自我介绍和常见问答。
其次,复试资格审查材料较多,部分材料需要加盖印章或手写签名,建议提前整理准备,避免遗漏。同等学力考生需额外准备加试科目,加试成绩虽不计入复试成绩,但低于60分不予录取,需重视加试复习。
最后,稳录取建议分数为181分,考生可根据自身分数情况制定复习计划,重点关注真题背诵和无领导小组讨论实战练习。复试准备时间有限,建议尽早启动复习,合理分配各科目复习时间,祝各位考生顺利上岸!

© 温馨提示:本文由作者海豚MBA张老师创作,未经著作权人允许禁止转载。
