【大白话讲考情】2026年复旦大学全日制MBA

复试面试真题已放在文末
复试面试真题已放在文末
【复旦大学全日制MBA项目简介】
【大白话讲考情】复旦大学全日制MBA
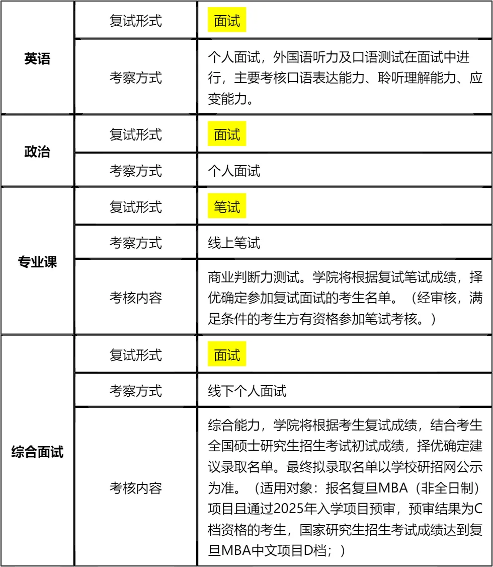
客观分析一波,复旦大学全日制MBA复试整体淘汰率0%(无淘汰),复试时间预计在 2026 年 4 月 10 日左右,查分时间与复试时间间隔相对充足,但仍建议提前准备复试,避免临时抱佛脚。整体上复试以笔试+面试为主,其中面试包含英语、政治、综合面试多个环节,专业课为线上笔试形式,需要提前熟悉线上考试流程。
复习建议:一定要把真题作为复习的重点,我把真题及其他涵盖复旦大学MBA复试英语口语,政治,专业综合面试的所有资料都放在文末了,大家下载后一定认真背诵,认真背9天就能全部背完!!同等学力考生需额外准备两门加试科目,提前研读指定参考书。总之,复旦MBA复试虽然淘汰率为0,但考察环节较多,一定要挑重点高频核心进行复习,文末的真题一定要看,资料一定要下载背诵,确保顺利通过各项考核!!!
2026查分/复试时间/复试形式预测
复旦大学MBA复试拟录取整体情况/淘汰率评估
复试各个分数段拟录取情况分析
复旦大学MBA复试内容分析/成绩计算/资审材料
一、 整体复试情况概览
二、 各个学科的复试考察细节
三、 复试资格审查需要准备的材料
四、 同等学力加试科目
复试面试真题分享
一、 英语口语问答
- 1. How will the MBA degree help your future career?
- 2. Can you describe a challenging project you led?
- 3. What are your short-term career goals after MBA graduation?
- 4. How do you balance work and study during the MBA?
- 5. What’s the most important decision you’ve made in your career?
- 6. How do you define leadership?
- 7. What do you expect to learn from the MBA curriculum?
二、 政治理论问答
- 1. 中国式现代化的基本特征有哪些?
- 2. 先富带后富与共同富裕的关系?
- 3. 如何理解“双循环”新发展格局?
- 4. 乡村振兴战略的总要求是什么?
- 5. 社会主义核心价值观的作用?
- 6. 如何理解“绿水青山就是金山银山”?
- 7. 全面深化改革的总目标?
三、 专业知识问答
- 1. 波特五力模型里,五种竞争力量具体是哪些?
- 2. 目标管理(MBO)的核心思路是什么?
- 3. 双因素理论里的保健因素和激励因素,分别指什么?
- 4. 波士顿矩阵(BCG矩阵)的四个象限,分别叫什么?
- 5. 企业战略的三个层次,简单阐述下?
- 6. 市场营销的4P理论,具体指什么?
- 7. 公司治理的核心要点是什么?
四、 综合素质面试问答
- 1. 读MBA能帮你解决哪些职业困惑?
- 2. 和其他申请者比,你的核心优势是什么?
- 3. 你所在行业近年有什么变化?
- 4. 工作中遇过最棘手的事是什么?怎么解决的?
- 5. 和同事意见不合时怎么处理?
- 6. 如何调动团队积极性?
- 7. 最近关注什么商业新闻?说说看法。
接下来,你最想要2026复旦大学全日制MBA复试的完整资料来了(全科目,包含真题)!!!公众号后台回复“复旦大学MBA复试” 即可获取复旦大学MBA复试急救资料PDF汇总目录,考来考去就这些东西!
首先,复旦大学全日制MBA一志愿淘汰率为0%,对一志愿考生非常友好,但复试考察环节较多,包括英语面试、政治面试、专业课笔试和综合面试,需全面准备,不可因淘汰率低而放松警惕。
其次,专业课笔试为商业判断力测试,无指定参考书,需注重积累商业案例,培养分析判断能力;英语面试侧重实际沟通能力,需提前练习相关话题;政治面试需关注时政热点,形成清晰的观点;综合面试需结合自身工作经历,展现综合能力和职业规划。
最后,同等学力考生需额外准备两门加试科目,严格按照参考书目复习,确保加试合格。复试资格审查材料需提前准备齐全,尤其是学历认证相关材料。复试准备时间相对充裕,建议制定合理的复习计划,重点攻克真题和高频考点,祝各位考生顺利上岸!

© 温馨提示:本文由作者海豚MBA张老师创作,未经著作权人允许禁止转载。
