【大白话讲考情】东华大学2026年全日制MBA

复试面试真题已放在文末
复试面试真题已放在文末
【东华大学全日制MBA项目简介】
【大白话讲考情】东华大学全日制MBA
客观分析一波,东华大学全日制MBA复试整体淘汰率0%(极低),复试时间预计在 2026 年 3 月 20 日左右,查分时间与复试时间间隔较短,所以大家需要提前准备复试,防止出分后时间紧张,整体上复试以笔试+面试为主,其中面试形式包含英语、专业课、综合面试等多个版块,需要全面备考。
复习建议:一定要把真题作为复习的重点,我把真题及其他涵盖东华大学全日制MBA复试英语口语,政治,专业综合面试的所有资料都放在文末了,大家下载后一定认真背诵,认真背9天就能全部背完!!总之,学习时间比较紧张,一定要挑重点高频核心,不能啥都想学会,到头来发现自己啥都不会,文末的真题一定要看,资料一定要下载背诵,其实没那么难!!!
2026查分/复试时间/复试形式预测
东华大学全日制MBA复试拟录取整体情况/淘汰率评估
复试各个分数段拟录取情况分析
东华大学全日制MBA复试内容分析/成绩计算/资审材料
一、 整体复试情况概览
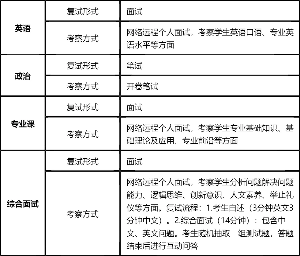
二、 各个学科的复试考察细节
三、 复试资格审查需要准备的材料
四、 同等学力加试科目
复试面试真题分享一、 英语口语问答
- 1. How will the MBA degree help your future career?
- 2. What are your short-term career goals after MBA graduation?
- 3. Can you describe a challenging project you led?
- 4. How do you handle conflicts with your colleagues?
- 5. What motivates you to pursue an MBA at this stage?
- 6. How do you balance work and study during the MBA?
- 7. Could you introduce yourself briefly for us?
二、 政治理论问答
- 1. 新时代社会主要矛盾是什么?
- 2. 中国式现代化的基本特征有哪些?
- 3. 什么是新发展理念?
- 4. 共同富裕的重要意义是什么?
- 5. 如何理解“双循环”新发展格局?
- 6. 乡村振兴战略的总要求是什么?
- 7. 社会主义核心价值观是什么?
三、 专业知识问答
- 1. 什么是SWOT分析?举个实际例子说明下
- 2. 波特五力模型里,五种竞争力量具体是哪些
- 3. 马斯洛需求层次理论,具体内容有哪些
- 4. 双因素理论里的保健因素和激励因素,分别指什么
- 5. 目标管理(MBO)的核心思路是什么
- 6. 市场营销的4P理论,具体指什么
- 7. 企业战略的三个层次,简单阐述下
四、 综合素质面试问答
- 1. 考MBA的核心原因是什么?
- 2. 和其他申请者比,你的核心优势是什么?
- 3. 你所在行业近年有什么变化?
- 4. 工作中遇过最棘手的事是什么?怎么解决的?
- 5. 未来3-5年职业有什么具体打算?
- 6. 团队成员拖沓不达标怎么处理?
- 7. 你最佩服哪个企业家?为什么?
接下来,你最想要2026东华大学全日制MBA复试的完整资料来了(全科目,包含真题)!!!公众号后台回复“东华大学全日制MBA复试” 即可获取东华大学全日制MBA复试急救资料PDF汇总目录,考来考去就这些东西!
首先,东华大学全日制MBA复试淘汰率为0%,是极具性价比的院校选择,一志愿考生只要进入复试基本能锁定录取名额,但仍需认真准备各环节,避免因疏忽导致不必要的失误。
其次,复试采用线上形式,包含笔试和面试两大板块,政治为开卷笔试,英语、专业课和综合面试均为线上个人面试,需提前熟悉线上考试流程和设备操作,同时针对性备考各科目重点内容。
最后,复试准备时间有限,建议考生优先掌握文末真题和核心考点,政治聚焦参考教材重点,英语加强口语和专业词汇积累,面试提前演练流程和应答逻辑,祝各位考生顺利上岸东华大学全日制MBA!

© 温馨提示:本文由作者海豚MBA张老师创作,未经著作权人允许禁止转载。
