【大白话讲考情】南京理工大学2026年MBA非全日制

复试面试真题已放在文末
复试面试真题已放在文末
【南京理工大学MBA项目简介】
【大白话讲考情】南京理工大学MBA非全日制
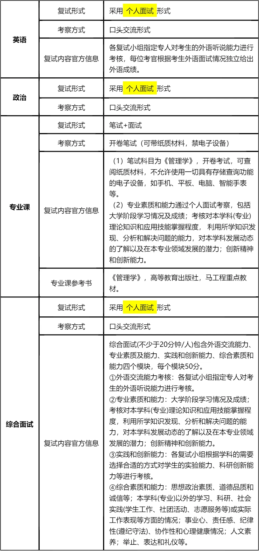
客观分析一波,南京理工大学MBA非全日制复试整体淘汰率仅1%(极低),复试时间预计在 2026 年 3 月 28 日-3 月 29 日,查分时间(2026年2月24日)和复试时间只间隔了约33天,所以大家需要提前准备复试,防止出分后时间紧张,整体上复试以笔试+面试为主,其中面试形式均为个面,需要提前熟悉个面流程和答题技巧。
复习建议:一定要把真题作为复习的重点,我把真题及其他涵盖南京理工大学MBA复试英语口语,政治,专业综合面试的所有资料都放在文末了,大家下载后一定认真背诵,认真背10天就能全部背完!!专业课笔试为开卷考试,可携带纸质材料,需提前熟悉《管理学》教材核心知识点,整理重点笔记方便考试查阅。总之,学习时间比较紧张,一定要挑重点高频核心,不能啥都想学会,到头来发现自己啥都不会,文末的真题一定要看,资料一定要下载背诵,其实没那么难!!!
2026查分/复试时间/复试形式预测
南京理工大学MBA复试拟录取整体情况/淘汰率评估
复试各个分数段拟录取情况分析
南京理工大学MBA复试内容分析/成绩计算/资审材料
一、 整体复试情况概览
二、 各个学科的复试考察细节
三、 复试资格审查需要准备的材料
四、 同等学力加试科目
复试面试真题分享
一、 英语口语问答
- 1. Mind telling us a bit about yourself?
- 2. How will the MBA degree help your future career?
- 3. Can you describe a challenging project you led?
- 4. What are your long-term career aspirations?
- 5. How do you balance work and study during the MBA?
- 6. What’s the most important decision you’ve made in your career?
- 7. How do you define leadership?
二、 政治理论问答
- 1. 如何理解高质量发展内涵?
- 2. 中国式现代化的基本特征有哪些?
- 3. 共同富裕的重要意义是什么?
- 4. 如何理解“双循环”新发展格局?
- 5. 乡村振兴战略的总要求是什么?
- 6. 社会主义核心价值观是什么?
- 7. 什么是数字经济?
三、 专业知识问答
- 1. 什么是SWOT分析?举个实际例子说明下
- 2. 波特五力模型里,五种竞争力量具体是哪些
- 3. 马斯洛需求层次理论,具体内容有哪些
- 4. 波士顿矩阵(BCG矩阵)的四个象限,分别叫什么
- 5. 企业战略的三个层次,简单阐述下
- 6. 市场营销的4P理论,具体指什么
- 7. 什么是核心竞争力?企业怎么构建自己的核心竞争力
四、 综合素质面试问答
- 1. 考MBA的核心原因是什么?
- 2. 我们学校MBA最吸引你的点是什么?
- 3. 和其他申请者比,你的核心优势是什么?
- 4. 你所在行业近年有什么变化?
- 5. 工作中遇过最棘手的事是什么?怎么解决的?
- 6. 和同事意见不合时怎么处理?
- 7. 未来3-5年职业有什么具体打算?
接下来,你最想要2026南京理工大学MBA复试的完整资料来了(全科目,包含真题)!!!公众号后台回复“南京理工大学MBA复试” 即可获取南京理工大学MBA复试急救资料PDF汇总目录,考来考去就这些东西!
首先,南京理工大学非全MBA复试淘汰率仅1%,属于极低淘汰率院校,对一志愿考生非常友好。但复试成绩需达到180分以上,且同等学力考生加试科目需及格,不能因淘汰率低而掉以轻心,需认真准备每个考核环节。
其次,复试形式包含专业课开卷笔试和多环节面试,英语和政治均为面试考察,无需笔试。专业课需重点掌握《管理学》教材核心知识点,整理便于查阅的笔记;面试环节需全面准备英语听说、政治热点、专业知识和综合素质相关内容,注重表达逻辑和礼仪规范。
最后,复试准备时间约33天,时间较为紧张。建议考生出分后立即启动复习,以真题为核心,结合教材和面试高频问题进行针对性准备。同时提前整理资格审查材料,避免遗漏。只要按计划认真复习,展现出自身优势和潜力,上岸概率极高。祝各位考生顺利录取!

延伸阅读:
© 温馨提示:本文由作者海豚MBA张老师创作,未经著作权人允许禁止转载。
