【大白话讲考情】南京财经大学2026年MBA非全日制

复试面试真题已放在文末
复试面试真题已放在文末
【南京财经大学MBA项目简介】
【大白话讲考情】南京财经大学MBA非全日制
客观分析一波,南京财经大学MBA非全日制复试整体淘汰率仅2%(极低),复试时间预计在 2026 年 3 月 22 日之后,查分时间(2026年2月24日)和复试时间间隔相对充裕,但仍建议提前准备复试,避免临时抱佛脚。整体上复试以线上个人面试为主,涵盖英语、政治、专业课、综合面试四个板块,均采用随机抽题+问答形式,无需笔试,备考重点集中在面试答题技巧和知识点背诵。
复习建议:一定要把真题作为复习的重点,我把真题及其他涵盖南京财经大学MBA复试英语口语,政治,专业综合面试的所有资料都放在文末了,大家下载后一定认真背诵,认真背9天就能全部背完!!总之,复试淘汰率低,只要认真准备基本都能上岸,一定要挑重点高频核心知识点背诵,文末的真题一定要看,资料一定要下载背诵,其实没那么难!!!
2026查分/复试时间/复试形式预测
南京财经大学MBA复试拟录取整体情况/淘汰率评估
复试各个分数段拟录取情况分析
南京财经大学MBA复试内容分析/成绩计算/资审材料
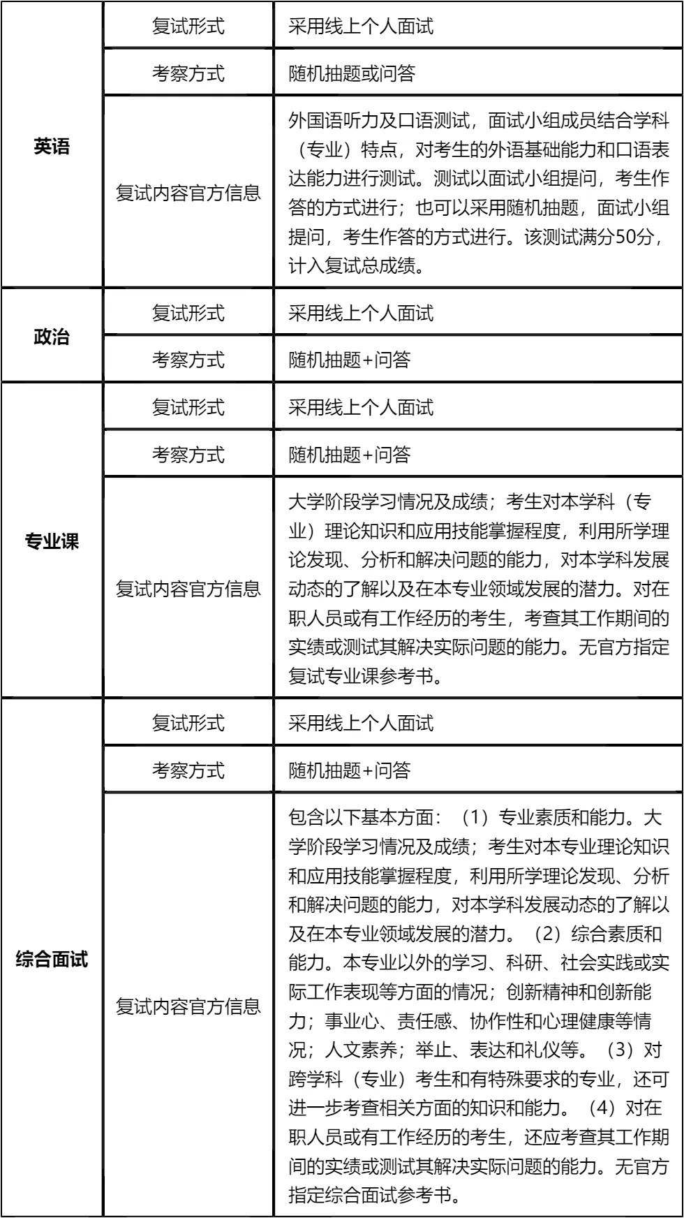
一、 整体复试情况概览
二、 各个学科的复试考察细节
三、 复试资格审查需要准备的材料
四、 同等学力加试科目
复试面试真题分享
一、 英语口语问答
- 1. Mind telling us a bit about yourself?
- 2. How will the MBA degree help your future career?
- 3. Can you describe a challenging project you led?
- 4. What motivates you to pursue an MBA at this stage?
- 5. How do you balance work and study during the MBA?
- 6. Can you talk about a failure you experienced and what you learned?
- 7. How do you keep updated with the latest business trends?
二、 政治理论问答
- 1. 如何理解高质量发展内涵?
- 2. 中国式现代化的基本特征有哪些?
- 3. 新发展格局的核心是什么?
- 4. 乡村振兴战略的总要求是什么?
- 5. 社会主义核心价值观是什么?
- 6. 如何理解“绿水青山就是金山银山”?
- 7. 什么是供给侧结构性改革?
三、 专业知识问答
- 1. 管理的四大职能,简单说说
- 2. 波特五力模型里,五种竞争力量具体是哪些
- 3. 马斯洛需求层次理论,具体内容有哪些
- 4. 什么是核心竞争力?企业怎么构建自己的核心竞争力
- 5. 市场营销的4P理论,具体指什么
- 6. 企业战略的三个层次,简单阐述下
- 7. 财务杠杆有什么作用?存在哪些风险
四、 综合素质面试问答
- 1. 考MBA的核心原因是什么?
- 2. 和其他申请者比,你的核心优势是什么?
- 3. 你所在行业近年有什么变化?
- 4. 工作中遇过最棘手的事是什么?怎么解决的?
- 5. 和同事意见不合时怎么处理?
- 6. 如何调动团队积极性?
- 7. 未来3-5年你行业发展方向是什么?
接下来,你最想要2026南京财经大学MBA复试的完整资料来了(全科目,包含真题)!!!公众号后台回复“南京财经大学MBA复试” 即可获取南京财经大学MBA复试急救资料PDF汇总目录,考来考去就这些东西!
首先,南京财经大学非全MBA复试淘汰率仅2%,是极低淘汰率院校,对一志愿考生非常友好。复试采用线上个人面试形式,无笔试环节,备考重点集中在四个面试板块的知识点背诵和答题技巧训练上。
其次,从分数段录取情况来看,除160-180分段录取率为95%外,其余分数段均为100%录取,185分以上稳录取,擦线考生也无需过度担心,只要复试正常发挥,录取概率极高。
最后,复试准备需注意:英语注重听力和口语表达,政治需理解核心概念,专业课和综合面试需结合理论知识与实际工作经历。资格审查材料要提前准备齐全,线上复试设备和网络需提前测试。文末的真题和资料是备考核心,认真背诵就能大幅提高复试通过率,祝各位考生顺利上岸!

延伸阅读:
© 温馨提示:本文由作者海豚MBA张老师创作,未经著作权人允许禁止转载。
