【大白话讲考情】2026年湖南师范大学全日制MBA

复试面试真题已放在文末
复试面试真题已放在文末
【湖南师范大学MBA项目及院校简介】
湖南师范大学MBA项目致力于培养具有扎实管理理论基础、较强实践能力和创新精神的复合型管理人才。项目注重理论与实践结合,课程设置涵盖管理导论、计划、组织、领导、控制等核心模块,同时融入行业前沿案例分析,培养学生的战略思维和解决实际问题的能力。
学校拥有一支教学经验丰富、科研实力雄厚的师资队伍,同时广泛邀请企业高管、行业专家参与教学,为学生提供多元化的知识视角和实践指导。MBA学员可享受学校丰富的学术资源、校友网络和就业服务平台,助力职业发展升级。
【大白话讲考情】湖南师范大学全日制MBA
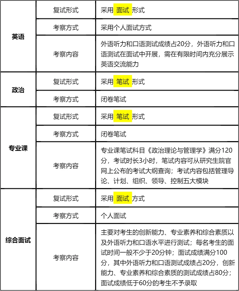
客观分析一波,湖南师范大学全日制MBA复试整体淘汰率较高(52%),复试时间预计在 2026 年 3 月 29 日-3 月 30 日,查分后备考时间紧张,大家需要提前启动复试准备,避免临时抱佛脚。整体复试以笔试+面试为主,其中面试形式为个面,且面试成绩低于60分直接不予录取,竞争压力较大。
复习建议:专业课笔试《政治理论与管理学》是重点,需严格按照研究生院官网考试大纲复习,虽然未公布参考书,但核心知识点明确;英语听力和口语在面试中进行,需加强日常交流练习。真题是复习关键,我把涵盖英语、政治、专业课、综合面试的核心真题都放在文末了,大家下载后重点背诵,聚焦高频考点,高效利用备考时间,避免盲目复习,文末真题务必认真研读,资料针对性强,背诵后效果显著!!!
2026查分/复试时间/复试形式预测
湖南师范大学MBA复试拟录取整体情况/淘汰率评估
复试各个分数段拟录取情况分析
湖南师范大学MBA复试内容分析/成绩计算/资审材料
一、 整体复试情况概览
二、 各个学科的复试考察细节
三、 复试资格审查需要准备的材料
四、 同等学力加试科目
复试面试真题分享
一、 英语口语问答
- 1. Can you do a quick self-introduction?
- 2. What’s your biggest strength in your career?
- 3. Why did you choose our university’s MBA program?
- 4. How will the MBA degree help your future career?
- 5. Can you describe a challenging project you led?
- 6. How do you balance work and study during the MBA?
- 7. What’s the most important decision you’ve made in your career?
二、 政治理论问答
- 1. 如何理解高质量发展内涵?
- 2. 新时代社会主要矛盾是什么?
- 3. 中国式现代化的基本特征有哪些?
- 4. 共同富裕的重要意义是什么?
- 5. 新发展格局的核心是什么?
- 6. 乡村振兴战略的总要求是什么?
- 7. 社会主义核心价值观是什么?
三、 专业知识问答
- 1. 管理的四大职能,简单说说
- 2. 什么是SWOT分析?举个实际例子说明下
- 3. 波特五力模型里,五种竞争力量具体是哪些
- 4. 马斯洛需求层次理论,具体内容有哪些
- 5. 双因素理论里的保健因素和激励因素,分别指什么
- 6. 什么是核心竞争力?企业怎么构建自己的核心竞争力
- 7. 市场营销的4P理论,具体指什么
四、 综合素质面试问答
- 1. 考MBA的核心原因是什么?
- 2. 读MBA能帮你解决哪些职业困惑?
- 3. 和其他申请者比,你的核心优势是什么?
- 4. 未来3-5年职业有什么具体打算?
- 5. 你所在行业近年有什么变化?
- 6. 工作中遇过最棘手的事是什么?怎么解决的?
- 7. 如何调动团队积极性?
接下来,你最想要2026湖南师范大学MBA复试的完整资料来了(全科目,包含真题)!!!湖南师范大学MBA复试急救资料PDF汇总目录,考来考去就这些东西!
老师总结:
首先,湖南师范大学全日制MBA复试淘汰率高达52%,属于高竞争赛道,必须高度重视。专业课笔试《政治理论与管理学》是重中之重,闭卷考试形式要求对考试大纲涵盖的五大模块知识点烂熟于心,建议结合真题梳理高频考点,针对性背诵记忆。
其次,综合面试有60分及格线,这是硬性门槛,一旦低于60分直接淘汰。面试不仅考察专业素养,还注重创新能力和综合素质,需提前准备个人经历中的典型案例,尤其是能体现管理能力、解决问题能力的事例,回答时逻辑清晰、重点突出。
最后,英语面试与综合面试同步进行,分值占比20%,虽分值不高但影响整体面试成绩,需日常加强听力和口语练习,准备自我介绍、职业规划等高频话题模板。文末整理的核心真题和资料针对性极强,务必下载背诵,合理分配笔试和面试的备考时间,才能在高淘汰率中脱颖而出,成功上岸!

© 温馨提示:本文由作者海豚MBA张老师创作,未经著作权人允许禁止转载。
