【大白话讲考情】湖南工业大学2026年全日制MBA
复试面试真题已放在文末
复试面试真题已放在文末
【湖南工业大学MBA项目及院校简介】
湖南工业大学MBA项目依托学校在工科领域的优势和经济管理学科的深厚积淀,致力于培养具备扎实的工商管理理论基础、较强的实践能力和创新精神,能够适应区域经济社会发展需要的复合型管理人才。项目课程体系注重理论与实践结合,开设了市场营销、财务管理、人力资源管理、运营管理等核心课程,同时结合湖南及周边地区产业特点,设置了针对性的实践教学模块。
学校拥有一支既有学术造诣又有实践经验的师资队伍,多数教师具有企业咨询或管理实践经历,能够为学生提供接地气的教学指导。此外,项目积极开展校企合作,与多家地方龙头企业建立了实习实践基地,为学生搭建了良好的就业和发展平台。选择湖南工业大学MBA,将助力考生在职业生涯中实现稳步提升,为区域经济发展贡献管理智慧。
【大白话讲考情】湖南工业大学全日制MBA
客观分析一波,湖南工业大学全日制MBA复试淘汰率为0%,一志愿复试人数与录取人数完全一致,只要进入复试且各项考核合格就能录取,性价比极高。复试时间预计在2026年3月29日-3月30日,查分后准备时间相对充裕,但仍需提前规划。整体复试以笔试+面试为主,面试形式为个人面试,需重点关注政治笔试的合格线要求。
复习建议:政治笔试不合格者直接不予录取,这是核心门槛,必须重点背诵时事政治考点;英语口语和综合面试虽无淘汰风险,但也需认真准备。文末整理了涵盖英语、政治、专业课、综合面试的完整真题资料,认真背诵10天即可全面掌握!无需盲目备考,聚焦核心考点和真题,高效利用时间,复试通关难度不大!!!
2026查分/复试时间/复试形式预测
湖南工业大学MBA复试拟录取整体情况/淘汰率评估
复试各个分数段拟录取情况分析
湖南工业大学MBA复试内容分析/成绩计算/资审材料
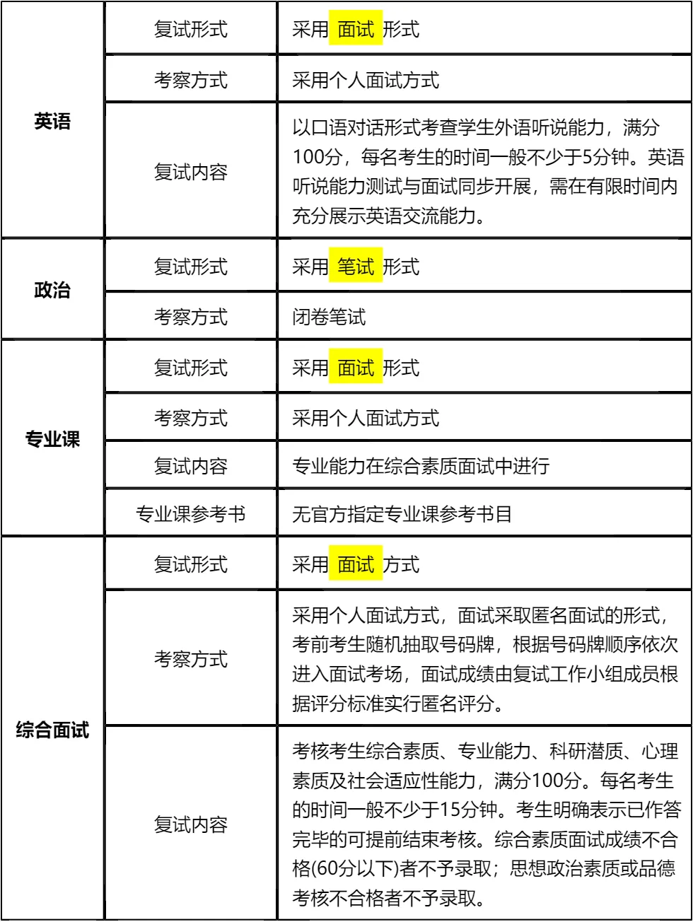
一、 整体复试情况概览
二、 各个学科的复试考察细节
三、 复试资格审查需要准备的材料
复试面试真题分享
一、 英语口语问答
- 1. Can you do a quick self-introduction?
- 2. What’s your greatest weakness? How do you overcome it?
- 3. Why did you choose our university’s MBA program?
- 4. How will the MBA degree help your future career?
- 5. Can you describe a challenging project you led?
- 6. How do you balance work and study during the MBA?
- 7. What motivates you to pursue an MBA at this stage?
二、 政治理论问答
- 1. 如何理解高质量发展内涵?
- 2. 新时代社会主要矛盾是什么?
- 3. 共同富裕的重要意义是什么?
- 4. 什么是新发展理念?
- 5. 科技创新对发展的作用?
- 6. 乡村振兴战略的总要求是什么?
- 7. 社会主义核心价值观是什么?
三、 专业知识问答
- 1. 管理的四大职能,简单说说
- 2. 什么是SWOT分析?举个实际例子说明下
- 3. 波特五力模型里,五种竞争力量具体是哪些
- 4. 目标管理(MBO)的核心思路是什么
- 5. 马斯洛需求层次理论,具体内容有哪些
- 6. 什么是核心竞争力?企业怎么构建自己的核心竞争力
- 7. 市场营销的4P理论,具体指什么
四、 综合素质面试问答
- 1. 考MBA的核心原因是什么?
- 2. 读MBA能帮你解决哪些职业困惑?
- 3. 和其他申请者比,你的核心优势是什么?
- 4. 未来3-5年职业有什么具体打算?
- 5. 你所在行业近年有什么变化?
- 6. 工作中遇过最棘手的事是什么?怎么解决的?
- 7. 和同事意见不合时怎么处理?
接下来,你最想要2026湖南工业大学MBA复试的完整资料来了(全科目,包含真题)!!!湖南工业大学MBA复试急救资料PDF汇总目录,考来考去就这些东西!
老师总结:
首先,湖南工业大学全日制MBA复试最大的优势是零淘汰率,只要过国家线进入复试,且各项考核达到合格线就能录取,对于求稳的考生来说是绝佳选择。但绝不能因此放松警惕,政治笔试和综合面试都有60分合格线要求,不合格直接淘汰,这是必须守住的底线。
其次,复试备考要抓重点。政治笔试是闭卷考试,需重点背诵时事政治核心考点,尤其是当年的重要会议精神和政策热点;英语口语以日常对话为主,提前准备自我介绍、职业规划等高频话题的模板,多练习流畅表达;综合面试和专业课无指定参考书,可结合管理基础理论和自身工作经验,梳理清晰的答题逻辑。
最后,资料准备要提前落实。资格审查所需的成绩单盖章、现实表现情况表等材料,流程可能需要一定时间,建议尽早办理。文末的复试真题资料是核心备考资源,涵盖了各板块高频考题,认真背诵并模拟练习,能极大提高备考效率。祝大家顺利通过复试,成功上岸湖南工业大学MBA!

© 温馨提示:本文由作者海豚MBA张老师创作,未经著作权人允许禁止转载。
