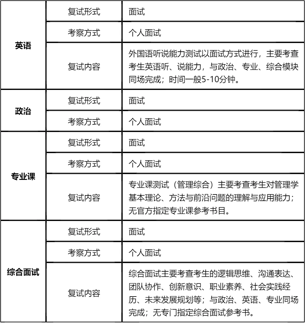
【大白话讲考情】2026年武汉工程大学MBA非全日制

复试面试真题已放在文末
复试面试真题已放在文末
【武汉工程大学MBA项目及院校简介】
武汉工程大学MBA项目立足湖北、面向全国,聚焦智能制造、绿色化工、现代服务业等重点领域,致力于培养具备扎实管理理论基础、较强实践能力和创新精神的复合型管理人才。项目课程体系注重理论与实践结合,开设了运营管理、市场营销、财务管理、战略管理等核心课程,同时设置了行业特色模块,邀请企业高管和行业专家参与教学。
学校拥有完善的教学设施和优质的师资队伍,MBA学员可享受丰富的学术资源和校友网络。项目培养过程中强调案例教学、小组讨论、企业参访等多种教学形式,帮助学员提升解决实际管理问题的能力,为职业发展奠定坚实基础。
【大白话讲考情】武汉工程大学MBA非全日制
客观分析一波,武汉工程大学MBA非全日制复试淘汰率19%,属于中等偏上水平,复试时间预计在2026年3月29日,查分后准备时间相对充裕,但仍需提前规划。整体复试形式为网络远程面试,无笔试环节,全部为个人面试,需重点提升面试表达和应答技巧。
复习建议:学校未指定专业课和综合面试参考书目,复习需聚焦核心考点和真题。英语听说、政治理论、管理综合知识、综合素质四大板块需均衡准备,尤其是150-155分段录取率仅33%,擦线考生需重点突破。文末整理了完整复试真题和核心资料,认真背诵10-15天可全面覆盖考点,抓住高频问题,避免盲目复习,提高备考效率!
2026查分/复试时间/复试形式预测
武汉工程大学MBA复试拟录取整体情况/淘汰率评估
复试各个分数段拟录取情况分析
武汉工程大学MBA复试内容分析/成绩计算/资审材料
一、 整体复试情况概览
二、 各个学科的复试考察细节
三、 复试资格审查需要准备的材料
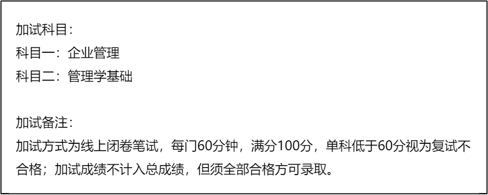
四、 同等学力加试要求
复试面试真题分享
一、 英语口语问答
- 1. Can you do a quick self-introduction?
- 2. What’s your biggest strength in your career?
- 3. Why did you choose our university’s MBA program?
- 4. How will the MBA degree help your future career?
- 5. Can you describe a challenging project you led?
- 6. How do you balance work and study during the MBA?
- 7. What are your short-term career goals after MBA graduation?
二、 政治理论问答
- 1. 如何理解高质量发展内涵?
- 2. 新时代社会主要矛盾是什么?
- 3. 中国式现代化的基本特征有哪些?
- 4. 共同富裕的重要意义是什么?
- 5. 新发展格局的核心是什么?
- 6. 科技创新对发展的作用?
- 7. 乡村振兴战略的总要求是什么?
三、 专业知识问答
- 1. 管理的四大职能,简单说说?
- 2. 什么是SWOT分析?举个实际例子说明下?
- 3. 波特五力模型里,五种竞争力量具体是哪些?
- 4. 目标管理(MBO)的核心思路是什么?
- 5. 马斯洛需求层次理论,具体内容有哪些?
- 6. 双因素理论里的保健因素和激励因素,分别指什么?
- 7. 什么是核心竞争力?企业怎么构建自己的核心竞争力?
四、 综合素质面试问答
- 1. 考MBA的核心原因是什么?
- 2. 读MBA能帮你解决哪些职业困惑?
- 3. 和其他申请者比,你的核心优势是什么?
- 4. 未来3-5年职业有什么具体打算?
- 5. 你所在行业近年有什么变化?
- 6. 工作中遇过最棘手的事是什么?怎么解决的?
- 7. 如何调动团队积极性?
接下来,你最想要2026武汉工程大学MBA复试的完整资料来了(全科目,包含真题)!!!武汉工程大学MBA复试急救资料PDF汇总目录,考来考去就这些东西!
老师总结:
面对武汉工程大学MBA复试,战略上要重视,战术上要精准。150-155分段录取率仅33%,擦线考生需在面试中实现“弯道超车”,突出个人独特优势;177分以上考生也需稳扎稳打,避免因轻敌导致失误。复试为网络远程形式,需提前熟悉操作流程,确保设备和网络稳定。
复习过程中,真题是核心抓手,通过真题可明确考察重点和答题方向。英语、政治、专业课、综合素质四大板块需合理分配时间,无指定参考书的情况下,重点掌握高频考点和基础理论。面试答题时需逻辑清晰、重点突出,结合个人经历和行业案例,让回答更具说服力。
最后,保持良好的心态至关重要,面试中自信从容的表现会给考官留下深刻印象。文末整理的复试资料已涵盖所有必要内容,认真准备、充分模拟,就能在复试中取得理想成绩,成功上岸武汉工程大学MBA!

© 温馨提示:本文由作者海豚MBA张老师创作,未经著作权人允许禁止转载。
