【大白话讲考情】2026年东北农业大学全日制MBA

复试面试真题已放在文末
复试面试真题已放在文末
【东北农业大学MBA项目及院校简介】
东北农业大学MBA项目依托学校深厚的农业学科背景和完善的管理学科体系,致力于培养具备扎实的工商管理理论基础、较强的实践能力和创新精神,能够适应现代农业和现代服务业发展需求的复合型管理人才。项目课程设置注重理论与实践结合,涵盖工商管理核心课程及农业经济管理、供应链管理等特色方向模块,同时邀请行业专家、企业高管开展讲座,为学生提供丰富的实践交流机会。
学校拥有一支教学经验丰富、科研能力突出的师资队伍,MBA教育中心注重培养学生的综合素质和职业素养,通过案例教学、小组讨论、企业调研等多种教学方式,提升学生分析问题和解决问题的能力。选择东北农业大学MBA,将为学生搭建广阔的职业发展平台,助力其在相关领域实现职业晋升和个人价值提升。
【大白话讲考情】东北农业大学全日制MBA
客观分析一波,东北农业大学全日制MBA复试整体淘汰率较高(45%),复试时间预计在 2026 年 3 月 30 日,查分时间和复试时间间隔较短,需要提前启动复试备考,避免临时抱佛脚。整体复试以笔试+面试为主,面试形式均为个人面试,需重点打磨个人面试技巧和应答逻辑。
复习建议:从分数段录取率来看,200分以上录取率100%,160-180分仅19%,160分以下为0%,稳录取建议分数204分。因此分数在200分以下的同学需重点冲刺复试,提升竞争力。复习核心围绕真题和各板块核心考点,文末已整理涵盖英语、政治、专业课、综合面试的完整资料,集中精力背诵10-15天可全面掌握!复试考察内容明确,无指定专业课参考书,需聚焦面试应答逻辑和政治笔试知识点,抓重点、练表达是关键,只要针对性准备,上岸概率很大!
2026查分/复试时间/复试形式预测
东北农业大学MBA复试拟录取整体情况/淘汰率评估
复试各个分数段拟录取情况分析
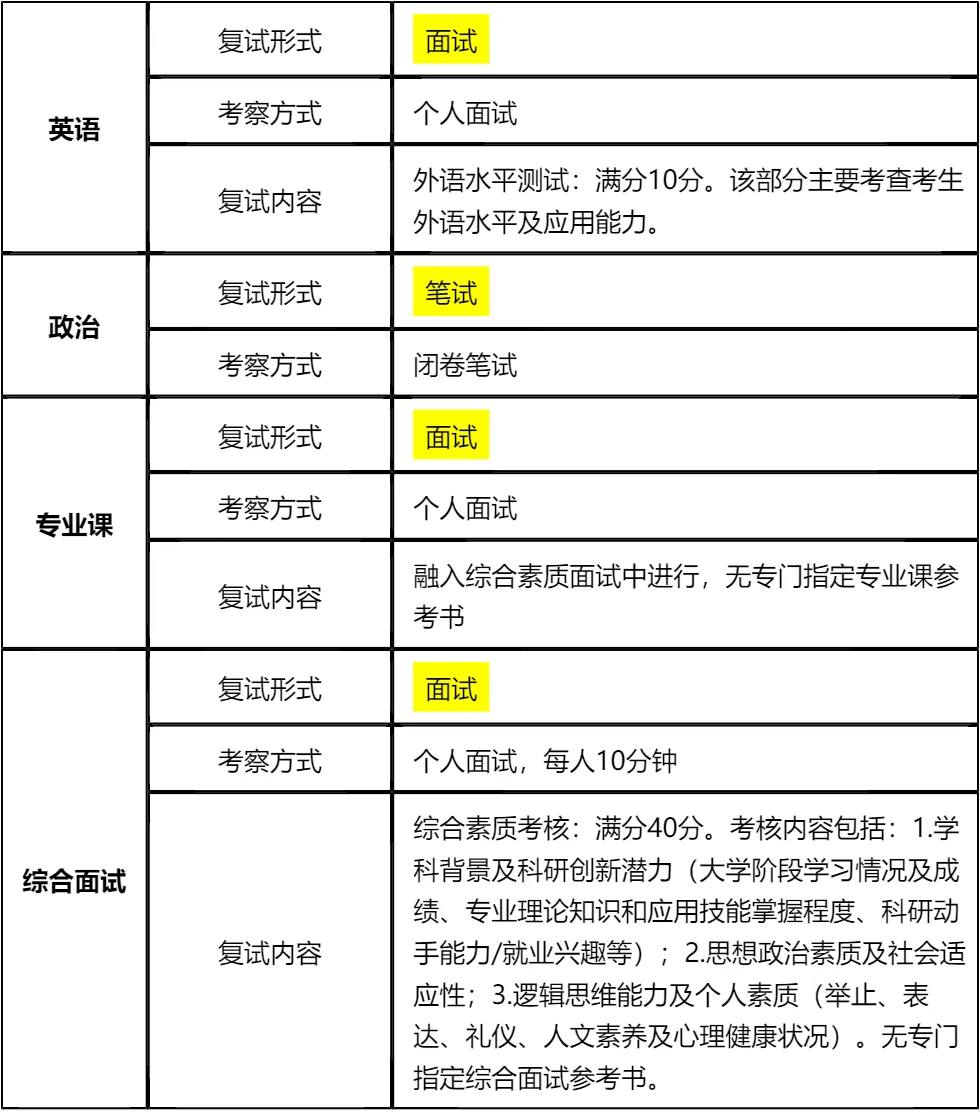
东北农业大学MBA复试内容分析/成绩计算/资审材料
一、 整体复试情况概览
二、 各个学科的复试考察细节
三、 复试资格审查需要准备的材料
复试面试真题分享
一、 英语口语问答
- 1. Can you do a quick self-introduction?
- 2. What’s your greatest weakness? How do you overcome it?
- 3. How will the MBA degree help your future career?
- 4. Can you describe a challenging project you led?
- 5. How do you balance work and study during the MBA?
- 6. What do you expect to learn from the MBA curriculum?
- 7. How do you keep updated with the latest business trends?
二、 政治理论问答
- 1. 如何理解高质量发展内涵?
- 2. 中国式现代化的基本特征有哪些?
- 3. 共同富裕的重要意义是什么?
- 4. 乡村振兴战略的总要求是什么?
- 5. 社会主义核心价值观是什么?
- 6. 如何理解“绿水青山就是金山银山”?
- 7. 全面深化改革的总目标?
三、 专业知识问答
- 1. 管理的四大职能,简单说说?
- 2. 什么是SWOT分析?举个实际例子说明下?
- 3. 目标管理(MBO)的核心思路是什么?
- 4. 双因素理论里的保健因素和激励因素,分别指什么?
- 5. 市场营销的4P理论,具体指什么?
- 6. 企业核心竞争力怎么构建?
- 7. 供应链管理的核心目标是什么?
四、 综合素质面试问答
- 1. 考MBA的核心原因是什么?
- 2. 和其他申请者比,你的核心优势是什么?
- 3. 未来3-5年职业有什么具体打算?
- 4. 工作中遇过最棘手的事是什么?怎么解决的?
- 5. 和同事意见不合时怎么处理?
- 6. 你所在行业近年有什么变化?
- 7. 考上MBA后怎么安排学习和工作时间?
接下来,你最想要2026东北农业大学MBA复试的完整资料来了(全科目,包含真题)!!!东北农业大学MBA复试急救资料PDF汇总目录,考来考去就这些东西!
老师总结:
首先,东北农大MBA复试淘汰率45%,竞争不算小,尤其是200分以下的同学,必须重视复试。政治笔试占复试总分50%,闭卷考试是拉开差距的关键,一定要提前背诵核心考点,不能临时抱佛脚,建议结合时事热点和考试大纲梳理背诵内容。
其次,综合面试10分钟时间紧凑,考核内容全面,包括学科背景、思政素质、逻辑思维等。回答时要突出重点,结合自身工作经历和专业知识,展现管理潜质和实践能力。专业课融入综合面试,无需单独准备参考书,重点梳理工作中的案例和管理思路,做到言之有物。
最后,英语面试占比10%,难度不大,重点准备自我介绍和常见问答,提升口语表达流畅度。文末的复试资料包含全科目真题和核心考点,是备考的重要工具,一定要认真背诵和练习。只要针对性准备,发挥出自己的优势,就能顺利上岸,期待大家在东北农大相聚!

© 温馨提示:本文由作者海豚MBA张老师创作,未经著作权人允许禁止转载。
