【大白话讲考情】2026年河北师范大学MBA非全日制

复试面试真题已放在文末
复试面试真题已放在文末
【河北师范大学MBA项目及院校简介】
河北师范大学工商管理(MBA)项目依托学校的综合学科优势和区域经济服务定位,致力于培养具备扎实的管理理论基础、较强的实践应用能力和良好职业素养的复合型管理人才。项目课程体系注重理论与实践结合,涵盖管理学、市场营销、财务管理、战略管理等核心模块,同时结合河北省区域经济发展特点,设置了针对性的实践教学内容。
学校拥有一支经验丰富的师资队伍,既有深耕学术研究的资深教授,也有具备企业实战经验的双师型教师,能够为学生提供全方位的教学指导。MBA项目注重学生综合素质的提升,通过案例教学、企业参访、学术讲座等多种形式,培养学生的创新思维和解决实际问题的能力。选择河北师范大学MBA,将为学生搭建优质的学习平台和人脉资源网络,助力其在工商管理领域实现职业发展与提升。
【大白话讲考情】河北师范大学MBA非全日制
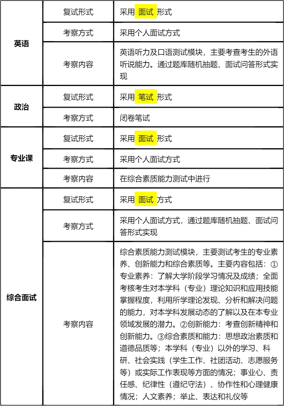
客观分析一波,河北师范大学MBA非全日制复试整体淘汰率19%,属于中等淘汰水平,复试时间预计在 2026 年 3 月 29 日-3 月 30 日,查分后准备时间相对紧张,所以大家需要提前规划复试备考,避免临时抱佛脚。整体上复试以笔试+面试为主,其中面试形式均为个人面试,需重点准备个人面试的应答逻辑和技巧。
复习建议:政治为闭卷笔试,需提前背诵核心考点;英语和专业课、综合面试均为抽题问答形式,一定要把真题和高频考点作为复习重点,我把真题及涵盖复试英语口语、政治、专业综合面试的所有核心资料都放在文末了,大家下载后认真背诵练习,集中精力冲刺10-15天即可全面掌握!总之,备考要突出重点,抓核心模块,避免盲目复习,文末真题务必熟练掌握,资料一定要认真背诵应用,只要准备充分,上岸概率很大!!!
2026查分/复试时间/复试形式预测
河北师范大学MBA复试拟录取整体情况/淘汰率评估
复试各个分数段拟录取情况分析
河北师范大学MBA复试内容分析/成绩计算/资审材料
一、 整体复试情况概览
二、 各个学科的复试考察细节
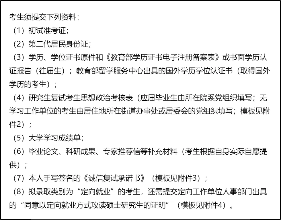
三、 复试资格审查需要准备的材料
四、 同等学力加试要求
复试面试真题分享
一、 英语口语问答
- 1. Can you do a quick self-introduction?
- 2. What’s your greatest weakness? How do you overcome it?
- 3. Why did you choose our university’s MBA program?
- 4. What are your short-term career goals after MBA graduation?
- 5. Can you describe a challenging project you led?
- 6. How do you balance work and study during the MBA?
- 7. What do you expect to learn from the MBA curriculum?
二、 政治理论问答
- 1. 如何理解高质量发展内涵?
- 2. 新时代社会主要矛盾是什么?
- 3. 中国式现代化的基本特征有哪些?
- 4. 共同富裕的重要意义是什么?
- 5. 新发展格局的核心是什么?
- 6. 科技创新对发展的作用?
- 7. 社会主义核心价值观的作用?
三、 专业知识问答
- 1. 管理的四大职能,简单说说
- 2. 什么是SWOT分析?举个实际例子说明下
- 3. 波特五力模型里,五种竞争力量具体是哪些
- 4. 目标管理(MBO)的核心思路是什么
- 5. 马斯洛需求层次理论,具体内容有哪些
- 6. 双因素理论里的保健因素和激励因素,分别指什么
- 7. 市场营销的4P理论,具体指什么
四、 综合素质面试问答
- 1. 考MBA的核心原因是什么?
- 2. 读MBA能帮你解决哪些职业困惑?
- 3. 和其他申请者比,你的核心优势是什么?
- 4. 你的明显短板是什么?怎么弥补?
- 5. 你所在行业近年有什么变化?
- 6. 工作中遇过最棘手的事是什么?怎么解决的?
- 7. 最近关注什么商业新闻?说说看法。
接下来,你最想要2026河北师范大学MBA复试的完整资料来了(全科目,包含真题)!!!河北师范大学MBA复试急救资料PDF汇总目录,考来考去就这些东西!
老师总结:
复试备考要突出重点,有的放矢。政治闭卷笔试是基础,必须扎实复习,不能抱有侥幸心理;英语听说测试要多进行模拟问答练习,提升口语表达的流畅度和听力理解能力;综合面试涉及内容广泛,要兼顾专业知识、个人经历和综合素质的展现,提前准备应答框架和案例。
对于资格审查材料,要按照要求逐一准备,确保齐全、准确,特别是定向就业考生的相关证明和应届毕业生的思想政治考核表,需提前对接相关部门办理。补充材料可根据自身优势准备,如科研成果、获奖证书等,为复试加分。
最后,复试不仅是知识和能力的考察,也是心态和应变能力的考验。建议考生提前进行模拟面试,适应面试节奏和氛围,提升临场应变能力。我整理的复试真题和资料是备考的重要参考,大家一定要认真对待,结合自身情况制定复习计划,全力以赴备战复试,争取顺利上岸河北师范大学MBA!
后来报了复试辅导课程,老师给我制定了详细的复习计划,按照加试指定参考书目梳理了核心知识点,还提供了相关练习题和真题。对于常规复试的政治笔试,老师给了我浓缩的考点资料,让我避免盲目复习;英语和综合面试则进行了多次模拟练习,帮我提升表达能力和应答技巧。
复习过程中,老师一直鼓励我,针对我加试科目中的薄弱环节进行专项指导,让我逐渐建立了信心。正式复试时,加试科目考的知识点很多都是老师强调过的,常规复试也发挥得不错。最后不仅加试科目顺利合格,还成功通过了复试,拿到了录取通知书。真心觉得,同等学力考生只要找对复习方法,重视加试和常规复试的准备,就一定能顺利上岸。

© 温馨提示:本文由作者海豚MBA张老师创作,未经著作权人允许禁止转载。
