【大白话讲考情】北京工商大学2026年MBA非全日制

复试面试真题已放在文末
复试面试真题已放在文末
【北京工商大学MBA项目及院校简介】
北京工商大学MBA项目依托学校的学科优势和行业资源,致力于培养具备扎实的管理理论基础、较强的实践能力和创新精神的复合型管理人才。项目课程体系兼顾理论与实践,涵盖管理、营销、财务、运营等核心领域,同时结合当前商业发展趋势,设置了相关特色课程模块。
学校注重MBA学员的实践能力培养,通过案例教学、企业参访、项目实践等多种教学方式,提升学员解决实际问题的能力。此外,学校拥有广泛的校友网络和企业合作资源,为MBA学员提供了良好的交流平台和职业发展机会,助力学员在职业生涯中实现突破与提升。
【大白话讲考情】北京工商大学MBA非全日制
客观分析一波,北京工商大学MBA非全日制复试整体淘汰率较低(仅3%),复试时间预计在2026年3月16日,查分后到复试时间间隔有限,大家需要提前筹备复试,避免临时抱佛脚。整体复试以笔试+面试为主,面试形式为个面,需提前熟悉个面流程和答题技巧。
复习建议:真题是复习的核心重点,我把涵盖北京工商大学MBA复试英语口语、政治、专业课、综合面试的所有真题资料都放在文末了,下载后务必认真背诵,集中精力背诵10天左右就能基本掌握!复试备考时间紧张,要聚焦高频核心考点,避免盲目复习,文末的真题和资料一定要重点关注、认真背诵,其实复试难度不算高,只要准备充分就能稳妥应对!!!
2026查分/复试时间/复试形式预测
北京工商大学MBA复试拟录取整体情况/淘汰率评估
复试各个分数段拟录取情况分析
北京工商大学MBA复试内容分析/成绩计算/资审材料
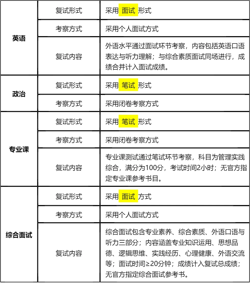
一、 整体复试情况概览
二、 各个学科的复试考察细节
三、 复试资格审查需要准备的材料
四、 同等学力加试科目
复试面试真题分享
一、 英语口语问答
- 1. Can you do a quick self-introduction?
- 2. What’s your greatest weakness? How do you overcome it?
- 3. How will the MBA degree help your future career?
- 4. Can you describe a challenging project you led?
- 5. How do you handle conflicts with your colleagues?
- 6. What motivates you to pursue an MBA at this stage?
- 7. Can you introduce your current job responsibilities briefly?
二、 政治理论问答
- 1. 如何理解高质量发展内涵?
- 2. 新时代社会主要矛盾是什么?
- 3. 共同富裕的重要意义是什么?
- 4. 新发展格局的核心是什么?
- 5. 乡村振兴战略的总要求是什么?
- 6. 社会主义核心价值观是什么?
- 7. 如何理解“绿水青山就是金山银山”?
三、 专业知识问答
- 1. 管理的四大职能,简单说说
- 2. 什么是SWOT分析?举个实际例子说明下
- 3. 波特五力模型里,五种竞争力量具体是哪些
- 4. 目标管理(MBO)的核心思路是什么
- 5. 双因素理论里的保健因素和激励因素,分别指什么
- 6. 企业战略的三个层次,简单阐述下
- 7. 市场营销的4P理论,具体指什么
四、 综合素质面试问答
- 1. 考MBA的核心原因是什么?
- 2. 读MBA能帮你解决哪些职业困惑?
- 3. 和其他申请者比,你的核心优势是什么?
- 4. 你所在行业近年有什么变化?
- 5. 工作中遇过最棘手的事是什么?怎么解决的?
- 6. 和同事意见不合时怎么处理?
- 7. 未来3-5年职业有什么具体打算?
接下来,你最想要2026北京工商大学MBA复试的完整资料来了(全科目,包含真题)!!!北京工商大学MBA复试急救资料PDF汇总目录,考来考去就这些东西!
老师总结:
第一点,从录取数据来看,北京工商大学对一志愿考生非常友好,录取率很高。但这并不意味着可以放松备考,复试的笔试和面试环节都有明确的考察要求,只有达到相应标准才能被录取。政治笔试要注重知识点的记忆和理解,专业课要注重实践应用能力的培养。
第二点,英语面试和综合面试同场进行,要兼顾语言表达和内容质量。英语方面要勤加练习,确保口语流畅、听力能准确理解问题;综合面试要展现出自己的优势和特色,比如丰富的工作经验、独特的管理见解等,回答问题时要真诚、有条理,避免泛泛而谈。
第三点,复试资格审查材料要提前准备齐全,尤其是需要第三方出具的材料,要预留足够的办理时间。备考过程中要合理分配时间,兼顾笔试和面试的复习,不要偏科。文末的复试资料是精心整理的核心内容,认真背诵和练习,能大幅提高备考效率,祝大家都能顺利拿到录取通知书!

延伸阅读:
© 温馨提示:本文由作者海豚MBA张老师创作,未经著作权人允许禁止转载。
