【大白话讲考情】浙江工业大学2026年非全日制MPA

复试面试真题已放在文末
复试面试真题已放在文末
【浙江工业大学MPA项目及院校简介】
浙江工业大学MPA(公共管理硕士)项目依托学校深厚的人文社科底蕴和强大的区域服务能力,致力于培养具备现代公共管理理论、知识和技能,能够适应新时代公共管理和公共服务需求的复合型、应用型高级管理人才。项目课程体系紧密结合国家治理体系和治理能力现代化要求,突出实践性、应用性和创新性,注重培养学生的公共精神、法治思维和专业能力。
浙江工业大学MPA项目拥有一支结构合理、经验丰富的师资队伍,多数教师具有政府部门实践经验或国内外知名高校深造背景。项目通过案例教学、专题研讨、实地调研、模拟实训等多种教学方式,提升学生解决实际问题的能力。同时,依托浙江区域经济社会发展优势,为学生提供丰富的实习实践机会和广阔的职业发展平台,毕业生广泛服务于政府部门、事业单位、社会组织等公共领域,成为推动区域公共治理现代化的重要力量。
【大白话讲考情】浙江工业大学非全日制MPA
客观分析一波,浙江工业大学非全日制MPA复试整体淘汰率15%,属于中等淘汰水平,复试时间预计在 2026 年 3 月 30 日,查分后备考时间相对充裕,但仍需提前规划。整体上复试以笔试+面试为主,其中面试包含英语、专业课和综合面试多个环节,需要全面准备。
复习建议:一定要把真题作为复习的重点,公共管理专业知识注重实践性和时政结合,政治笔试考察国内外时政要闻,需要持续关注热点。我把真题及涵盖英语、政治、专业综合面试的所有核心资料都放在文末了,大家下载后重点背诵高频考点,合理安排时间分模块突破,避免偏科。复试考察全面,既要扎实掌握专业基础,也要提升口语表达和综合应变能力,文末真题务必认真研读,资料针对性极强,坚持系统复习就能稳步上岸!!!
2026查分/复试时间/复试形式预测
浙江工业大学MPA复试拟录取整体情况/淘汰率评估
复试各个分数段拟录取情况分析
浙江工业大学MPA复试内容分析/成绩计算/资审材料
一、 整体复试情况概览
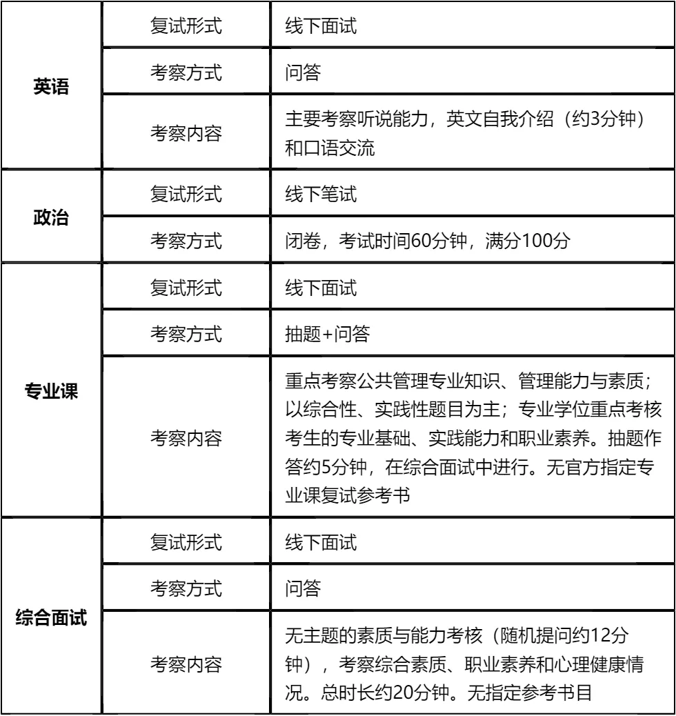
二、 各个学科的复试考察细节
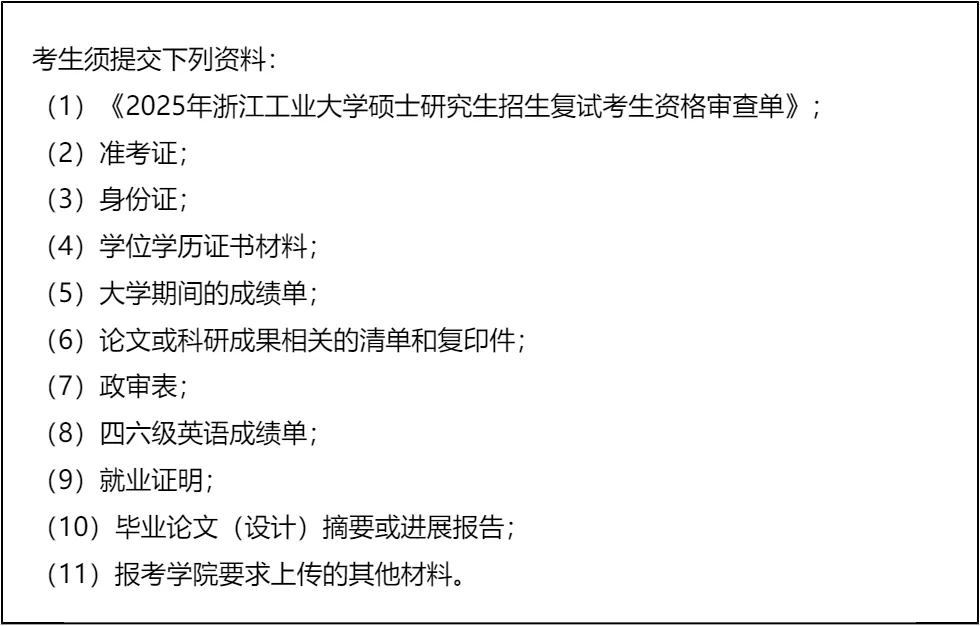
三、 复试资格审查需要准备的材料
四、 同等学力加试科目
复试面试真题分享
一、 英语口语问答
- 1. Can you do a quick self-introduction?
- 2. Why did you choose our university?
- 3. How will this degree help your career?
- 4. Do you prefer working alone or in a team?
- 5. How do you handle pressure?
- 6. What is your biggest achievement at work?
- 7. Where do you see yourself in 5 years?
二、 政治理论问答
- 1. 你怎么理解“中国式现代化”?
- 2. 什么是“新质生产力”?简单谈谈你的看法。
- 3. 谈谈你对“共同富裕”的理解,是搞平均主义吗?
- 4. 怎么理解“绿水青山就是金山银山”?
- 5. 中国共产党的“初心”和“使命”是什么?
- 6. 如何理解“江山就是人民,人民就是江山”?
- 7. 国家为什么要强调“科技自立自强”?
三、 专业知识问答
- 1. 公共管理和企业管理,最大的区别是什么?
- 2. 什么是“市场失灵”?举个身边的例子。
- 3. 你觉得“官僚制”现在过时了吗?
- 4. 什么是公共产品?空气算不算?
- 5. 你怎么理解“服务型政府”?
- 6. 什么是“数字政府”?它能解决所有问题吗?
- 7. 如何看待政府购买公共服务?
四、 综合素质面试问答
- 1. 除了学历,你觉得MPA还能给你带来什么?
- 2. 你本科专业和公共管理没关系,为什么跨考?
- 3. 你觉得你性格上最大的优点和缺点是什么?
- 4. 如果这次复试被刷了,你会怎么办?
- 5. 领导安排的任务明显不合理,你做不做?
- 6. 如果你和同事闹矛盾了,工作推不动,你先怎么办?
- 7. 作为一个管理者,你更看重结果还是过程?
接下来,你最想要2026浙江工业大学非全日制MPA复试的完整资料来了(全科目,包含真题)!!!浙江工业大学MPA复试急救资料PDF汇总目录,考来考去就这些东西!
老师总结:
首先,浙江工业大学MPA复试15%的淘汰率提醒大家不能掉以轻心,初试只是敲门砖,复试表现直接决定最终结果。尤其是160-180分的考生,属于高风险区间,必须把复试作为逆袭的关键战役来准备,200分以上的考生也要保持严谨态度,避免因大意错失录取机会。
其次,复试各板块各有侧重,政治笔试闭卷考察时政,需要系统梳理热点事件和相关理论,建议每天预留固定时间学习;英语面试重点是自我介绍和日常交流,提前背诵模板并反复练习发音和流畅度;专业课面试以抽题形式考察专业基础和实践应用,要结合真题巩固核心概念,多思考理论在实际公共管理中的应用场景;综合面试考察全面,需提前梳理个人经历、职业规划,锻炼应变能力和表达逻辑。
最后,资格审查材料要提前准备齐全,同等学力考生还要额外复习加试科目。文末的真题和资料是核心备考资源,针对性极强,大家一定要充分利用,结合自身情况制定复习计划,分模块突破,同时保持良好的心态,相信通过系统复习一定能顺利上岸!
后来在网上找到了这份复试资料,资料的针对性很强,把各个板块的重点都整理得很清晰。我利用每天早上和晚上的碎片时间,背诵政治热点和英语自我介绍,周末集中学习专业课知识和做真题。资料里的英语问答模板很实用,我根据自己的情况进行了修改,反复练习发音和流畅度;专业课真题让我了解了考察形式和重点,避免了盲目复习。
复试的时候,政治笔试发挥得不错,大部分题目都复习过;英语面试虽然有点紧张,但还是顺利完成了问答;专业课抽题抽到了“数字政府”相关问题,我结合资料里的知识点和自己的理解进行了回答;综合面试老师问了我工作中的成就和遇到的困难,我结合实际经历进行了分享。
最终成功上岸,非常感谢这份复试资料帮我节省了大量时间,提高了备考效率。建议在职考生一定要合理安排时间,找准复习重点,利用好碎片时间进行备考,同时保持良好的心态,相信只要坚持下去,就一定能取得好成绩。

© 温馨提示:本文由作者海豚MBA张老师创作,未经著作权人允许禁止转载。
