【大白话讲考情】新疆师范大学2026年MPA非全日制

复试面试真题已放在文末
复试面试真题已放在文末
【新疆师范大学MPA项目及院校简介】
新疆师范大学MPA(公共管理硕士)非全日制项目,聚焦国家治理体系和治理能力现代化需求,结合新疆区域发展特点,致力于培养具备良好政治素质和职业道德,掌握公共管理理论、知识和技能,能够在各级政府部门、事业单位、社会组织等从事公共管理和公共服务工作的复合型、应用型高级专门人才。
项目课程体系兼顾理论性与实践性,涵盖公共管理、公共政策、行政管理、社会治理等核心模块,同时设置区域治理、基层治理等特色方向。教学过程中注重案例教学、实践调研,邀请行业专家和实务部门骨干参与授课,助力学员将理论知识与工作实际紧密结合,提升解决复杂公共管理问题的能力。
【大白话讲考情】新疆师范大学MPA非全日制
客观分析一波,新疆师范大学MPA非全日制复试整体淘汰率极低(0%),复试时间预计在 2026 年 3 月 27 日前后,查分时间和复试时间间隔较短,所以大家需要提前准备复试,避免出分后时间紧张。整体上复试以面试为主,形式为线下个面,需重点准备各版块问答内容。
复习建议:一定要把真题作为复习的重点,我把真题及其他涵盖新疆师范大学MPA复试英语口语,政治,专业综合面试的所有资料都放在文末了,大家下载后一定认真背诵,认真背9天就能全部背完!!总之,学习时间比较紧张,一定要挑重点高频核心,不能啥都想学会,到头来发现自己啥都不会,文末的真题一定要看,资料一定要下载背诵,其实没那么难!!!
2026查分/复试时间/复试形式预测
新疆师范大学MPA复试拟录取整体情况/淘汰率评估
复试各个分数段拟录取情况分析
新疆师范大学MPA复试内容分析/成绩计算/资审材料
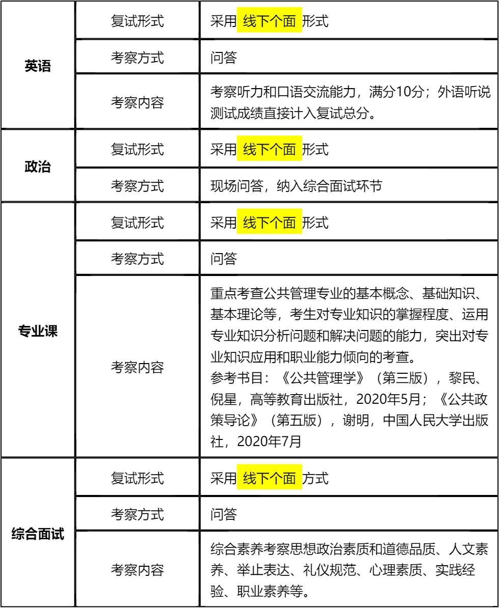
一、 整体复试情况概览
二、 各个学科的复试考察细节
三、 复试资格审查需要准备的材料
四、 同等学力加试要求
复试面试真题分享
一、 英语口语问答
- 1. Can you do a quick self-introduction?
- 2. Why did you choose our university?
- 3. How will this degree help your career?
- 4. Do you think you can balance work and study?
- 5. What is your biggest motivation?
- 6. Tell me about your current job.
- 7. How do you handle pressure?
二、 政治理论问答
- 1. 你怎么理解“中国式现代化”?
- 2. 什么是“新质生产力”?简单谈谈你的看法。
- 3. 谈谈你对“共同富裕”的理解,是搞平均主义吗?
- 4. “四个自信”指哪四个?你觉得哪个最根本?
- 5. 怎么理解“绿水青山就是金山银山”?
- 6. 中国共产党的“初心”和“使命”是什么?
- 7. 如何理解“江山就是人民,人民就是江山”?
三、 专业知识问答
- 1. 公共管理和企业管理,最大的区别是什么?
- 2. 什么是“公共利益”?谁来代表公共利益?
- 3. 什么是“市场失灵”?举个身边的例子。
- 4. 你觉得“官僚制”现在过时了吗?
- 5. 什么是公共产品?空气算不算?
- 6. 简单说说你对“新公共管理”运动的理解。
- 7. 你怎么理解“服务型政府”?
四、 综合素质面试问答
- 1. 除了学历,你觉得MPA还能给你带来什么?
- 2. 你为什么要考MPA,而不是MBA?
- 3. 你本科专业和公共管理没关系,为什么跨考?
- 4. 你性格上最大的优点和缺点是什么?
- 5. 你工作中最大的成就是什么?具体谈谈。
- 6. 如果这次复试被刷了,你会怎么办?
- 7. 如果你和同事闹矛盾了,工作推不动,你先怎么办?
接下来,你最想要2026新疆师范大学MPA复试的完整资料来了(全科目,包含真题)!!!新疆师范大学MPA复试急救资料PDF汇总目录,考来考去就这些东西!
老师总结:
面对新疆师范大学MPA复试,要做到战略上藐视、战术上重视。藐视是因为淘汰率为0%,只要认真准备就能录取;重视是因为复试成绩对总成绩有重要影响,且考察维度较多,需要全面应对。
备考时,要先梳理复试各版块的考察内容和要求,结合参考书目和真题制定复习计划。专业课要逐章学习,重点掌握基本概念和理论应用;英语要每天进行口语练习,积累高频话题词汇和句型;综合面试要梳理个人经历,准备常见问题的应答思路,注重礼仪和表达能力的培养。
这份复试资料是我精心整理的精华,涵盖了备考所需的核心内容,大家一定要认真对待,下载后反复背诵和练习。祝愿大家在复试中发挥出最佳水平,顺利上岸,开启人生的新篇章!
备考复试时,我一开始不知道从何入手,网上资料杂乱无章。后来找到了这份复试资料,里面的真题和考点总结非常实用。我按照资料里的重点,先把《公共管理学》和《公共政策导论》两本参考书过了一遍,然后重点背诵真题答案。英语面试部分,我对着资料里的口语真题反复练习,还找了同事帮忙模拟问答。
复试当天,现场氛围很轻松,考官们都很和蔼。专业课问的问题基本都在资料里见过,我按照背诵的内容结合工作实际进行了回答;英语面试的自我介绍和问答也比较顺利;综合面试时,我分享了自己的基层工作经历,考官们很感兴趣。整个复试过程很顺畅,最后顺利录取了。真心感谢这份复试资料,帮我少走了很多弯路!

© 温馨提示:本文由作者海豚MBA张老师创作,未经著作权人允许禁止转载。
