【大白话讲考情】2026年西南医科大学全日制MPA

复试面试真题已放在文末
复试面试真题已放在文末
【西南医科大学MPA项目及院校简介】
西南医科大学MPA项目注重理论与实践相结合,课程设置紧密围绕公共管理核心领域,涵盖公共政策、行政管理、公共服务、基层治理等方向,同时结合医疗卫生管理等特色领域资源,形成了鲜明的办学特色。项目拥有一支结构合理、经验丰富的师资队伍,既有深厚学术造诣的教授,也有具备丰富公共管理实践经验的行业专家。通过案例教学、实地调研、模拟实训等多种教学方式,着力提升学生的实践能力和创新思维,为各级政府部门、事业单位、社会组织等培养优秀的公共管理人才。
【大白话讲考情】西南医科大学全日制MPA
客观分析一波,西南医科大学全日制MPA复试整体淘汰率33%,不算低,复试时间预计在 2026 年 3 月 31 日左右,查分时间和复试时间间隔较短,大家需要提前筹备复试,避免临时抱佛脚。整体上复试以笔试+面试为主,其中面试形式为线下个面,需提前熟悉个面流程和答题技巧。
复习建议:从分数段录取率来看,205分以上稳录概率极高,200-210分录取率100%,180-200分录取率62%,160-180分仅35%,所以分数在200分以下的同学要重点冲刺。一定要把真题作为复习核心,我把真题及涵盖英语、政治、专业课、综合面试的全套资料都放在文末了,下载后集中背诵,重点攻克高频考点,政治笔试有单科合格线要求,必须重点突破,文末资料一定要认真背诵,高效备考才能提高录取概率!!!
2026查分/复试时间/复试形式预测
西南医科大学MPA复试拟录取整体情况/淘汰率评估
复试各个分数段拟录取情况分析
西南医科大学MPA复试内容分析/成绩计算/资审材料
一、 整体复试情况概览
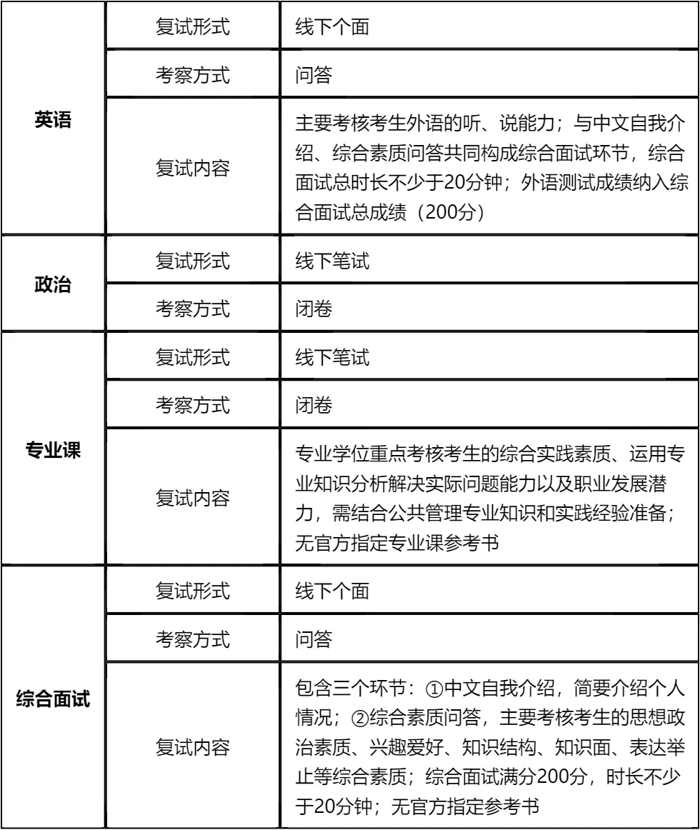
二、 各个学科的复试考察细节
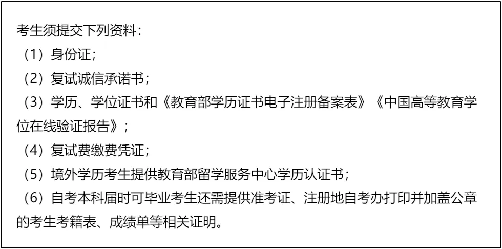
三、 复试资格审查需要准备的材料
四、 同等学力加试科目
复试面试真题分享
一、 英语口语问答
- 1. Can you do a quick self-introduction?
- 2. Why did you choose our university?
- 3. How will this degree help your career?
- 4. Do you think you can balance work and study?
- 5. What is your biggest motivation?
- 6. Tell me about your current job.
- 7. How do you handle pressure?
二、 政治理论问答
- 1. 你怎么理解“中国式现代化”?
- 2. 什么是“新质生产力”?简单谈谈你的看法。
- 3. 谈谈你对“共同富裕”的理解,是搞平均主义吗?
- 4. “四个自信”指哪四个?你觉得哪个最根本?
- 5. 怎么理解“绿水青山就是金山银山”?
- 6. 中国共产党的“初心”和“使命”是什么?
- 7. 如何理解“江山就是人民,人民就是江山”?
三、 专业知识问答
- 1. 公共管理和企业管理,最大的区别是什么?
- 2. 什么是“市场失灵”?举个身边的例子。
- 3. 你觉得“官僚制”现在过时了吗?
- 4. 公平和效率,你觉得哪个更重要?
- 5. 你怎么理解“服务型政府”?
- 6. 什么是“数字政府”?它能解决所有问题吗?
- 7. 谈谈你对“治理能力现代化”的理解。
四、 综合素质面试问答
- 1. 除了学历,你觉得MPA还能给你带来什么?
- 2. 你本科专业和公共管理没关系,为什么跨考?
- 3. 你觉得你性格上最大的优点和缺点是什么?
- 4. 如果这次复试被刷了,你会怎么办?
- 5. 领导安排的任务明显不合理,你做不做?
- 6. 你的下属能力比你强,不服你管,你怎么办?
- 7. 你如何处理工作中的突发危机事件?
接下来,你最想要2026西南医科大学MPA复试的完整资料来了(全科目,包含真题)!!!西南医科大学MPA复试急救资料PDF汇总目录,考来考去就这些东西!
老师总结:
西南医科大学MPA复试是对考生综合能力的全面考察,既有笔试的知识储备考核,也有面试的综合素质和外语能力考察。政治笔试的单科合格线是“红线”,必须重视,建议多关注时政新闻和官方文件,背诵核心观点和表述。专业课要结合公共管理实践案例,提升分析和解决实际问题的能力。
综合面试中,中文自我介绍要简洁明了,突出重点,综合素质问答要逻辑清晰、言之有物,外语问答要敢于开口、流畅表达。提前进行模拟面试可以有效缓解紧张情绪,提升临场应变能力,建议找同学或老师进行多轮模拟。
文末的复试资料是经过筛选的高频考点和真题,能够帮助大家少走弯路,高效备考。备考过程中要注重劳逸结合,提高学习效率,不要盲目刷题。只要按照计划稳步推进,抓住核心考点,就能在复试中取得好成绩,成功上岸西南医科大学MPA!
一开始自己盲目找资料,越看越乱,不知道重点在哪。后来看到这份整理好的复试资料,简直是救星。资料里不仅有政治核心考点,还有专业课和面试的真题,省去了我大量筛选资料的时间。我每天利用下班和周末的时间背诵,政治重点背时政热点和核心理论,专业课结合工作实际理解记忆,面试题则对着镜子反复练习表达。
复试前一周,我找了几个同样备考的同学进行模拟面试,按照复试流程完整演练,及时发现了自己表达不流畅、逻辑不清晰的问题并加以改进。正式复试时,政治笔试发挥正常,顺利达到合格线;综合面试时,面对老师的提问,我按照提前准备的思路从容作答,外语问答也基本流畅。最后成功录取,真的很感谢这份资料的帮助,也庆幸自己没有放弃冲刺。

© 温馨提示:本文由作者海豚MBA张老师创作,未经著作权人允许禁止转载。
