【大白话讲考情】西华师范大学2026年MPA非全日制

复试面试真题已放在文末
复试面试真题已放在文末
【西华师范大学MPA项目及院校简介】
西华师范大学MPA(公共管理硕士)项目依托学校的学科优势,致力于培养具备良好的政治素质和职业道德,掌握系统的公共管理理论、知识和技能,能够熟练运用相关理论和方法解决公共管理实际问题的复合型、应用型高级专门人才。项目课程设置紧密结合我国公共管理实践和地方发展需求,注重理论联系实际,采用案例教学、情景模拟、实地调研等多种教学方式,提升学生的实践能力和创新思维。
学校拥有一支结构合理、经验丰富的MPA教学团队,师资力量雄厚,多数教师具有丰富的公共管理实践经验或相关研究背景。此外,学校还与地方政府部门、事业单位等建立了广泛的合作关系,为学生提供了优质的实践平台和丰富的就业资源,助力学生在公共管理领域实现职业发展。
【大白话讲考情】西华师范大学MPA非全日制
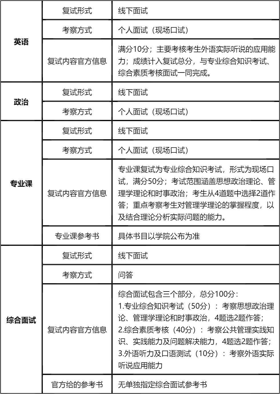
客观分析一波,西华师范大学MPA非全日制复试整体淘汰率为0%,属于等额录取,复试时间预计在 2026 年 3 月 31 日前后,查分后准备时间相对充裕,但仍建议提前筹备,避免临时手忙脚乱。整体上复试以线下面试为主,无笔试环节,形式为个人面试,需重点熟悉面试流程和各版块考察重点。
复习建议:虽然淘汰率为0%,但复试成绩同样影响最终总成绩排名,不能掉以轻心。一定要把真题作为复习核心,我把真题及涵盖英语、政治、专业综合、综合素质面试的全套资料都放在文末了,下载后务必认真背诵练习,集中精力准备1-2周即可全面掌握!复试考察重点在于理论联系实际,答题时要结合公共管理理论和时政热点,逻辑清晰、表达流畅,文末真题和资料是关键,认真准备就能稳操胜券!!!
2026查分/复试时间/复试形式预测
西华师范大学MPA复试拟录取整体情况/淘汰率评估
复试各个分数段拟录取情况分析
西华师范大学MPA复试内容分析/成绩计算/资审材料
一、 整体复试情况概览
二、 各个学科的复试考察细节
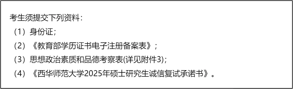
三、 复试资格审查需要准备的材料
复试面试真题分享
一、 英语口语问答
- 1. Can you do a quick self-introduction?
- 2. Why did you choose our university?
- 3. How will this degree help your career?
- 4. Do you think you can balance work and study?
- 5. What is your biggest motivation?
- 6. Tell me about your current job.
- 7. How do you handle pressure?
二、 政治理论问答
- 1. 你怎么理解“中国式现代化”?
- 2. 什么是“新质生产力”?简单谈谈你的看法。
- 3. 谈谈你对“共同富裕”的理解,是搞平均主义吗?
- 4. “四个自信”指哪四个?你觉得哪个最根本?
- 5. 怎么理解“绿水青山就是金山银山”?
- 6. 中国共产党的“初心”和“使命”是什么?
- 7. 如何理解“江山就是人民,人民就是江山”?
三、 专业知识问答
- 1. 公共管理和企业管理,最大的区别是什么?
- 2. 什么是“公共利益”?谁来代表公共利益?
- 3. 什么是“市场失灵”?举个身边的例子。
- 4. 你觉得“官僚制”现在过时了吗?
- 5. 公平和效率,你觉得哪个更重要?
- 6. 你怎么理解“服务型政府”?
- 7. 谈谈你对“治理能力现代化”的理解。
四、 综合素质面试问答
- 1. 除了学历,你觉得MPA还能给你带来什么?
- 2. 你为什么要考MPA,而不是MBA?
- 3. 你本科专业和公共管理没关系,为什么跨考?
- 4. 你觉得你性格上最大的优点和缺点是什么?
- 5. 如果这次复试被刷了,你会怎么办?
- 6. 领导安排的任务明显不合理,你做不做?
- 7. 你如何处理工作中的突发危机事件?
接下来,你最想要2026西华师范大学MPA复试的完整资料来了(全科目,包含真题)!!!西华师范大学MPA复试急救资料PDF汇总目录,考来考去就这些东西!
老师总结:
第一点,等额录取的情况下,复试的核心是“合格+出彩”。合格是指复试成绩不低于60分,这是基础要求;出彩则是要在专业问答和综合素质考察中展现出扎实的理论功底和良好的综合素养,争取更高分数。政治内容融入专业综合考试,需同步复习相关时政热点和理论知识。
第二点,面试形式为现场口试,4题选2题作答,这种形式给予了考生一定的选择空间。答题时要注意逻辑清晰,先表明观点,再结合理论和实际展开分析,避免泛泛而谈。英语部分难度不大,重点是克服紧张情绪,大胆开口表达,确保沟通顺畅。
第三点,资格审查材料要提前准备齐全,避免临时出错。复试全程禁止录音、录像,需严格遵守考场纪律。学术或实践成果可获得附加分,有相关成果的同学要提前准备好原件及复印件。文末的复试资料包包含了各板块核心真题和答题技巧,认真学习就能从容应对复试,祝大家成功上岸!
备考复试时,我主要依靠网上找的资料和文末的真题包。专业知识部分,我重点复习了管理学核心理论,结合时政热点进行分析练习;英语部分准备了自我介绍和常见问题的应答模板,每天早上花半小时朗读背诵。最让我担心的是综合素质面试,怕回答不好实践类问题,于是我梳理了自己工作中的几个典型案例,反复练习表达逻辑。
复试当天,现场氛围很轻松,考官们都很和蔼。专业综合知识我选了两道关于时事政治和管理学理论结合的题目,按照提前准备的思路从容作答;英语面试问的都是常见问题,我流畅地完成了回答;综合素质考察的问题也和我准备的案例相关,发挥得不错。最后顺利录取,真的很感谢那份真题资料,帮我少走了很多弯路。

© 温馨提示:本文由作者海豚MBA张老师创作,未经著作权人允许禁止转载。
