【大白话讲考情】2026年上海财经大学非全日制MPA

复试面试真题已放在文末
复试面试真题已放在文末
【上海财经大学MPA项目及院校简介】
上海财经大学MPA(公共管理硕士)项目依托学校雄厚的经济学、管理学学科基础,致力于培养具备良好政治素质和职业道德,掌握系统的公共管理理论、知识和技能,能够熟练运用公共管理方法和技术,解决公共管理实际问题的复合型、应用型高级公共管理人才。项目课程体系紧密结合中国公共管理实践,注重理论与实践的结合,培养学生的公共服务精神、创新思维和领导能力。
上财MPA项目拥有一支高水平的师资队伍,师资力量涵盖公共管理、经济学、法学等多个领域,同时聘请了大量来自政府部门、事业单位和知名企业的实务专家担任兼职导师。项目为学生提供了广阔的学术交流平台和实践机会,毕业生广泛分布在政府机关、事业单位、社会组织、国有企业等领域,凭借扎实的专业素养和较强的实践能力受到用人单位的高度认可。
【大白话讲考情】上海财经大学非全日制MPA
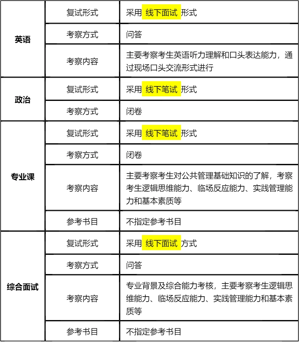
客观分析一波,上海财经大学非全日制MPA复试整体淘汰率较低(仅3%),复试时间预计在 2026 年 3 月 30 日前后,查分后准备时间有限,建议提前启动复试备考。整体复试以笔试+面试为主,笔试包含公共管理基础知识与政治,面试涵盖英语、专业背景及综合能力考查,且专业课和综合面试均不指定参考书目,备考需更注重知识积累和能力提升。
复习建议:核心围绕真题和核心考点展开,文末已整理涵盖英语、政治、专业课、综合面试的完整复试资料,下载后需重点背诵记忆,集中精力突破高频考点效率更高。由于不指定参考书,避免盲目复习,优先掌握公共管理核心概念、时政热点及面试常见问答思路,文末真题务必熟练掌握,合理规划时间高效备考,上岸概率极大!!!
2026查分/复试时间/复试形式预测
上海财经大学MPA复试拟录取整体情况/淘汰率评估
复试各个分数段拟录取情况分析
上海财经大学MPA复试内容分析/成绩计算/资审材料
一、 整体复试情况概览
二、 各个学科的复试考察细节
三、 复试资格审查需要准备的材料
四、 同等学力加试科目
复试面试真题分享
一、 英语口语问答
- 1. Can you do a quick self-introduction?
- 2. Why did you choose our university?
- 3. How will this degree help your career?
- 4. Do you think you can balance work and study?
- 5. Tell me about your current job.
- 6. What is your biggest achievement at work?
- 7. How do you handle pressure?
二、 政治理论问答
- 1. 你怎么理解“中国式现代化”?
- 2. 什么是“新质生产力”?简单谈谈你的看法。
- 3. 谈谈你对“共同富裕”的理解,是搞平均主义吗?
- 4. “四个自信”指哪四个?你觉得哪个最根本?
- 5. 怎么理解“绿水青山就是金山银山”?
- 6. 中国共产党的“初心”和“使命”是什么?
- 7. 为什么要进行“自我革命”?
三、 专业知识问答
- 1. 公共管理和企业管理,最大的区别是什么?
- 2. 什么是“公共利益”?谁来代表公共利益?
- 3. 什么是“市场失灵”?举个身边的例子。
- 4. 你觉得“官僚制”现在过时了吗?
- 5. 什么是公共产品?空气算不算?
- 6. 你怎么理解“服务型政府”?
- 7. 谈谈你对“治理能力现代化”的理解。
四、 综合素质面试问答
- 1. 除了学历,你觉得MPA还能给你带来什么?
- 2. 你为什么要考MPA,而不是MBA?
- 3. 你本科专业和公共管理没关系,为什么跨考?
- 4. 你觉得你性格上最大的优点和缺点是什么?
- 5. 如果这次复试被刷了,你会怎么办?
- 6. 领导安排的任务明显不合理,你做不做?
- 7. 你如何处理工作中的突发危机事件?
接下来,你最想要2026上海财经大学MPA复试的完整资料来了(全科目,包含真题)!!!上海财经大学MPA复试急救资料PDF汇总目录,考来考去就这些东西!
老师总结:
第一点,从考情来看,上海财经大学MPA稳录取建议分数为197分,分数在该区间及以上的考生,只要复试正常发挥,录取概率极高;160-180分段的考生也无需过度焦虑,93%的录取率意味着复试表现至关重要,需通过扎实的备考弥补分数差距。
第二点,备考方向上,笔试部分要构建公共管理知识框架,重点掌握核心概念和基础理论,政治部分聚焦党的基本理论、路线方针政策和时政热点,多做模拟题提升答题速度和准确率;面试部分要注重逻辑表达,回答问题时条理清晰、言之有物,尤其是跨专业考生,要提前准备好跨考原因的合理表述,展现对公共管理领域的认知和热情。
第三点,时间规划是关键,查分后到复试时间有限,建议制定详细的备考计划,合理分配笔试和面试的备考时间,避免偏科。文末的资料是经过筛选的核心内容,能够帮助考生节省备考时间,提高效率。相信只要坚持到底,认真备考,就能成功拿到上海财经大学的录取通知书!

© 温馨提示:本文由作者海豚MBA张老师创作,未经著作权人允许禁止转载。
