【大白话讲考情】长安大学2026年非全日制MPA

复试面试真题已放在文末
复试面试真题已放在文末
【长安大学MPA项目及院校简介】
长安大学MPA(公共管理硕士)非全日制项目依托学校的学科优势和行业资源,致力于培养具备良好的政治素质和职业道德,掌握系统的公共管理理论、知识和技能,能够熟练运用公共管理方法解决实际问题的复合型、应用型公共管理人才。项目课程体系紧密结合公共管理实践需求,涵盖公共管理学、行政管理、公共政策、社会保障、城市管理等核心内容,注重理论与实践的深度融合。
长安大学MPA项目拥有一支教学经验丰富、科研能力突出的师资队伍,同时邀请政府部门、企事业单位的资深管理者担任实践导师,为学生提供全方位的指导。毕业生广泛分布在各级政府部门、事业单位、社会组织等领域,凭借扎实的专业基础和较强的实践能力,赢得了用人单位的高度认可。
【大白话讲考情】长安大学非全日制MPA
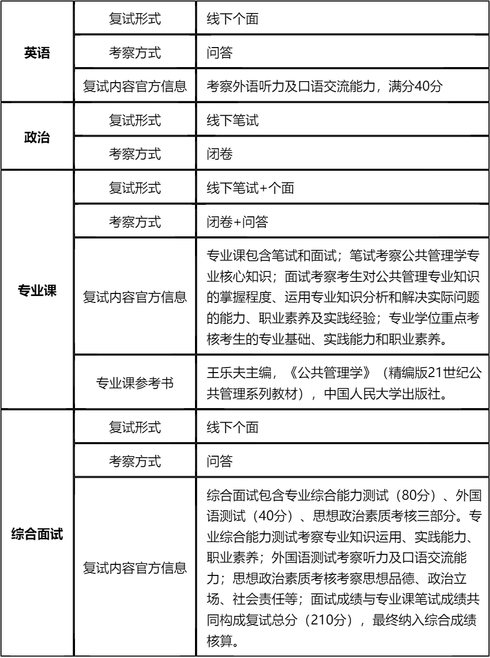
客观分析一波,长安大学非全日制MPA复试整体淘汰率19%,属于中等淘汰水平,复试时间预计在 2026 年 3 月 28 日前后,查分后准备时间相对紧张,需要提前规划复习。整体复试包含笔试+面试,其中笔试涉及专业课和政治,面试包含专业综合能力、外国语测试等多个环节,考察维度全面,需要兼顾各个板块的复习。
复习建议:真题是复习核心,要重点掌握专业课核心知识和政治考点,同时加强英语听说能力训练。我把涵盖长安大学MPA复试英语口语、政治、专业综合面试、综合素质面试的真题及相关资料都放在文末了,大家下载后要针对性背诵练习,合理分配时间攻克各个板块,避免偏科。复试考察的是综合能力,既要扎实掌握知识点,也要注重面试表达和临场应变能力的提升,其实只要认真准备,上岸概率很大!!!
2026查分/复试时间/复试形式预测
长安大学MPA复试拟录取整体情况/淘汰率评估
复试各个分数段拟录取情况分析
长安大学MPA复试内容分析/成绩计算/资审材料
一、 整体复试情况概览
二、 各个学科的复试考察细节
三、 复试资格审查需要准备的材料
四、 同等学力相关要求
复试面试真题分享
一、 英语口语问答
- 1. Can you do a quick self-introduction?
- 2. Why did you choose our university?
- 3. How will this degree help your career?
- 4. Do you think you can balance work and study?
- 5. What is your biggest motivation?
- 6. Tell me about your current job.
- 7. How do you handle pressure?
二、 政治理论问答
- 1. 你怎么理解“中国式现代化”?
- 2. 什么是“新质生产力”?简单谈谈你的看法。
- 3. 谈谈你对“共同富裕”的理解,是搞平均主义吗?
- 4. “四个自信”指哪四个?你觉得哪个最根本?
- 5. 怎么理解“绿水青山就是金山银山”?
- 6. 中国共产党的“初心”和“使命”是什么?
- 7. 如何理解“江山就是人民,人民就是江山”?
三、 专业知识问答
- 1. 公共管理和企业管理,最大的区别是什么?
- 2. 什么是“公共利益”?谁来代表公共利益?
- 3. 什么是“市场失灵”?举个身边的例子。
- 4. 你觉得“官僚制”现在过时了吗?
- 5. 什么是公共产品?空气算不算?
- 6. 你怎么理解“服务型政府”?
- 7. 谈谈你对“治理能力现代化”的理解。
四、 综合素质面试问答
- 1. 除了学历,你觉得MPA还能给你带来什么?
- 2. 你为什么要考MPA,而不是MBA?
- 3. 你本科专业和公共管理没关系,为什么跨考?
- 4. 你觉得你性格上最大的优点和缺点是什么?
- 5. 如果这次复试被刷了,你会怎么办?
- 6. 领导安排的任务明显不合理,你做不做?
- 7. 你如何处理工作中的突发危机事件?
接下来,你最想要2026长安大学非全日制MPA复试的完整资料来了(全科目,包含真题)!!!长安大学MPA复试急救资料PDF汇总目录,考来考去就这些东西!
老师总结:
面对长安大学MPA复试,考生要做到知己知彼,有的放矢。首先要明确复试的考察内容和形式,根据自身情况制定个性化的复习计划。专业课是复习的核心,要深入研读指定参考书,理解和掌握公共管理学的基本理论和方法,同时关注公共管理领域的热点问题,提升分析问题的能力。
其次,英语面试和政治笔试要同步推进。英语要加强口语表达和听力训练,多进行问答模拟,熟悉面试流程;政治要紧扣考试大纲,背诵核心知识点,积累时政素材,提高答题的准确性和规范性。综合面试要全面展现自身的专业素养、实践能力、政治觉悟和沟通能力,给考官留下良好的印象。
最后,要保持积极乐观的心态,合理安排作息时间,避免过度焦虑。我整理的复试真题和资料是经过筛选的核心内容,大家一定要充分利用,针对性复习,不断提升自己的竞争力。相信只要大家坚持不懈,认真备考,就能顺利通过复试,成为长安大学MPA的一员!

© 温馨提示:本文由作者海豚MBA张老师创作,未经著作权人允许禁止转载。
