【大白话讲考情】山东财经大学2026年非全日制MPA

复试面试真题已放在文末
复试面试真题已放在文末
【山东财经大学MPA项目及院校简介】
山东财经大学非全日制MPA项目致力于培养具备良好的政治素质和职业道德,掌握系统的公共管理理论、知识和技能,能够熟练运用相关学科理论和方法解决公共管理实际问题,适应新时代公共管理事业发展需要的高层次、应用型、复合型公共管理专门人才。项目课程设置紧密结合公共管理实践需求,注重理论与实践的结合,邀请了学界专家和业界精英共同授课,为学员提供丰富的学术资源和实践平台。
非全日制MPA项目采用灵活的教学方式,适合在职人员兼顾工作与学习,学员能够将所学知识直接应用于工作实践,提升职业竞争力。同时,学校拥有广泛的校友网络和社会资源,为学员的职业发展提供有力支持。
【大白话讲考情】山东财经大学非全日制MPA
客观分析一波,山东财经大学非全日制MPA复试整体淘汰率22%,属于中等淘汰水平,复试时间预计在 2026 年 3 月 29 日前后,查分后准备时间有限,大家需要提前启动复试备考,避免临时抱佛脚。整体复试以笔试+面试为主,其中面试形式均为线下个面,政治为线下闭卷笔试,且思想政治素质和品德考核不合格者实行一票否决,需重点重视。
复习建议:真题是核心复习资料,我把涵盖英语、政治、专业课、综合面试的真题及相关资料都放在文末了,下载后要重点背诵演练。专业课和综合面试无指定参考书目,需围绕公共管理核心知识点和实践热点准备,聚焦高频考点,避免盲目复习。政治笔试为开放式题目,含案例分析及综合论述,需强化理论运用能力。备考时间紧张,抓住重点高效复习,通过概率很大!!!
2026查分/复试时间/复试形式预测
山东财经大学MPA复试拟录取整体情况/淘汰率评估
复试各个分数段拟录取情况分析
山东财经大学MPA复试内容分析/成绩计算/资审材料
一、 整体复试情况概览
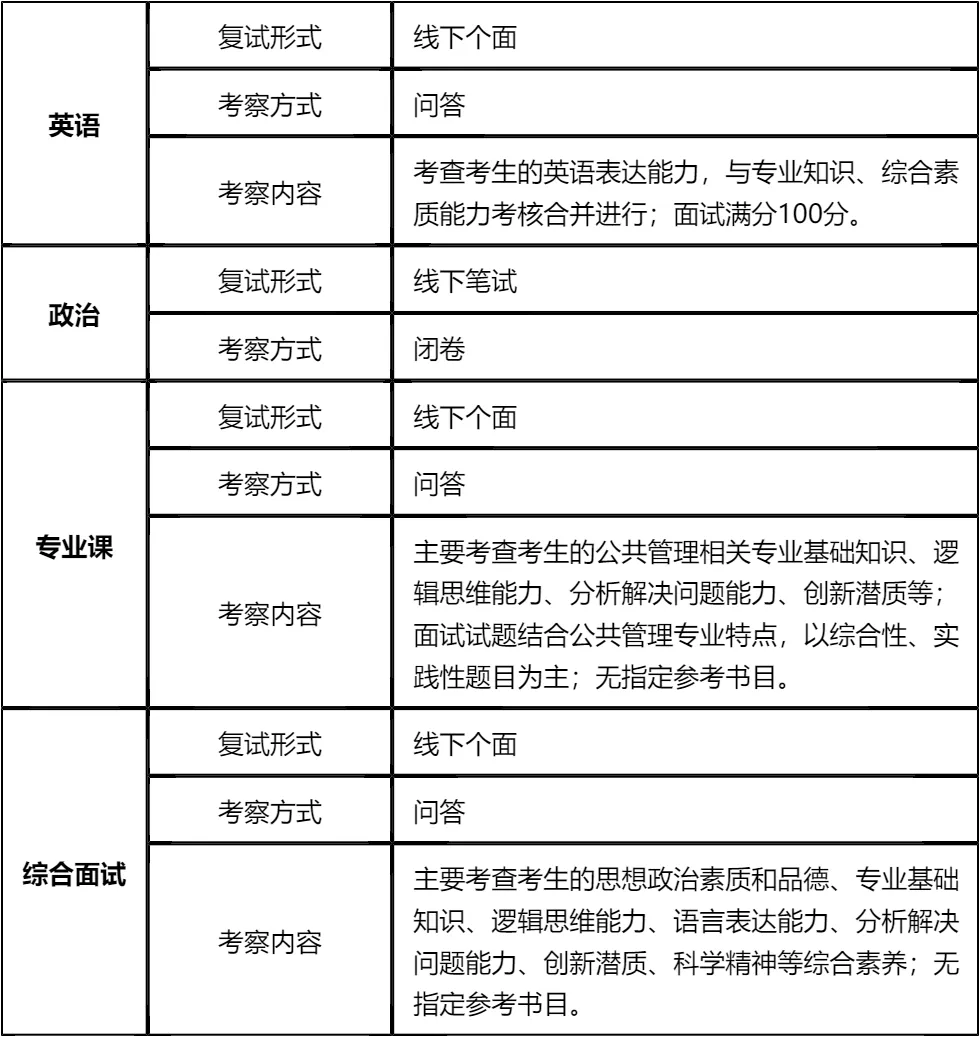
二、 各个学科的复试考察细节
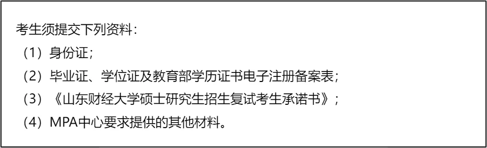
三、 复试资格审查需要准备的材料
四、 同等学力加试科目
复试面试真题分享
一、 英语口语问答
- 1. Can you do a quick self-introduction?
- 2. Why did you choose our university?
- 3. How will this degree help your career?
- 4. Do you think you can balance work and study?
- 5. What is your biggest motivation?
- 6. Tell me about your current job.
- 7. How do you handle pressure?
二、 政治理论问答
- 1. 你怎么理解“中国式现代化”?
- 2. 什么是“新质生产力”?简单谈谈你的看法。
- 3. 谈谈你对“共同富裕”的理解,是搞平均主义吗?
- 4. “四个自信”指哪四个?你觉得哪个最根本?
- 5. 怎么理解“绿水青山就是金山银山”?
- 6. 如何理解“江山就是人民,人民就是江山”?
- 7. 国家为什么要强调“科技自立自强”?
三、 专业知识问答
- 1. 公共管理和企业管理,最大的区别是什么?
- 2. 什么是“公共利益”?谁来代表公共利益?
- 3. 既然市场会失灵,那为什么政府也会“失灵”?
- 4. 你觉得“官僚制”现在过时了吗?
- 5. 公平和效率,你觉得哪个更重要?
- 6. 你怎么理解“服务型政府”?
- 7. 谈谈你对“治理能力现代化”的理解。
四、 综合素质面试问答
- 1. 除了学历,你觉得MPA还能给你带来什么?
- 2. 你本科专业和公共管理没关系,为什么跨考?
- 3. 你觉得你性格上最大的优点和缺点是什么?
- 4. 如果这次复试被刷了,你会怎么办?
- 5. 如果工作、家庭和学习冲突了,你放弃哪一个?
- 6. 领导安排的任务明显不合理,你做不做?
- 7. 你认为好的领导者应该具备哪些素质?
接下来,你最想要2026山东财经大学非全日制MPA复试的完整资料来了(全科目,包含真题)!!!山东财经大学MPA复试急救资料PDF汇总目录,考来考去就这些东西!
老师总结:
复试备考要抓住核心矛盾,政治笔试是“保命线”,面试是“加分项”。政治方面,要重点掌握思想政治理论体系,关注最新政策动态和领导人重要讲话,练习开放式题目的答题框架,确保答题有论点、有论据;英语面试要注重日常积累,提升口语表达的流利度和准确性,准备的模板要灵活运用,避免生硬背诵。
专业课和综合面试无指定参考书,这既是挑战也是机遇。可以围绕公共管理学科的核心教材和前沿热点进行复习,同时结合自身工作经历,挖掘与公共管理相关的案例,在面试中展现实践经验和思考深度。比如跨专业考生可以突出自身专业与公共管理的结合点,在职考生可以分享工作中的公共管理实践案例。
最后,要调整好心态,22%的淘汰率意味着大部分进复试的考生都能录取。备考过程中要合理安排时间,兼顾工作和学习,避免过度焦虑。文末的复试资料是精心整理的高频考点和真题,认真背诵演练就能事半功倍。相信只要付出足够的努力,就能顺利拿到山东财经大学MPA的录取通知书!

© 温馨提示:本文由作者海豚MBA张老师创作,未经著作权人允许禁止转载。
