【大白话讲考情】哈尔滨师范大学2026年全日制MPA

复试面试真题已放在文末
复试面试真题已放在文末
【哈尔滨师范大学MPA项目及院校简介】
哈尔滨师范大学MPA项目聚焦地方公共治理、教育行政管理、基层社会治理等特色方向,课程体系紧密结合我国公共管理实践与区域发展需求,注重理论与实践的深度融合。项目拥有一支兼具学术造诣和实践经验的师资队伍,教学过程中融入大量地方治理案例分析、模拟实践等教学形式,着力提升学生解决实际问题的能力。
此外,学校与地方政府部门、事业单位建立了广泛的合作关系,为MPA学生提供了丰富的实习实践平台和就业渠道。选择哈尔滨师范大学MPA,将助力学生在公共服务、行政管理、社会治理等领域实现职业发展与能力提升,为地方经济社会发展贡献专业力量。
【大白话讲考情】哈尔滨师范大学全日制MPA
客观分析一波,哈尔滨师范大学全日制MPA复试淘汰率为0%(一志愿全部录取),复试时间预计在 2026 年 3 月 22 日-3 月 23 日,查分时间和复试时间间隔较短,大家需要提前筹备复试,避免临时抱佛脚。整体上复试仅为面试形式,无笔试环节,需要重点准备各板块面试问答技巧和专业知识储备。
复习建议:真题是复习的核心抓手,我把涵盖哈尔滨师范大学MPA复试英语口语、政治、专业课、综合面试的核心真题都整理在文末了,下载后务必认真背诵练习,集中精力背诵10天左右即可全面掌握!复试考察内容贴合公共管理核心知识点和时政热点,抓住重点高频考点高效复习,不用盲目拓展,文末真题和资料一定要重点研读,其实难度不大,认真准备就能稳过!!!
2026查分/复试时间/复试形式预测
哈尔滨师范大学MPA复试拟录取整体情况/淘汰率评估
复试各个分数段拟录取情况分析
哈尔滨师范大学MPA复试内容分析/成绩计算/资审材料
一、 整体复试情况概览
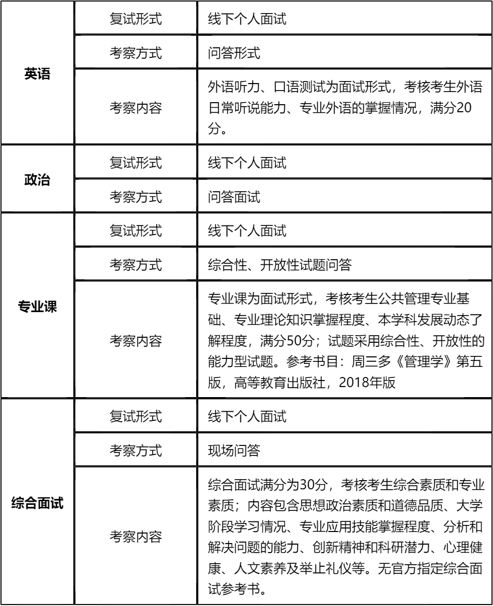
二、 各个学科的复试考察细节
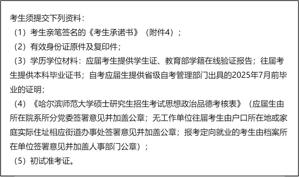
三、 复试资格审查需要准备的材料
四、 同等学力加试科目
复试面试真题分享
一、 英语口语问答
- 1. Can you do a quick self-introduction?
- 2. Why did you choose our university?
- 3. How will this degree help your career?
- 4. Do you think you can balance work and study?
- 5. What is your biggest motivation?
- 6. Tell me about your current job.
- 7. Do you prefer working alone or in a team?
二、 政治理论问答
- 1. 你怎么理解“中国式现代化”?
- 2. 什么是“新质生产力”?简单谈谈你的看法。
- 3. 谈谈你对“共同富裕”的理解,是搞平均主义吗?
- 4. 怎么理解“绿水青山就是金山银山”?
- 5. 中国共产党的“初心”和“使命”是什么?
- 6. 如何理解“江山就是人民,人民就是江山”?
- 7. 国家为什么要强调“科技自立自强”?
三、 专业知识问答
- 1. 公共管理和企业管理,最大的区别是什么?
- 2. 什么是“公共利益”?谁来代表公共利益?
- 3. 什么是“市场失灵”?举个身边的例子。
- 4. 你觉得“官僚制”现在过时了吗?
- 5. 什么是公共产品?空气算不算?
- 6. 公平和效率,你觉得哪个更重要?
- 7. 你怎么理解“服务型政府”?
四、 综合素质面试问答
- 1. 除了学历,你觉得MPA还能给你带来什么?
- 2. 你为什么要考MPA,而不是MBA?
- 3. 你本科专业和公共管理没关系,为什么跨考?
- 4. 你觉得你性格上最大的优点和缺点是什么?
- 5. 你工作中最大的成就是什么?具体谈谈。
- 6. 如果这次复试被刷了,你会怎么办?
- 7. 领导安排的任务明显不合理,你做不做?
接下来,你最想要2026哈尔滨师范大学MPA复试的完整资料来了(全科目,包含真题)!!!哈尔滨师范大学MPA复试急救资料PDF汇总目录,考来考去就这些东西!
老师总结:
面对哈尔滨师范大学MPA复试,要保持“战略上藐视,战术上重视”的心态。一志愿全录取的政策给了考生较大的容错空间,但战术上仍需认真准备,避免因准备不足导致面试表现不佳。
各个板块的复习要各有侧重,政治侧重理解和灵活运用,不用死记硬背;专业课要构建知识体系,结合实践热点分析问题;英语重点是日常口语的流畅表达;综合面试要全面展现自身的综合素质和发展潜力。同等学力考生要额外重视加试科目,按要求认真复习。
复试是与导师沟通交流的重要机会,要提前了解学校公共管理学科的研究方向和导师的研究领域,展现出自己的匹配度。充分利用文末的真题资料,认真背诵练习,提前进行模拟面试,做好充分准备。祝大家都能在复试中取得好成绩,顺利进入哈尔滨师范大学深造!

© 温馨提示:本文由作者海豚MBA张老师创作,未经著作权人允许禁止转载。
