【大白话讲考情】河南科技大学2026年非全日制MPA

复试面试真题已放在文末
复试面试真题已放在文末
【河南科技大学MPA项目及院校简介】
河南科技大学MPA(公共管理硕士)项目依托学校的综合性学科优势和丰富的地方治理实践资源,致力于培养具备良好的政治素质和职业道德,掌握系统的公共管理理论、知识和技能,能够运用科学的分析方法和技术解决公共管理实际问题,适应新时代公共管理和公共服务需要的高层次、应用型、复合型公共管理专门人才。
项目课程设置紧密结合公共管理实践需求,涵盖公共行政、公共政策、公共经济、社会保障、教育管理、卫生事业管理等多个方向,注重理论与实践的结合,通过案例教学、专题研讨、实地调研等多种教学方式,提升学生的实践能力和创新思维。学校拥有一支经验丰富的MPA教学团队,同时聘请政府部门、事业单位的资深管理者担任兼职导师,为学生提供全方位的指导和支持。
【大白话讲考情】河南科技大学非全日制MPA
客观分析一波,河南科技大学非全日制MPA复试整体淘汰率较高(43%),复试时间预计在 2026 年 3 月 29 日-3 月 30 日,查分后准备时间有限,所以大家需要提前启动复试备考,避免临时抱佛脚。整体上复试以笔试+面试为主,其中面试形式均为个人面试,需重点打磨个人答题逻辑和表达能力。
复习建议:从分数段录取率来看,199分及以上录取稳定性较高,180分以下录取率大幅下降(160-180分段仅34%)。复习核心要围绕真题和核心考点,我把真题及涵盖英语、政治、专业课、综合面试的全套资料都放在文末了,下载后优先背诵高频题,集中精力突破核心内容,避免盲目复习。复试竞争不算小,每一个环节都不能掉以轻心,尤其是专业课和综合面试的随机抽题环节,需要扎实的知识储备和灵活的应变能力!!!
2026查分/复试时间/复试形式预测
河南科技大学MPA复试拟录取整体情况/淘汰率评估
复试各个分数段拟录取情况分析
河南科技大学MPA复试内容分析/成绩计算/资审材料
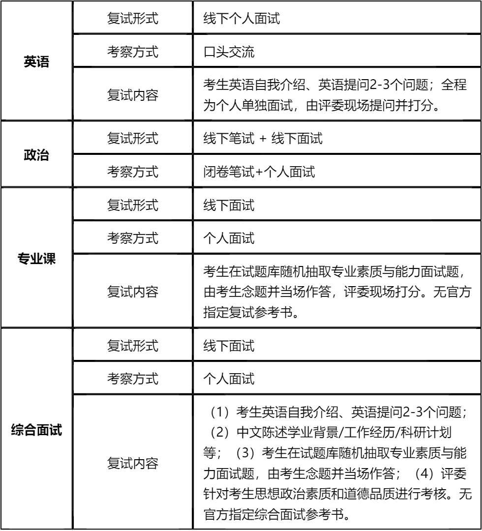
一、 整体复试情况概览
二、 各个学科的复试考察细节
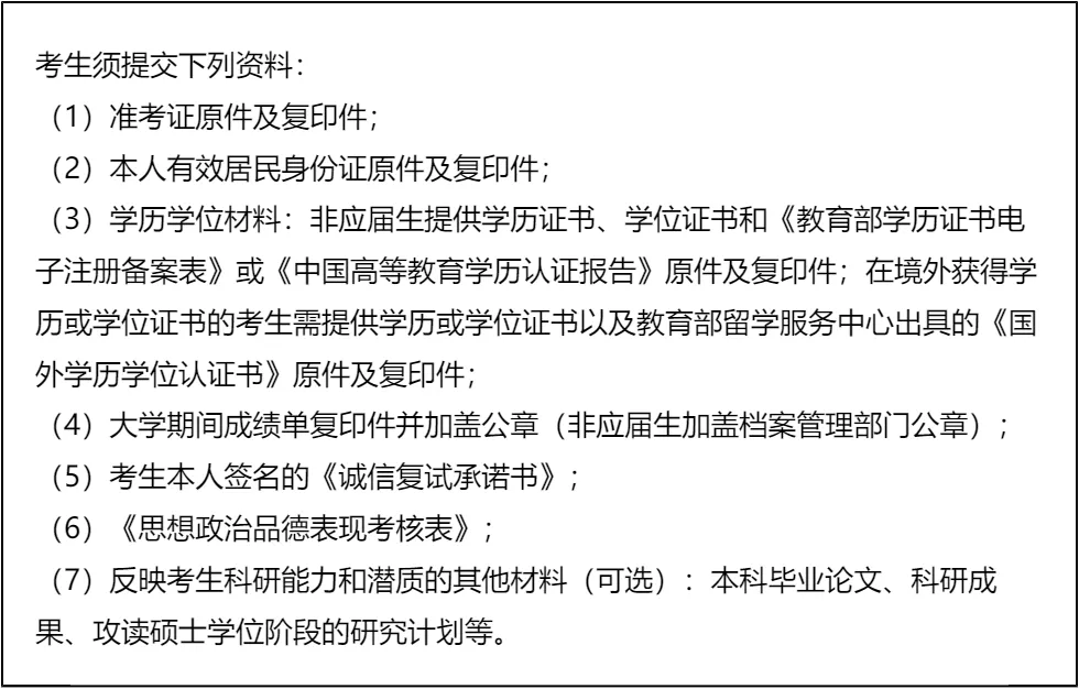
三、 复试资格审查需要准备的材料
四、 同等学力加试科目
复试面试真题分享一、 英语口语问答
- 1. Can you do a quick self-introduction?
- 2. Why did you choose our university?
- 3. How will this degree help your career?
- 4. Can you balance work and study?
- 5. What is your biggest motivation?
- 6. Tell me about your current job.
- 7. How do you handle pressure?
二、 政治理论问答
- 1. 你怎么理解“中国式现代化”?
- 2. 什么是“新质生产力”?简单谈谈你的看法。
- 3. 谈谈你对“共同富裕”的理解,是搞平均主义吗?
- 4. “四个自信”指哪四个?你觉得哪个最根本?
- 5. 怎么理解“绿水青山就是金山银山”?
- 6. 中国共产党的“初心”和“使命”是什么?
- 7. 如何理解“江山就是人民,人民就是江山”?
三、 专业知识问答
- 1. 公共管理和企业管理,最大的区别是什么?
- 2. 什么是“市场失灵”?举个身边的例子。
- 3. 你觉得“官僚制”现在过时了吗?
- 4. 公平和效率,你觉得哪个更重要?
- 5. 你怎么理解“服务型政府”?
- 6. 什么是“数字政府”?它能解决所有问题吗?
- 7. 如何看待政府购买公共服务?
四、 综合素质面试问答
- 1. 除了学历,你觉得MPA还能给你带来什么?
- 2. 你本科专业和公共管理没关系,为什么跨考?
- 3. 你觉得你性格上最大的优点和缺点是什么?
- 4. 如果这次复试被刷了,你会怎么办?
- 5. 如果工作、家庭和学习冲突了,你放弃哪一个?
- 6. 领导安排的任务明显不合理,你做不做?
- 7. 你如何处理工作中的突发危机事件?
接下来,你最想要2026河南科技大学MPA复试的完整资料来了(全科目,包含真题)!!!河南科技大学MPA复试急救资料PDF汇总目录,考来考去就这些东西!
老师总结:
河南科技大学MPA复试竞争激烈,需要全方位准备。政治笔试闭卷且占比50%,是决定复试成败的关键,建议提前2-3个月开始复习,分阶段背诵知识点,后期进行模拟考试,提高答题速度和准确率;面试环节随机抽题,要求考生具备快速思考和清晰表达的能力,平时要多进行答题练习,锻炼逻辑思维和语言组织能力。
分数在180分以下的考生,复试逆袭的难度较大,但也不能放弃,要重点突破政治笔试,争取在笔试中拿到高分,同时在面试中展现出独特的优势和潜力;180-200分段的考生,复试表现直接决定能否录取,需全面提升各个环节的能力,避免出现短板;200分以上的考生,要保持优势,确保复试中不出现失误,顺利录取。
资料准备方面,文末的复试资料已经涵盖了所有考察内容,无需再花费时间寻找其他资料,集中精力背诵和练习即可。复试是对考生综合能力的考察,不仅需要扎实的知识储备,还需要良好的心态和表达能力,希望大家认真准备,全力以赴,成功上岸!
后来通过朋友推荐拿到了这份复试资料,真的帮了我大忙。资料里整理了政治核心考点和高频真题,我按照资料里的重点背诵,省去了很多盲目复习的时间。英语部分有现成的自我介绍模板和常见提问应答,我每天早上花1小时背诵和练习口语,慢慢就不紧张了。
最有用的是专业课和综合面试的真题,我把资料里的题目都过了一遍,整理了答题思路,还找了朋友模拟面试。复试的时候,政治笔试很多题目都是资料里见过的,专业课抽的题目也是真题里的类似题型,我按照提前准备的思路从容作答。最后顺利录取了,真的特别感谢这份资料,也想告诉后来的考生,复试一定要提前准备,抓住重点,不要盲目复习。

© 温馨提示:本文由作者海豚MBA张老师创作,未经著作权人允许禁止转载。
