【大白话讲考情】河南大学2026年非全日制MPA

复试面试真题已放在文末
复试面试真题已放在文末
【河南大学MPA项目及院校简介】
项目课程设置紧密结合公共管理实践,涵盖公共政策、行政管理、公共经济学、社会保障、教育管理等多个领域,注重理论与实践的结合,培养学生的公共服务意识、创新思维和解决实际问题的能力。河南大学MPA毕业生广泛分布在政府部门、事业单位、社会组织等领域,凭借扎实的专业素养和较强的实践能力,受到用人单位的高度认可。
【大白话讲考情】河南大学非全日制MPA
客观分析一波,河南大学非全日制MPA复试整体淘汰率较低(8%左右),复试时间预计在 2026 年 3 月 29 日—30 日,查分后准备时间相对充裕,但仍需提前规划。整体复试以笔试+面试为主,面试形式为个面,需重点掌握各板块考察要点。
复习建议:真题是复习核心,文末整理了河南大学MPA复试英语口语、政治、专业综合面试等全科目资料,下载后需重点背诵,集中精力背诵10-12天可全面掌握!备考需突出重点,聚焦高频核心考点,避免盲目复习。文末真题和资料务必认真研读背诵,只要扎实准备,复试通关概率很大!!!
2026查分/复试时间/复试形式预测
河南大学MPA复试拟录取整体情况/淘汰率评估
复试各个分数段拟录取情况分析
河南大学MPA复试内容分析/成绩计算/资审材料
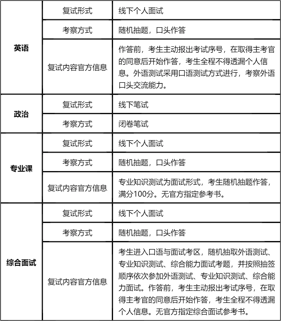
一、 整体复试情况概览
二、 各个学科的复试考察细节
三、 复试资格审查需要准备的材料
复试面试真题分享
一、 英语口语问答
- 1. Can you do a quick self-introduction?
- 2. Why did you choose our university?
- 3. How will this degree help your career?
- 4. Do you think you can balance work and study?
- 5. What is your biggest motivation?
- 6. Tell me about your current job.
- 7. How do you handle pressure?
二、 政治理论问答
- 1. 你怎么理解“中国式现代化”?
- 2. 什么是“新质生产力”?简单谈谈你的看法。
- 3. 谈谈你对“共同富裕”的理解,是搞平均主义吗?
- 4. “四个自信”指哪四个?你觉得哪个最根本?
- 5. 怎么理解“绿水青山就是金山银山”?
- 6. 中国共产党的“初心”和“使命”是什么?
- 7. 如何理解“江山就是人民,人民就是江山”?
三、 专业知识问答
- 1. 公共管理和企业管理,最大的区别是什么?
- 2. 什么是“市场失灵”?举个身边的例子。
- 3. 你觉得“官僚制”现在过时了吗?
- 4. 公平和效率,你觉得哪个更重要?
- 5. 你怎么理解“服务型政府”?
- 6. 什么是“数字政府”?它能解决所有问题吗?
- 7. 如何看待政府购买公共服务?
四、 综合素质面试问答
- 1. 除了学历,你觉得MPA还能给你带来什么?
- 2. 你本科专业和公共管理没关系,为什么跨考?
- 3. 你觉得你性格上最大的优点和缺点是什么?
- 4. 如果这次复试被刷了,你会怎么办?
- 5. 如果工作、家庭和学习冲突了,你放弃哪一个?
- 6. 领导安排的任务明显不合理,你做不做?
- 7. 作为一个管理者,你更看重结果还是过程?
接下来,你最想要2026河南大学MPA复试的完整资料来了(全科目,包含真题)!!!河南大学MPA复试急救资料PDF汇总目录,考来考去就这些东西!
老师总结:
首先,河南大学MPA复试淘汰率低,给考生提供了较好的上岸机会,但低淘汰率不代表可以放松准备。政治笔试占比30%,且为闭卷形式,是拉开分数的关键,必须重点背诵时政热点和核心理论,确保拿到高分。
其次,面试环节涵盖英语、专业课和综合能力三个部分,均为随机抽题,需要全面备考。英语面试侧重交流能力,提前准备常见问答模板并反复练习;专业课需掌握公共管理核心概念和热点问题,结合实际案例理解;综合面试考察应变能力和职业素养,回答问题要逻辑清晰、真诚得体。
最后,资格审查材料需提前准备齐全,避免出现遗漏或不符合要求的情况。文末整理的复试资料和真题是备考核心,务必认真背诵和练习,结合模拟面试提升应对能力。只要按计划扎实准备,就能顺利上岸河南大学MPA!

© 温馨提示:本文由作者海豚MBA张老师创作,未经著作权人允许禁止转载。
