【大白话讲考情】2026年华北理工大学全日制MPA

复试面试真题已放在文末
复试面试真题已放在文末
【华北理工大学MPA项目及院校简介】
华北理工大学MPA(公共管理硕士)项目依托学校雄厚的师资力量和完善的学科体系,致力于培养具备良好的政治思想素质和职业道德素养,掌握系统的公共管理理论、知识和方法,具备从事公共管理与公共政策分析的能力,能够在党政机关、企事业单位、社会组织等公共部门从事管理工作的复合型、应用型高级专门人才。项目注重理论与实践相结合,课程设置紧密围绕公共管理领域的实际需求,培养学生的综合能力和创新思维。
【大白话讲考情】华北理工大学全日制MPA
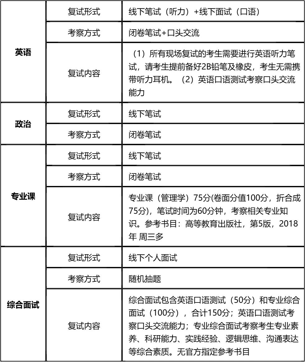
客观分析一波,华北理工大学全日制MPA复试整体淘汰率为0%,一志愿复试人数4人全部录取,复试时间预计在2026年3月29日左右,查分时间和复试时间间隔较短,大家需要提前筹备复试,避免临时抱佛脚。整体复试包含笔试+面试,笔试涉及外语听力、政治理论、专业课三个科目,面试为个人随机抽题形式,需要兼顾笔试背诵和面试答题技巧的准备。
复习建议:笔试部分要重点攻克专业课参考书目《管理学》(周三多,高等教育出版社第5版),政治理论和英语听力需针对性刷题练习;面试环节要结合真题提前准备答题思路,尤其是专业综合面试涉及的专业素养、科研能力等多个考察维度。我把真题及涵盖英语、政治、专业课、综合面试的全套资料放在文末,大家下载后集中背诵,合理规划时间可高效掌握核心考点!复试虽淘汰率低,但仍需认真对待,重点突破笔试科目和面试高频问题,确保万无一失!
2026查分/复试时间/复试形式预测
华北理工大学MPA复试拟录取整体情况/淘汰率评估
复试各个分数段拟录取情况分析
华北理工大学MPA复试内容分析/成绩计算/资审材料
一、 整体复试情况概览
二、 各个学科的复试考察细节
三、 复试资格审查需要准备的材料
四、 同等学力加试要求
复试面试真题分享
一、 英语口语问答
- 1. Can you do a quick self-introduction?
- 2. Why did you choose our university?
- 3. How will this degree help your career?
- 4. Do you think you can balance work and study?
- 5. What is your biggest motivation?
- 6. Tell me about your current job.
- 7. How do you handle pressure?
二、 政治理论问答
- 1. 你怎么理解“中国式现代化”?
- 2. 什么是“新质生产力”?简单谈谈你的看法。
- 3. 谈谈你对“共同富裕”的理解,是搞平均主义吗?
- 4. “四个自信”指哪四个?你觉得哪个最根本?
- 5. 怎么理解“绿水青山就是金山银山”?
- 6. 中国共产党的“初心”和“使命”是什么?
- 7. 如何理解“江山就是人民,人民就是江山”?
三、 专业知识问答
- 1. 公共管理和企业管理,最大的区别是什么?
- 2. 什么是“公共利益”?谁来代表公共利益?
- 3. 什么是“市场失灵”?举个身边的例子。
- 4. 你觉得“官僚制”现在过时了吗?
- 5. 什么是公共产品?空气算不算?
- 6. 你怎么理解“服务型政府”?
- 7. 谈谈你对“治理能力现代化”的理解。
四、 综合素质面试问答
- 1. 除了学历,你觉得MPA还能给你带来什么?
- 2. 你为什么要考MPA,而不是MBA?
- 3. 你本科专业和公共管理没关系,为什么跨考?
- 4. 你觉得你性格上最大的优点和缺点是什么?
- 5. 你工作中最大的成就是什么?具体谈谈。
- 6. 如果这次复试被刷了,你会怎么办?
- 7. 领导安排的任务明显不合理,你做不做?
接下来,你最想要2026华北理工大学MPA复试的完整资料来了(全科目,包含真题)!!!华北理工大学MPA复试急救资料PDF汇总目录,考来考去就这些东西!
老师总结:
面对复试,战略上要藐视,战术上要重视。藐视是因为录取率高,心理负担不要太重;重视是因为政治笔试和面试细节决定了你是否会成为那个倒霉的1%。政治理论必须背,没有捷径;英语口语必须练,张不开嘴就没分。
特别提醒在职考生,工作再忙也要抽出时间模拟面试。很多同学平时工作汇报很溜,一到面试就卡壳,就是因为缺乏模拟环境下的压力训练。找个朋友或者对着镜子多练几次,效果立竿见影。
最后,这份资料是我熬夜整理出来的,全是干货,没有水分。大家一定要重视起来,下载打印,利用碎片时间背诵。祝愿大家在复试中展现最好的自己,我们在华北理工大学校园相见!

© 温馨提示:本文由作者海豚MBA张老师创作,未经著作权人允许禁止转载。
