【大白话讲考情】2026年武汉大学董辅礽经济社会发展研究院非全日制MBA

复试面试真题已放在文末
复试面试真题已放在文末
【武汉大学董辅礽经济社会发展研究院MBA项目及院校简介】
研究院的非全日制MBA项目聚焦经济社会发展前沿,课程设置兼顾理论深度与实践应用,注重培养学员的战略思维、决策能力和团队协作能力。项目整合了校内外优质师资和企业资源,通过案例教学、企业参访、实战模拟等多种教学形式,帮助学员将管理知识与工作实际紧密结合,实现职业发展的跃升。
武汉大学拥有广泛的校友网络和良好的社会声誉,为MBA学员提供了丰富的交流合作平台和职业发展机会。选择武汉大学董辅礽经济社会发展研究院非全日制MBA,将助力学员在激烈的市场竞争中脱颖而出,成为引领行业发展的优秀管理人才。
【大白话讲考情】武汉大学董辅礽经济社会发展研究院非全日制MBA
客观分析一波,武汉大学董辅礽经济社会发展研究院非全日制MBA复试整体淘汰率为0%(一志愿),复试时间预计在 2026 年 3 月 29 日左右,查分时间和复试时间间隔较短,所以大家需要提前准备复试,防止出分后时间紧张。整体上复试以个人面试+无领导小组面试为主,涵盖英语、政治、专业课、综合面试多个版块,需要全面兼顾各版块备考。
复习建议:一定要把真题作为复习的重点,我把真题及其他涵盖武汉大学董辅礽经济社会发展研究院MBA复试英语口语,政治,专业综合面试的所有资料都放在文末了,大家下载后一定认真背诵,认真背9天就能全部背完!!总之,学习时间比较紧张,一定要挑重点高频核心,不能啥都想学会,到头来发现自己啥都不会,文末的真题一定要看,资料一定要下载背诵,其实没那么难!!!
2026查分/复试时间/复试形式预测
武汉大学董辅礽经济社会发展研究院MBA复试拟录取整体情况/淘汰率评估
复试各个分数段拟录取情况分析
武汉大学董辅礽经济社会发展研究院MBA复试内容分析/成绩计算/资审材料
一、 整体复试情况概览
二、 各个学科的复试考察细节
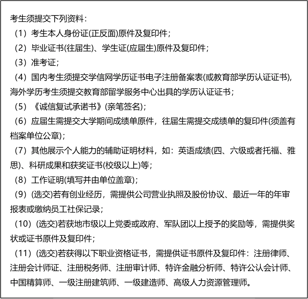
三、 复试资格审查需要准备的材料
复试面试真题分享
一、 英语口语问答
- 1. What’s your biggest strength in your career?
- 2. How will the MBA degree help your future career?
- 3. Can you describe a challenging project you led?
- 4. How do you handle conflicts with your colleagues?
- 5. What are your long-term career aspirations?
- 6. How do you balance work and study during the MBA?
- 7. Can you introduce your current job responsibilities briefly?
二、 政治理论问答
- 1. 如何理解高质量发展内涵?
- 2. 新时代社会主要矛盾是什么?
- 3. 中国式现代化的基本特征有哪些?
- 4. 共同富裕的重要意义是什么?
- 5. 新发展格局的核心是什么?
- 6. 乡村振兴战略的总要求是什么?
- 7. 社会主义核心价值观的作用?
三、 专业知识问答
- 1. 管理的四大职能,简单说说?
- 2. 什么是SWOT分析?举个实际例子说明下?
- 3. 波特五力模型里,五种竞争力量具体是哪些?
- 4. 目标管理(MBO)的核心思路是什么?
- 5. 马斯洛需求层次理论,具体内容有哪些?
- 6. 双因素理论里的保健因素和激励因素,分别指什么?
- 7. 市场营销的4P理论,具体指什么?
四、 综合素质面试问答
- 1. 考MBA的核心原因是什么?
- 2. 读MBA能帮你解决哪些职业困惑?
- 3. 和其他申请者比,你的核心优势是什么?
- 4. 未来3-5年职业有什么具体打算?
- 5. 你所在行业近年有什么变化?
- 6. 工作中遇过最棘手的事是什么?怎么解决的?
- 7. 和同事意见不合时怎么处理?
接下来,你最想要2026武汉大学董辅礽经济社会发展研究院MBA复试的完整资料来了(全科目,包含真题)!!!武汉大学董辅礽经济社会发展研究院MBA复试急救资料PDF汇总目录,考来考去就这些东西!
老师总结:
第一点,从录取数据来看,该项目录取率极高,稳录取建议分数177分,过线考生只要认真准备复试,录取概率极大。但备考不能盲目,要针对性发力,英语重点准备自我介绍和常见问答,政治关注时事政策和方针,专业课和综合面试结合工作经验和管理知识储备进行梳理。
第二点,无领导小组面试是该项目复试的特色环节,考生要提前了解其考察重点,练习在团队中的角色定位、沟通表达和协作能力,避免在面试中出现沉默或过度强势的情况。同时,综合面试时间有限,回答问题要简洁明了,突出重点,展现自己的核心优势和潜力。
第三点,备考时间紧张,要合理分配时间和精力,优先掌握高频考点和真题,不要盲目拓展无关内容。资格审查材料要提前准备,尤其是需要盖章和第三方提供的材料,避免临时突击出现问题。祝愿各位考生都能抓住机会,顺利考上理想的院校!

© 温馨提示:本文由作者海豚MBA张老师创作,未经著作权人允许禁止转载。
