【大白话讲考情】2026年江西财经大学工商管理学院非全日制MBA

复试面试真题已放在文末
复试面试真题已放在文末
【江西财经大学MBA项目及院校简介】
江西财经大学非全日制MBA项目紧密结合经济社会发展需求,课程体系涵盖管理核心课程、专业方向课程和实践模块,注重理论与实践的深度融合。项目拥有一支教学经验丰富、科研能力突出的师资队伍,同时邀请行业精英、企业高管担任实践导师,为学员提供前沿的商业洞察和实战指导。
此外,项目依托江西财经大学广泛的校友网络和行业资源,为学员搭建了优质的交流合作平台,助力学员拓展人脉资源、提升职业竞争力,实现职业生涯的持续发展。
【大白话讲考情】江西财经大学工商管理学院非全日制MBA
客观分析一波,江西财经大学工商管理学院非全日制MBA复试整体淘汰率较低(5%左右),复试时间预计在 2026 年 3 月 29 日左右,查分时间和复试时间间隔有限,所以大家需要提前筹备复试,避免出分后时间仓促。整体上复试以笔试+面试为主,其中面试形式为线下面试,包含抽题+问答环节,需要提前熟悉抽题答题流程和面试技巧。
复习建议:一定要把真题作为复习的重点,我把真题及涵盖江西财经大学MBA复试英语口语、政治、专业综合面试的所有资料都放在文末了,大家下载后认真背诵,集中精力背诵10天左右就能熟练掌握!!总之,备考时间紧张,务必聚焦重点高频核心内容,避免盲目复习,文末的真题一定要仔细研读,资料务必下载背诵,其实难度不大,认真准备就能顺利通过!!!
2026查分/复试时间/复试形式预测
江西财经大学MBA复试拟录取整体情况/淘汰率评估
复试各个分数段拟录取情况分析
江西财经大学MBA复试内容分析/成绩计算/资审材料
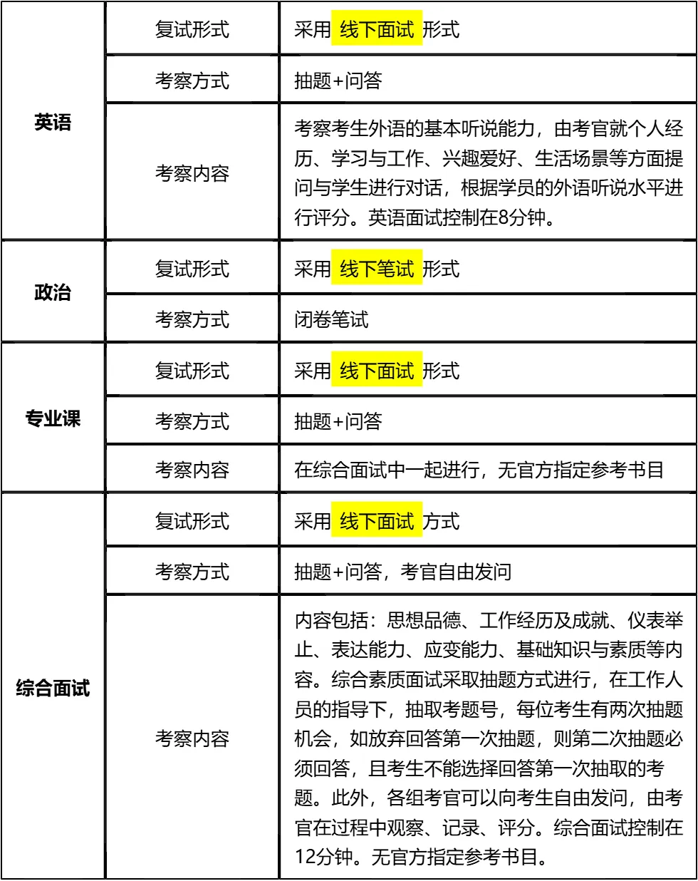
一、 整体复试情况概览
二、 各个学科的复试考察细节
三、 复试资格审查需要准备的材料
复试面试真题分享
一、 英语口语问答
- 1. What’s your biggest strength in your career?
- 2. How will the MBA degree help your future career?
- 3. Can you describe a challenging project you led?
- 4. How do you balance work and study during the MBA?
- 5. What do you expect to learn from the MBA curriculum?
- 6. How do you keep updated with the latest business trends?
- 7. Can you introduce your current job responsibilities briefly?
二、 政治理论问答
- 1. 如何理解高质量发展内涵?
- 2. 中国式现代化的基本特征有哪些?
- 3. 共同富裕的重要意义是什么?
- 4. 新发展格局的核心是什么?
- 5. 乡村振兴战略的总要求是什么?
- 6. 社会主义核心价值观的作用?
- 7. 如何理解“绿水青山就是金山银山”?
三、 专业知识问答
- 1. 管理的四大职能,简单说说
- 2. 什么是SWOT分析?举个实际例子说明下
- 3. 波特五力模型里,五种竞争力量具体是哪些
- 4. 目标管理(MBO)的核心思路是什么
- 5. 马斯洛需求层次理论,具体内容有哪些
- 6. 市场营销的4P理论,具体指什么
- 7. 企业战略的三个层次,简单阐述下
四、 综合素质面试问答
- 1. 考MBA的核心原因是什么?
- 2. 和其他申请者比,你的核心优势是什么?
- 3. 你所在行业近年有什么变化?
- 4. 工作中遇过最棘手的事是什么?怎么解决的?
- 5. 和同事意见不合时怎么处理?
- 6. 如何调动团队积极性?
- 7. 未来3-5年职业有什么具体打算?
接下来,你最想要2026江西财经大学MBA复试的完整资料来了(全科目,包含真题)!!!江西财经大学MBA复试急救资料PDF汇总目录,考来考去就这些东西!
老师总结:
复试备考的核心在于针对性和高效性。针对江西财经大学的复试特点,政治笔试是重中之重,必须围绕指定参考资料和相关文件精神展开复习,重点记忆核心知识点和重要论述,避免盲目复习。英语面试注重基础交流能力,无需追求复杂句式,确保表达流畅、逻辑清晰即可,提前准备自我介绍和常见话题应答模板能有效提升应试效果。
对于综合面试和专业课面试,由于无官方指定参考书目,需结合工商管理专业核心知识点和自身工作实践进行准备。抽题环节有两次机会,要合理把握,第一次抽题若不会可选择放弃,但第二次必须认真作答,答题时要突出逻辑思维和解决问题的能力,展现自身的管理潜质和综合素质。
最后,提醒大家务必重视资格审查材料的准备,按照要求逐一核对,确保材料齐全、规范。文末的复试资料是经过筛选的核心内容,涵盖了各类真题和备考重点,认真背诵和练习能帮助大家在短时间内提升备考效率。相信只要付出足够的努力,做好充分的准备,就能顺利通过复试,成为江西财经大学MBA的一员!

© 温馨提示:本文由作者海豚MBA张老师创作,未经著作权人允许禁止转载。
