【大白话讲考情】2026年武汉大学经济与管理学院非全日制MBA

复试面试真题已放在文末
复试面试真题已放在文末
【武汉大学经济与管理学院MBA项目及院校简介】
武汉大学非全日制MBA项目紧密结合经济社会发展需求,课程体系涵盖管理核心知识、行业前沿动态和实践应用技能,注重理论与实践的深度融合。项目拥有一支高水平的师资队伍,既有学术造诣深厚的资深教授,也有具备丰富实战经验的行业专家。教学过程中,通过案例分析、小组讨论、企业参访、实践项目等多种形式,提升学员的综合实践素质和解决实际问题的能力。
此外,武汉大学拥有广泛的校友网络和优质的社会资源,为MBA学员提供了丰富的交流合作平台和职业发展机遇。选择武汉大学非全日制MBA,将助力学员在职业生涯中实现更大的突破与发展。
【大白话讲考情】武汉大学经济与管理学院非全日制MBA
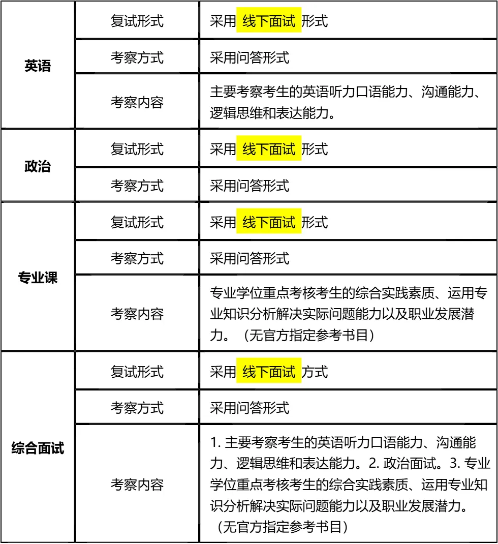
客观分析一波,武汉大学经济与管理学院非全日制MBA复试整体淘汰率较低(6%左右),复试时间预计在 2026 年 3 月 22 日左右,查分时间和复试时间间隔较短,所以大家需要提前筹备复试,避免出分后时间仓促。整体上复试形式为线下面试,四个考察版块(英语、政治、专业课、综合面试)均采用问答形式,需要重点提升语言表达、逻辑思维和知识应用能力。
复习建议:一定要把真题作为复习的核心,我把真题及涵盖武汉大学非全日制MBA复试英语口语、政治、专业综合面试的所有核心资料都放在文末了,大家下载后务必认真背诵练习,集中精力系统准备1-2周即可全面掌握!!总之,复习时间有限,需聚焦高频考点和核心题型,避免盲目备考,文末的真题和资料一定要重点关注,认真准备就能稳步上岸!!!
2026查分/复试时间/复试形式预测
武汉大学非全日制MBA复试拟录取整体情况/淘汰率评估
复试各个分数段拟录取情况分析
武汉大学非全日制MBA复试内容分析/成绩计算/资审材料
一、 整体复试情况概览
二、 各个学科的复试考察细节
三、 复试资格审查需要准备的材料
复试面试真题分享
一、 英语口语问答
- 1. Can you do a quick self-introduction?
- 2. What’s your biggest strength in your career?
- 3. Why did you choose our university’s MBA program?
- 4. How will the MBA degree help your future career?
- 5. Can you describe a challenging project you led?
- 6. How do you balance work and study during the MBA?
- 7. What motivates you to pursue an MBA at this stage?
二、 政治理论问答
- 1. 如何理解高质量发展内涵?
- 2. 新时代社会主要矛盾是什么?
- 3. 中国式现代化的基本特征有哪些?
- 4. 共同富裕的重要意义是什么?
- 5. 新发展格局的核心是什么?
- 6. 科技创新对发展的作用?
- 7. 乡村振兴战略的总要求是什么?
三、 专业知识问答
- 1. 管理的四大职能,简单说说
- 2. 什么是SWOT分析?举个实际例子说明下
- 3. 波特五力模型里,五种竞争力量具体是哪些
- 4. 目标管理(MBO)的核心思路是什么
- 5. 马斯洛需求层次理论,具体内容有哪些
- 6. 什么是核心竞争力?企业怎么构建自己的核心竞争力
- 7. 市场营销的4P理论,具体指什么
四、 综合素质面试问答
- 1. 考MBA的核心原因是什么?
- 2. 读MBA能帮你解决哪些职业困惑?
- 3. 和其他申请者比,你的核心优势是什么?
- 4. 未来3-5年职业有什么具体打算?
- 5. 你所在行业近年有什么变化?
- 6. 工作中遇过最棘手的事是什么?怎么解决的?
- 7. 和同事意见不合时怎么处理?
接下来,你最想要2026武汉大学非全日制MBA复试的完整资料来了(全科目,包含真题)!!!武汉大学非全日制MBA复试急救资料PDF汇总目录,考来考去就这些东西!
老师总结:
武汉大学非全日制MBA复试的整体难度不大,但竞争依然存在,考生需端正心态、认真准备。总评成绩的计算方式决定了复试的重要性,初试分数不理想的考生可通过复试逆袭,高分考生也需保持良好状态,避免大意失荆州。
备考过程中,要以真题为核心,掌握各版块的考察重点和答题技巧。英语加强听说练习,提升临场反应能力;政治关注经济相关的政策热点,培养分析问题的思路;专业课和综合面试结合自身工作经验,强化专业知识的应用能力。同时,要注意线下面试的礼仪和表达技巧,给考官留下良好印象。
文末的复试资料已经为大家整理好了所有核心内容,无需再花费时间寻找其他资料。大家只需按照资料系统学习、反复练习,就能在复试中取得优异成绩。祝愿各位考生都能顺利上岸,开启职业生涯的新篇章!

© 温馨提示:本文由作者海豚MBA张老师创作,未经著作权人允许禁止转载。
