【大白话讲考情】2026年深圳大学管理学院非全日制MBA

复试面试真题已放在文末
复试面试真题已放在文末
【深圳大学管理学院非全日制MBA项目及院校简介】
项目拥有完善的实践平台与校友网络,与众多深圳本土龙头企业及高新科技企业建立合作关系,为学员提供丰富的实习、参访及项目合作机会。非全日制培养模式充分适配在职人士需求,通过周末集中授课、线上线下混合教学等方式,助力学员在不中断职业发展的同时提升管理素养与行业竞争力,成为推动区域经济发展的骨干力量。
【大白话讲考情】深圳大学管理学院非全日制MBA
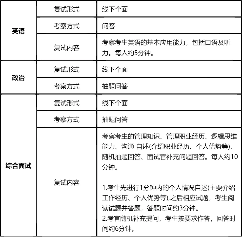
客观分析一波,深圳大学管理学院非全日制MBA复试整体淘汰率14%,属于中等淘汰水平,复试时间预计在 2026 年 3 月 22 日前后,查分后准备时间有限,需要提前规划备考。整体复试以面试为主,无专业课笔试,包含英语、政治、综合三个面试板块,均为线下个面形式,需重点练习个面应答技巧和临场反应能力。
复习建议:一定要把真题作为复习核心,我把真题及涵盖深圳大学MBA复试英语口语、政治、综合面试的所有高频资料都放在文末了,下载后认真背诵,集中精力背诵10天可全面掌握核心考点!备考需突出重点,优先攻克高频问答,避免盲目准备。文末真题务必熟练掌握,资料及时下载背诵,只要针对性准备,复试通关难度不大!!!
2026查分/复试时间/复试形式预测
深圳大学MBA复试拟录取整体情况/淘汰率评估
复试各个分数段拟录取情况分析
深圳大学MBA复试内容分析/成绩计算/资审材料
一、 整体复试情况概览
二、 各个学科的复试考察细节
三、 复试资格审查需要准备的材料
四、 同等学力加试科目
复试面试真题分享
一、 英语口语问答
- 1. Can you do a quick self-introduction?
- 2. What’s your greatest weakness? How do you overcome it?
- 3. How will the MBA degree help your future career?
- 4. Can you describe a challenging project you led?
- 5. How do you handle conflicts with your colleagues?
- 6. What do you expect to learn from the MBA curriculum?
- 7. How do you keep updated with the latest business trends?
二、 政治理论问答
- 1. 如何理解高质量发展内涵?
- 2. 中国式现代化的基本特征有哪些?
- 3. 共同富裕的重要意义是什么?
- 4. 新发展理念的具体内容是什么?
- 5. 乡村振兴战略的总要求是什么?
- 6. 社会主义核心价值观的作用?
- 7. 如何理解“绿水青山就是金山银山”?
三、 专业知识问答
- 1. 什么是SWOT分析?举个实际例子说明下
- 2. 波特五力模型里,五种竞争力量具体是哪些?
- 3. 目标管理(MBO)的核心思路是什么?
- 4. 双因素理论里的保健因素和激励因素,分别指什么?
- 5. 市场营销的4P理论,具体指什么?
- 6. 企业战略的三个层次,简单阐述下?
- 7. 价值链分析是什么?它能起到什么作用?
四、 综合素质面试问答
- 1. 考MBA的核心原因是什么?
- 2. 读MBA能帮你解决哪些职业困惑?
- 3. 和其他申请者比,你的核心优势是什么?
- 4. 未来3-5年职业有什么具体打算?
- 5. 你公司在行业的核心竞争力是什么?
- 6. 工作中遇过最棘手的事是什么?怎么解决的?
- 7. 和同事意见不合时怎么处理?
接下来,你最想要2026深圳大学管理学院非全日制MBA复试的完整资料来了(全科目,包含真题)!!!深圳大学MBA复试急救资料PDF汇总目录,考来考去就这些东西!
老师总结:
首先,深圳大学非全日制MBA复试以面试为主,无专业课笔试,备考重点应放在三个面试板块的协同推进。综合面试分值最高,1分钟自述需反复打磨,突出职业亮点和个人优势,抽题回答要结合管理知识和实践案例,展现逻辑思维能力。
其次,英语面试侧重基础应用能力,无需追求复杂句式,确保表达流畅、回答准确即可,提前背诵核心问答模板,针对自我介绍、职业规划等高频问题做好充分准备。政治面试为抽题形式,需聚焦时事热点和核心政策,理解记忆关键要点,避免死记硬背。
最后,同等学力考生需额外重视加试科目,按照指定教材梳理核心知识点,确保合格。文末整理的复试真题和资料是备考关键,建议结合自身情况针对性背诵,多进行模拟面试练习,适应线下个面节奏,从容应对考官提问,顺利上岸深圳大学MBA!
后来在朋友推荐下,我获取了这份深圳大学MBA复试资料,资料里的真题和备考思路给了我很大启发。我把英语高频问答翻译成中文先理解,再逐句背诵,每天利用通勤时间听英语发音,提升口语流畅度;政治部分,我只抓核心考点,不纠结细节,确保每个知识点都能说出关键要点;综合面试方面,我梳理了自己最成功的销售项目,突出自己的谈判能力和客户资源整合能力,准备了详细的案例分析。
复试当天,我提前半小时到达考场,调整好心态。英语面试虽然有点紧张,但还是顺利完成了问答;政治抽题抽到了“乡村振兴战略”,我按照资料里的核心要点作答,考官没过多追问;综合面试时,我按照准备好的1分钟自述开场,抽题回答和补充提问都结合了自己的销售经验,回答得比较真实具体。
最后成功上岸,我深深体会到,擦线党也能逆袭,关键在于针对性备考和充分准备。这份复试资料真的帮了我大忙,建议和我一样的考生不要放弃,抓住复试机会,充分展现自己的优势!

延伸阅读:
© 温馨提示:本文由作者海豚MBA张老师创作,未经著作权人允许禁止转载。
