【大白话讲考情】2026年清华大学深圳国际研究生院非全日制MBA

复试面试真题已放在文末
复试面试真题已放在文末
【清华大学深圳国际研究生院非全日制MBA项目及院校简介】
清华大学非全日制MBA项目聚焦于培养具备综合管理能力、行业洞察力和国际竞争力的商业领袖,课程体系融合了前沿管理理论与实战案例,注重实践应用和跨界融合。项目拥有顶尖的师资团队,涵盖学术专家和行业精英,同时提供丰富的国际交流资源和校友网络,助力学员实现职业升级和人生发展。
作为国内顶尖的MBA项目之一,清华大学非全日制MBA以严格的选拔标准、优质的教学质量和卓越的就业前景著称,吸引了来自各行各业的优秀人才报考。选择清华大学非全日制MBA,意味着进入精英圈层,获得全方位的能力提升和资源支持,为未来的职业发展奠定坚实基础。
【大白话讲考情】清华大学深圳国际研究生院非全日制MBA
客观分析一波,清华大学深圳国际研究生院非全日制MBA复试淘汰率30%,属于中等偏上淘汰水平,复试时间预计在2026年3月21日左右,查分后准备时间有限,需要提前规划复习。整体复试以面试+笔试为主,面试形式为线下个面,考察维度全面,包括英语、政治、专业课和综合能力,竞争压力较大。
复习建议:首先要重点关注分数段录取率,200分以上录取率极高,180分以下录取率大幅下降,擦线考生需全力冲刺复试。其次,政治笔试有明确及格线,必须优先攻克核心考点;英语和综合面试注重实战能力,需多进行模拟练习。真题是核心复习资料,文末整理了全科目复试真题及高频考点,下载后务必反复背诵演练,聚焦重点模块,避免盲目复习,高效利用备考时间才能提高上岸概率!!!
2026查分/复试时间/复试形式预测
清华大学深圳国际研究生院MBA复试拟录取整体情况/淘汰率评估
复试各个分数段拟录取情况分析
清华大学深圳国际研究生院MBA复试内容分析/成绩计算/资审材料
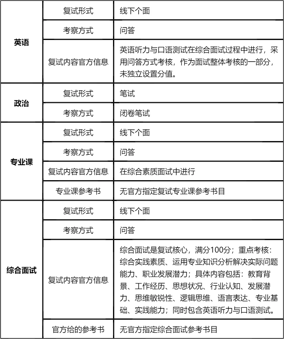
一、 整体复试情况概览
二、 各个学科的复试考察细节
三、 复试资格审查需要准备的材料
四、 同等学力加试科目
复试面试真题分享
一、 英语口语问答
- 1. Can you do a quick self-introduction?
- 2. What’s your biggest strength in your career?
- 3. Why did you choose our university’s MBA program?
- 4. How will the MBA degree help your future career?
- 5. Can you describe a challenging project you led?
- 6. How do you balance work and study during the MBA?
- 7. What’s the most important decision you’ve made in your career?
二、 政治理论问答
- 1. 如何理解高质量发展内涵?
- 2. 新时代社会主要矛盾是什么?
- 3. 中国式现代化的基本特征有哪些?
- 4. 共同富裕的重要意义是什么?
- 5. 新发展格局的核心是什么?
- 6. 乡村振兴战略的总要求是什么?
- 7. 社会主义核心价值观是什么?
三、 专业知识问答
- 1. 管理的四大职能,简单说说?
- 2. 什么是SWOT分析?举个实际例子说明下?
- 3. 波特五力模型里,五种竞争力量具体是哪些?
- 4. 目标管理(MBO)的核心思路是什么?
- 5. 双因素理论里的保健因素和激励因素,分别指什么?
- 6. 什么是核心竞争力?企业怎么构建自己的核心竞争力?
- 7. 市场营销的4P理论,具体指什么?
四、 综合素质面试问答
- 1. 考MBA的核心原因是什么?
- 2. 读MBA能帮你解决哪些职业困惑?
- 3. 和其他申请者比,你的核心优势是什么?
- 4. 未来3-5年职业有什么具体打算?
- 5. 你所在行业近年有什么变化?
- 6. 工作中遇过最棘手的事是什么?怎么解决的?
- 7. 如何调动团队积极性?
接下来,你最想要2026清华大学深圳国际研究生院MBA复试的完整资料来了(全科目,包含真题)!!!清华大学深圳国际研究生院MBA复试急救资料PDF汇总目录,考来考去就这些东西!
老师总结:
面对清华大学MBA复试30%的淘汰率,考生需摒弃侥幸心理,全面系统备考。从分数段录取率来看,180分以下录取率大幅下降,擦线考生要在复试中实现突破,重点提升综合面试和政治笔试成绩;200分以上考生也需重视面试细节,避免因疏忽导致失利。
复试各模块备考需各有侧重:政治笔试闭卷考试,有明确范围和题型,需背诵核心知识点,多做模拟题;综合面试考察内容全面,需梳理教育背景、工作经历、行业认知等,展现综合实践素质和职业发展潜力;英语面试注重实用能力,需准备常见问答场景,提升听力和口语表达。
资格审查材料要齐全,自愿携带的证书可作为加分项,尽量全面准备;同等学力考生需额外复习加试科目,确保达到及格线。文末的复试真题是核心复习资源,集中了各模块高频考点,建议下载后全力背诵演练,高效利用有限的备考时间,争取一次上岸!

延伸阅读:
© 温馨提示:本文由作者海豚MBA张老师创作,未经著作权人允许禁止转载。
