「纯手工整理」2026吉林大学行政学院非全日制MPA复试(内容/真题资料/分数线/淘汰率/科目/拟录取分析公告/细则材料)

复试面试真题已放在文末
复试面试真题已放在文末
【吉林大学行政学院非全日制MPA项目及院校简介】
吉林大学非全日制MPA项目紧密结合公共管理实践需求,致力于培养具备良好的政治素质和职业道德,掌握系统的公共管理理论、知识和技能,能够熟练运用公共管理方法解决实际问题,适应新时代公共管理事业发展需要的复合型、应用型高级专门人才。项目课程设置兼顾理论性与实践性,注重案例教学和实践调研,为学员提供广阔的学习交流平台和丰富的实践机会,助力学员提升职业竞争力和综合素养。
【大白话讲考情】吉林大学行政学院非全日制MPA
客观分析一波,吉林大学行政学院非全日制MPA复试整体淘汰率较低(6%左右),复试时间预计在 2026 年 3 月 28 日-3 月 30 日,查分时间和复试时间间隔较短,大家需要提前筹备复试,避免出分后时间仓促。整体上复试以笔试+面试为主,其中面试形式为个面,需提前熟悉个面流程和答题技巧。
复习建议:一定要把真题作为复习核心,我把真题及涵盖吉林大学行政学院非全日制MPA复试英语口语、政治、专业综合面试的所有资料都放在文末了,大家下载后务必认真背诵,集中精力背诵9天即可全部掌握!!总之,备考时间紧张,要聚焦重点高频核心内容,切勿盲目复习,文末的真题务必研读,资料一定要下载背诵,其实复试难度并不大,只要认真准备就能顺利通过!!!
2026查分/复试时间/复试形式预测
吉林大学行政学院非全日制MPA复试拟录取整体情况/淘汰率评估
复试各个分数段拟录取情况分析
吉林大学行政学院非全日制MPA复试内容分析/成绩计算/资审材料
一、 整体复试情况概览
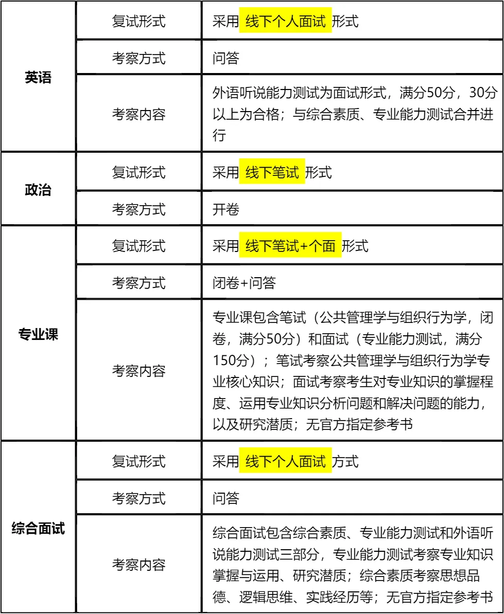
二、 各个学科的复试考察细节
三、 复试资格审查需要准备的材料
四、 同等学力加试科目
复试面试真题分享
一、 英语口语问答
- 1. Can you do a quick self-introduction?
- 2. What’s your biggest strength in your career?
- 3. Why did you choose our university’s MPA program?
- 4. How will the MPA degree help your future career?
- 5. Can you describe a challenging project you led?
- 6. How do you handle conflicts with your colleagues?
- 7. What motivates you to pursue an MPA at this stage?
二、 政治理论问答
- 1. 如何理解高质量发展内涵?
- 2. 新时代社会主要矛盾是什么?
- 3. 什么是中国式现代化?其基本特征有哪些?
- 4. 共同富裕的重要意义是什么?
- 5. 什么是新发展理念?
- 6. 乡村振兴战略的总要求是什么?
- 7. 社会主义核心价值观是什么?其作用有哪些?
三、 专业知识问答
- 1. 管理的四大职能,简单说说
- 2. 什么是SWOT分析?举个实际例子说明下
- 3. 波特五力模型里,五种竞争力量具体是哪些
- 4. 目标管理(MBO)的核心思路是什么
- 5. 马斯洛需求层次理论,具体内容有哪些
- 6. 什么是核心竞争力?公共部门如何构建自身的核心竞争力
- 7. 双因素理论里的保健因素和激励因素,分别指什么
四、 综合素质面试问答
- 1. 考MPA的核心原因是什么?
- 2. 读MPA能帮你解决哪些职业困惑?
- 3. 我们学校MPA最吸引你的点是什么?
- 4. 和其他申请者比,你的核心优势是什么?
- 5. 未来3-5年职业有什么具体打算?
- 6. 你所在行业近年有什么变化?
- 7. 工作中遇过最棘手的事是什么?怎么解决的?
接下来,你最想要2026吉林大学行政学院非全日制MPA复试的完整资料来了(全科目,包含真题)!!!吉林大学行政学院非全日制MPA复试急救资料PDF汇总目录,考来考去就这些东西!
老师总结:
吉林大学非全日制MPA复试整体难度适中,淘汰率较低,给了考生较多的录取机会,但仍需做好充分准备。复试成绩的计算方式决定了初试和复试同样重要,即使初试分数较高,也不能忽视复试备考;初试分数较低的考生,更要抓住复试的机会,实现逆袭。
备考过程中,要注重理论与实践相结合。公共管理学科具有较强的实践性,面试中会涉及到实际问题的分析和解决,需结合自身工作经历和社会热点进行思考,形成自己的答题逻辑和思路。同时,要提前了解学校的MPA项目特色和培养理念,在回答相关问题时展现出对学校的认可和契合度。
同等学力考生要额外重视加试科目,按照指定参考书目系统复习,确保加试成绩合格。文末的复试真题和资料是备考的宝贵财富,大家要充分利用,查漏补缺,提升备考效率。只要认真准备,全力以赴,就一定能在复试中脱颖而出,顺利上岸!

© 温馨提示:本文由作者海豚MBA张老师创作,未经著作权人允许禁止转载。
