「纯手工整理」2026上海交通大学机械与动力工程学院非全日制MEM复试内容/真题资料/分数线/淘汰率/科目/拟录取分析公告/细则材料

复试面试真题已放在文末
复试面试真题已放在文末
【上海交通大学机械与动力工程学院非全日制MEM项目及院校简介】
学院非全日制MEM项目依托强大的学科优势和行业资源,致力于培养具备扎实工程技术基础和卓越管理能力的复合型高级工程管理人才。项目课程体系紧密结合工程实践与管理前沿,涵盖工程管理核心理论、行业特色模块、数字化转型等内容,注重理论与实践的深度融合。教学团队由校内资深教授和行业资深专家组成,为学生提供兼具学术高度和实践价值的优质教学。
非全日制MEM项目面向在职工程技术及管理人员,采用灵活的培养模式,既满足学生提升专业技能和管理水平的需求,又不影响正常工作。毕业生凭借扎实的专业功底、出色的管理能力和广泛的校友资源,在机械制造、能源动力、智能制造、汽车航天等领域具有极强的就业竞争力和职业发展潜力。
【大白话讲考情】上海交通大学机械与动力工程学院非全日制MEM
客观分析一波,上海交通大学机械与动力工程学院非全日制MEM复试整体淘汰率较低(仅2%),复试时间预计在2026年3月22日,查分后准备时间有限,建议提前启动复试备考。整体复试形式为线下笔试+线下面试,其中综合面试分值占比高(200分),是复试的核心环节,需要重点准备。
复习建议:政治为开卷笔试,需提前熟悉指定教材和时事热点,整理核心考点笔记以便考试查阅;英语、专业课和综合面试均为问答形式,要结合真题库针对性练习,尤其是综合面试涵盖专业背景、工作业绩、研究计划等多个维度,需提前梳理个人经历和职业规划。真题是复习关键,文末整理了各板块高频真题,下载后集中背诵练习,聚焦核心考点高效备考,避免盲目复习,其实通过复试的难度不大!!!
2026查分/复试时间/复试形式预测
上海交通大学非全日制MEM复试拟录取整体情况/淘汰率评估
复试各个分数段拟录取情况分析
上海交通大学非全日制MEM复试内容分析/成绩计算/资审材料
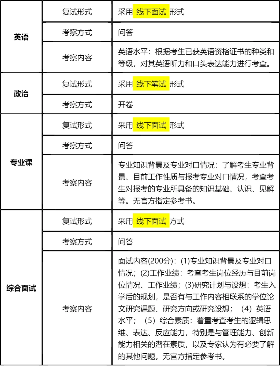
一、 整体复试情况概览
二、 各个学科的复试考察细节
三、 复试资格审查需要准备的材料
复试面试真题分享
一、 英语口语问答
- 1. Can you do a quick self-introduction?
- 2. Why did you choose our university?
- 3. What is your career plan for the next 5 years?
- 4. Tell me about a difficult project you handled.
- 5. How do you handle stress and pressure?
- 6. What are your strengths and weaknesses?
- 7. How do you balance your work and study?
二、 政治理论问答
- 1. 谈谈你对“中国式现代化”的理解。
- 2. 什么是“新质生产力”?它“新”在哪里?
- 3. 你怎么看“碳达峰”和“碳中和”目标?
- 4. 如何理解“绿水青山就是金山银山”?
- 5. 什么是“四个自信”?
- 6. 结合MEM专业,谈谈工程伦理的重要性。
- 7. 谈谈你对“科教兴国”战略的看法。
三、 专业知识问答
- 1. 用一句话简单说说,你理解的工程管理是干嘛的?
- 2. 项目(Project)和运营(Operation),你能举个例子区分一下吗?
- 3. 大家都说“铁三角”(进度、成本、质量),如果这就让你选一个最重要的,你选谁?
- 4. 背一下项目管理的五大过程组?
- 5. 啥是“关键路径”?找它有啥用?
- 6. 什么是PDCA循环?最好结合你做过的事解释一下。
- 7. 你觉得项目经理(PM)最重要的能力是什么?技术还是沟通?
四、 综合素质面试问答
- 1. 为什么不去考MBA或EMBA,而是选择了MEM?
- 2. 你本科专业和现在的工作跨度大吗?为什么当初转行?
- 3. 用三个词形容一下你自己的性格。
- 4. 你工作中最大的短板或者缺点是什么?
- 5. 谈谈你目前所在行业未来5年的发展趋势。
- 6. 介绍一个你负责过或者参与过最棘手/最复杂的项目。
- 7. 当成本、质量和进度发生冲突时,你怎么排序?理由是什么?
接下来,你最想要2026上海交通大学非全日制MEM复试的完整资料来了(全科目,包含真题)!!!上海交通大学非全日制MEM复试急救资料PDF汇总目录,考来考去就这些东西!
老师总结:
上海交大非全日制MEM复试的核心优势是淘汰率低、考察形式常规,只要按部就班准备就能稳操胜券。综合面试中,综合素质考查是重点,要展现出逻辑思维、表达能力和管理潜力,回答问题时条理清晰、重点突出,避免冗长无物。专业知识部分要结合自身工作实际,用通俗的语言表达对专业的理解和见解。
政治备考要紧扣指定教材和时事,尤其是二十大报告、马克思主义基本原理等核心内容,提前梳理重要论述和热点事件的分析思路,开卷考试时才能快速组织答案。英语面试要注重口语表达的流畅度和准确性,无需追求复杂句式,清晰传达意思即可,可多进行模拟对话练习,提升临场反应能力。
备考时间有限,要聚焦核心考点和真题,文末的资料已涵盖所有必要内容,认真背诵和练习9-10天就能掌握大部分考点。相信只要保持积极的心态,合理规划备考时间,就能在复试中脱颖而出,成功进入上海交通大学深造!
后来偶然拿到了这份复试资料,真的帮了大忙。资料里把政治指定教材的核心考点都整理好了,还有时事热点汇总,我直接照着整理成了笔记,省了很多时间。综合面试部分的真题特别实用,我对着真题一个个梳理自己的应答思路,尤其是工作业绩和研究计划部分,反复打磨了好几遍。
复试前一周,我找了朋友模拟面试,按照资料里的真题和答题框架进行练习,慢慢找到了感觉。正式复试时,综合面试的很多问题都在真题里见过类似的,比如“成本、质量和进度冲突时怎么排序”“项目经理最重要的能力是什么”,我都能流畅应答。政治笔试也因为提前整理了笔记,答题很顺利。
最后顺利拿到了录取通知书,真的很感谢这份资料。建议大家备考时一定要聚焦真题和核心考点,不要盲目复习,把有限的时间用在刀刃上,上岸真的不难!

© 温馨提示:本文由作者海豚MBA张老师创作,未经著作权人允许禁止转载。
