「纯手工整理」2026上海交通大学国家电投智慧能源创新学院非全日制MEM复试内容/真题资料/分数线/淘汰率/科目/拟录取分析公告/细则材料

复试面试真题已放在文末
复试面试真题已放在文末
【上海交通大学国家电投智慧能源创新学院非全日制MEM项目及院校简介】
学院非全日制MEM项目依托上海交通大学的管理学科优势与国家电投的产业资源,致力于培养具备工程技术基础、管理能力和创新思维,能在智慧能源及相关领域从事项目管理、运营管理、技术创新管理等工作的复合型高级管理人才。项目课程体系紧密结合智慧能源行业发展需求,涵盖工程管理核心理论、智慧能源技术前沿、产业数字化转型等内容,采用“理论教学+案例分析+实践研讨”的培养模式,邀请校内资深教授与行业专家联合授课,为学员提供理论与实践深度融合的学习体验。
选择该项目,学员将获得上海交通大学优质的教育资源、广泛的校友网络以及国家电投的产业实践平台,助力在智慧能源领域实现职业生涯的升级与突破。
【大白话讲考情】上海交通大学国家电投智慧能源创新学院非全日制MEM
客观分析一波,上海交通大学国家电投智慧能源创新学院非全日制MEM复试整体淘汰率0%(一志愿),复试时间预计在 2026 年 3 月 22 日,查分时间和复试时间间隔约1个月左右,虽然淘汰率为0,但仍需认真准备复试,避免出现失误。整体上复试以面试+笔试为主,其中面试形式为线下面试,政治为开卷笔试,需提前熟悉相关参考资料。
复习建议:一定要把真题作为复习的重点,我把真题及其他涵盖上海交通大学国家电投智慧能源创新学院非全日制MEM复试英语口语,政治,专业综合面试的所有资料都放在文末了,大家下载后一定认真背诵,合理规划时间即可完成背诵!!总之,虽然一志愿淘汰率为0,但不能掉以轻心,要挑重点高频核心内容进行复习,文末的真题一定要看,资料一定要下载背诵,确保复试顺利通过!!!
2026查分/复试时间/复试形式预测
上海交通大学国家电投智慧能源创新学院非全日制MEM复试拟录取整体情况/淘汰率评估
复试各个分数段拟录取情况分析
上海交通大学国家电投智慧能源创新学院非全日制MEM复试内容分析/成绩计算/资审材料
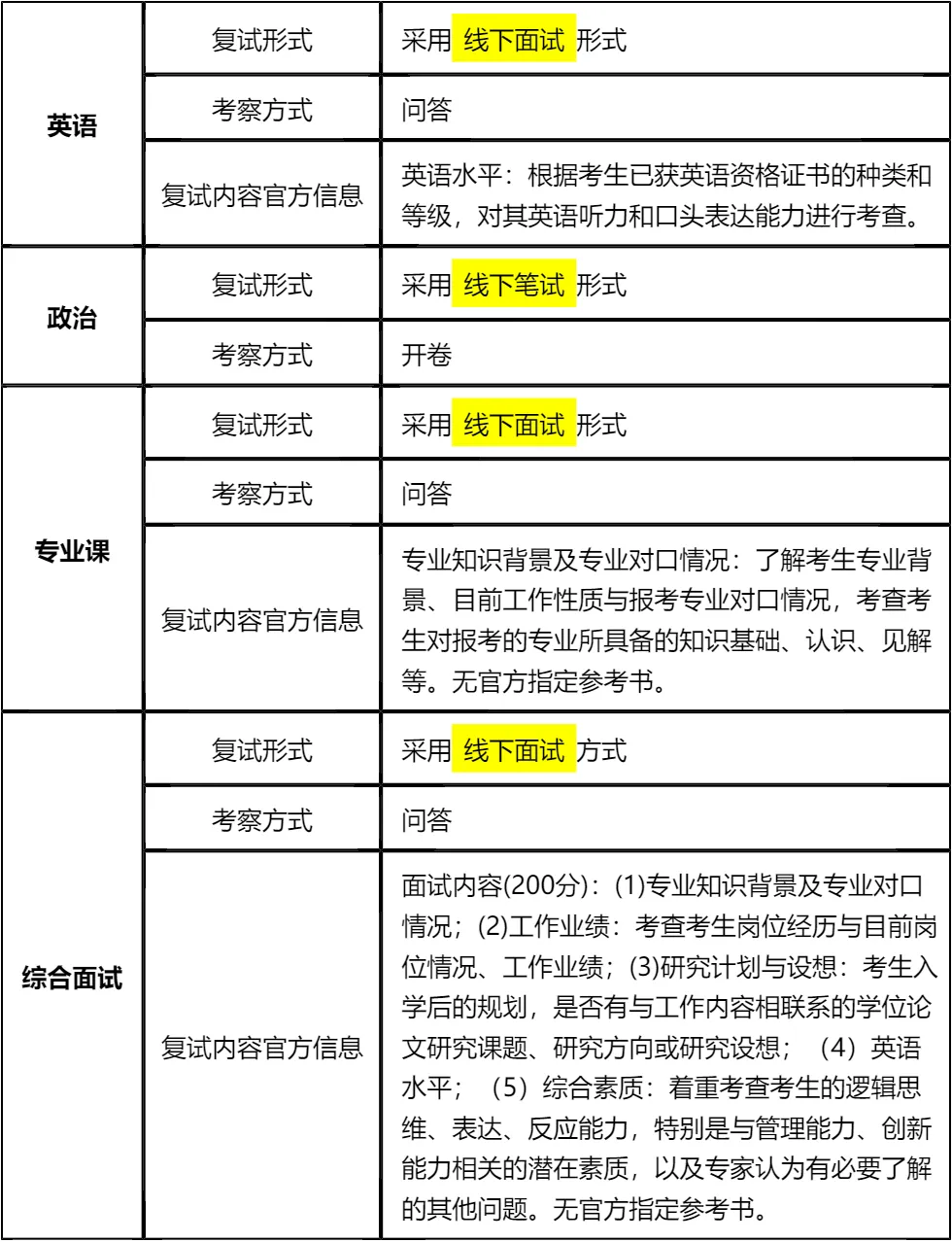
一、 整体复试情况概览
二、 各个学科的复试考察细节
三、 复试资格审查需要准备的材料
复试面试真题分享
一、 英语口语问答
- 1. Can you do a quick self-introduction?
- 2. Why did you choose our university?
- 3. What is your career plan for the next 5 years?
- 4. Tell me about a difficult project you handled.
- 5. How do you handle stress and pressure?
- 6. What are your strengths and weaknesses?
- 7. How do you balance your work and study?
二、 政治理论问答
- 1. 谈谈你对“中国式现代化”的理解。
- 2. 什么是“新质生产力”?它“新”在哪里?
- 3. 你怎么看“碳达峰”和“碳中和”目标?
- 4. 如何理解“绿水青山就是金山银山”?
- 5. 什么是“四个自信”?
- 6. 结合MEM专业,谈谈工程伦理的重要性。
- 7. 谈谈你对“科教兴国”战略的看法。
三、 专业知识问答
- 1. 用一句话简单说说,你理解的工程管理是干嘛的?
- 2. 项目(Project)和运营(Operation),你能举个例子区分一下吗?
- 3. 进度、成本、质量这三个要是打架了(冲突了),你平时怎么权衡?
- 4. 啥是“关键路径”?找它有啥用?
- 5. 什么是PDCA循环?最好结合你做过的事解释一下。
- 6. 你觉得项目经理(PM)最重要的能力是什么?技术还是沟通?
- 7. 现在的敏捷(Agile)管理很火,它跟传统的瀑布式管理有啥不一样?
四、 综合素质面试问答
- 1. 为什么不去考MBA或EMBA,而是选择了MEM?
- 2. 你本科专业和现在的工作跨度大吗?为什么当初转行?
- 3. 用三个词形容一下你自己的性格。
- 4. 谈谈你目前所在行业未来5年的发展趋势。
- 5. 介绍一个你负责过或者参与过最棘手/最复杂的项目。
- 6. 当成本、质量和进度发生冲突时,你怎么排序?理由是什么?
- 7. 面对需求方(甲方)频繁变更需求,你怎么应对?
接下来,你最想要2026上海交通大学国家电投智慧能源创新学院非全日制MEM复试的完整资料来了(全科目,包含真题)!!!上海交通大学国家电投智慧能源创新学院非全日制MEM复试急救资料PDF汇总目录,考来考去就这些东西!
老师总结:
面对该项目的复试,考生要抓住“等额录取”这一优势,同时做好充分准备。复试是对考生综合能力的全面考查,每个环节都不能忽视。政治开卷考试需提前梳理知识点,提高答题效率;英语面试要加强听说训练,确保沟通流畅;专业课和综合面试要展现专业功底、工作能力和未来潜力。
在职考生要合理安排复习时间,优先攻克重点难点,结合真题资料进行针对性练习。资格审查材料要提前准备,按要求整理归档,避免临时抱佛脚。面试时,要展现出自信、从容的态度,回答问题逻辑清晰、重点突出,让考官看到你的价值。
最后,希望大家珍惜这次机会,认真对待复试的每一个环节。文末的资料是精心整理的核心内容,一定要认真背诵学习,助力大家顺利通过复试,开启研究生学习生涯!

© 温馨提示:本文由作者海豚MBA张老师创作,未经著作权人允许禁止转载。
