「纯手工整理」2026西安理工大学土木建筑工程学院非全日制MEM复试内容/真题资料/分数线/淘汰率/科目/拟录取分析公告/细则材料

复试面试真题已放在文末
复试面试真题已放在文末
【西安理工大学土木建筑工程学院非全日制MEM项目及院校简介】
学院非全日制MEM(工程管理硕士)项目依托学院的学科优势和行业资源,致力于培养具备扎实工程技术基础、系统管理知识和较强实践能力的复合型工程管理人才。项目课程设置紧密结合工程实际需求,涵盖项目管理、工程经济、质量管理、安全管理、数字化建造等核心内容,注重理论与实践的深度融合。
非全日制MEM项目面向在职工程技术和管理人员招生,采用灵活的授课方式,满足在职人员边工作边学习的需求。通过项目学习,学员能够提升工程管理专业素养,增强解决复杂工程管理问题的能力,为职业发展和晋升奠定坚实基础。学院拥有一支经验丰富的师资队伍,同时聘请行业资深专家参与教学,为学员提供前沿的行业动态和实用的管理经验。
【大白话讲考情】西安理工大学土木建筑工程学院非全日制MEM
客观分析一波,西安理工大学土木建筑工程学院非全日制MEM复试整体淘汰率较低(一志愿淘汰率0%),复试时间预计在2026年3月23日左右,查分后准备时间有限,建议提前启动复试备考。整体复试以笔试+面试为主,面试形式为个面,需重点关注各版块的考察要求和权重分配。
复习建议:复试涉及英语笔试+口语、政治笔试、专业课面试、综合面试多个环节,其中英语听力和政治笔试需提前系统性复习,专业课和综合面试无官方指定参考书,需结合行业经验和核心知识点准备。真题是核心复习资料,文末整理了各版块高频真题,下载后需重点背诵演练,合理分配时间攻克各版块难点,避免偏科,整体难度适中,认真准备即可稳妥应对!!!
2026查分/复试时间/复试形式预测
西安理工大学非全日制MEM复试拟录取整体情况/淘汰率评估
复试各个分数段拟录取情况分析
西安理工大学非全日制MEM复试内容分析/成绩计算/资审材料
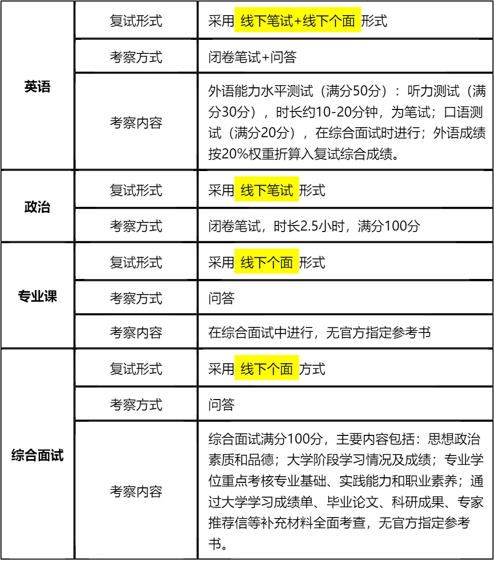
一、 整体复试情况概览
二、 各个学科的复试考察细节
三、 复试资格审查需要准备的材料
四、 同等学力加试科目
复试面试真题分享
一、 英语口语问答
- 1. Could you introduce yourself briefly for us?
- 2. Why did you choose our university?
- 3. What is your career plan for the next 5 years?
- 4. Tell me about a difficult project you handled.
- 5. How do you handle stress and pressure?
- 6. What are your strengths and weaknesses?
- 7. Do you prefer working alone or in a team?
二、 政治理论问答
- 1. 谈谈你对“中国式现代化”的理解。
- 2. 什么是“新质生产力”?它“新”在哪里?
- 3. 如何理解“高质量发展”?
- 4. 结合你的工作,谈谈什么是“工匠精神”。
- 5. 如何理解“绿水青山就是金山银山”?
- 6. 什么是“四个自信”?
- 7. 谈谈你对“科教兴国”战略的看法。
三、 专业知识问答
- 1. 用一句话简单说说,你理解的工程管理是干嘛的?
- 2. 项目(Project)和运营(Operation),你能举个例子区分一下吗?
- 3. 进度、成本、质量这三个要是冲突了,你平时怎么权衡?
- 4. 什么是PDCA循环?最好结合你做过的事解释一下。
- 5. 风险是没法完全避免的,那你一般怎么应对风险?
- 6. 现在的敏捷(Agile)管理很火,它跟传统的瀑布式管理有啥不一样?
- 7. 你接触过BIM吗?你觉得它是真有用还是花架子?
四、 综合素质面试问答
- 1. 为什么不去考MBA或EMBA,而是选择了MEM?
- 2. 你本科专业和现在的工作跨度大吗?为什么当初转行?
- 3. 用三个词形容一下你自己的性格。
- 4. 谈谈你目前所在行业未来5年的发展趋势。
- 5. 介绍一个你负责过或者参与过最棘手/最复杂的项目。
- 6. 团队里如果有老员工不配合工作,或者有人“划水”,你怎么办?
- 7. 读研期间,如果公司有个紧急项目和上课时间冲突了,你如何处理?
接下来,你最想要2026西安理工大学非全日制MEM复试的完整资料来了(全科目,包含真题)!!!西安理工大学非全日制MEM复试急救资料PDF汇总目录,考来考去就这些东西!
老师总结:
首先,西安理工大学非全日制MEM一志愿淘汰率为0%,给考生提供了非常友好的录取环境,但这并不意味着可以放松准备。复试包含笔试和面试多个环节,每个环节都有明确的评分标准,需全面兼顾,避免因某一环节表现不佳影响整体成绩。
其次,政治闭卷笔试是重点准备内容,时长2.5小时且参考全国统考政治内容,需要系统复习核心知识点和时事热点,建议结合历年政治真题进行练习,提高答题速度和准确率。英语听力和口语需同步准备,听力要多进行计时模拟,口语提前背诵高频话题模板并灵活运用。
最后,专业课和综合面试无官方参考书,需结合工程管理核心理论和个人工作经验准备。面试时要突出自身的工程实践能力和管理潜质,逻辑清晰地阐述项目经历和解决方案。文末的真题资料涵盖各版块高频考点,一定要认真背诵演练,相信只要按计划扎实备考,就能顺利上岸!

© 温馨提示:本文由作者海豚MBA张老师创作,未经著作权人允许禁止转载。
