「纯手工整理」2026山东科技大学资源学院非全日制MEM复试内容/真题资料/分数线/淘汰率/科目/拟录取分析公告/细则材料

复试面试真题已放在文末
复试面试真题已放在文末
【山东科技大学资源学院非全日制MEM项目及院校简介】
该项目聚焦工程管理领域的核心需求,培养具备扎实工程技术基础、系统管理知识和先进管理方法,能够解决工程实际问题的复合型高级管理人才。课程体系涵盖项目管理、成本控制、质量管理、工程技术等核心模块,注重理论与实践结合,邀请行业专家和企业高管参与教学,为学员提供丰富的行业资源和实践平台。
非全日制MEM项目面向在职人员,采用灵活的授课方式,满足职场人士边工作边学习的需求。毕业生在工程建设、资源开发、制造业等领域具有广阔的就业前景,能够胜任项目管理、工程咨询、企业运营管理等重要岗位,深受用人单位青睐。
【大白话讲考情】山东科技大学资源学院非全日制MEM
客观分析一波,山东科技大学资源学院非全日制MEM复试整体淘汰率为0%(一志愿全部录取),复试时间预计在 2026 年 3 月 22 日-3 月 23 日,查分后准备时间相对充裕,但仍需提前规划。整体复试以笔试+面试为主,面试形式均为线下个面,需重点准备各版块问答内容。
复习建议:政治为线下闭卷笔试,需提前背诵核心考点;英语、专业课、综合面试均为问答形式,无指定参考书,需结合行业经验和专业基础准备。真题是复习核心,文末整理了各版块高频真题,下载后重点背诵,合理规划时间可高效掌握!同等学力考生需额外准备两门加试科目,确保达到合格标准,避免影响录取。总之,复试难度适中,重点突出,抓准核心考点+真题演练即可稳妥应对!
2026查分/复试时间/复试形式预测
山东科技大学资源学院非全日制MEM复试拟录取整体情况/淘汰率评估
复试各个分数段拟录取情况分析
山东科技大学资源学院非全日制MEM复试内容分析/成绩计算/资审材料
一、 整体复试情况概览
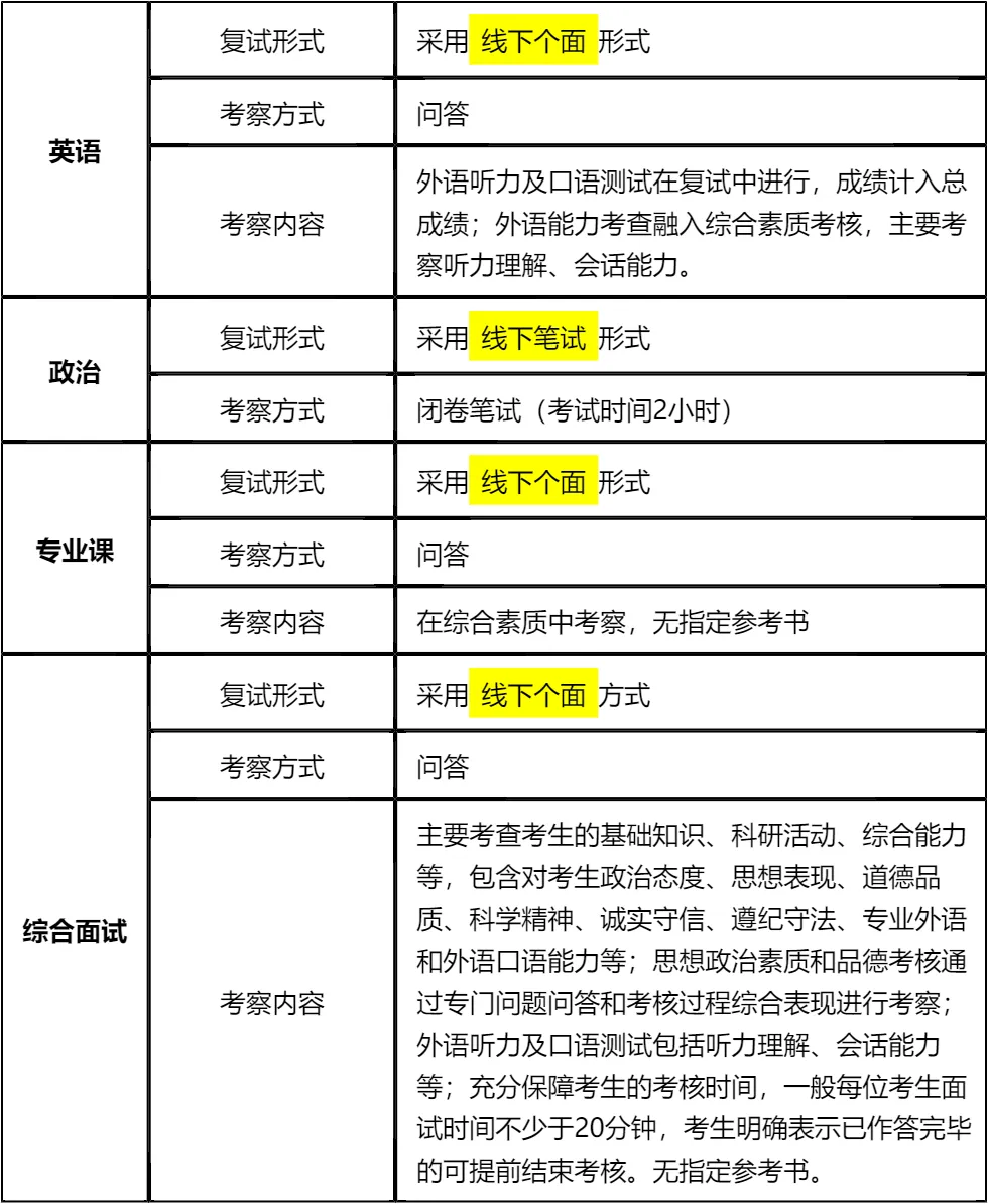
二、 各个学科的复试考察细节
三、 复试资格审查需要准备的材料
四、 同等学力加试要求
复试面试真题分享
一、 英语口语问答
- 1. Can you do a quick self-introduction?
- 2. Why did you choose our university?
- 3. What is your career plan for the next 5 years?
- 4. Tell me about a difficult project you handled.
- 5. How do you handle stress and pressure?
- 6. What are your strengths and weaknesses?
- 7. Do you prefer working alone or in a team?
二、 政治理论问答
- 1. 谈谈你对“中国式现代化”的理解。
- 2. 什么是“新质生产力”?它“新”在哪里?
- 3. 你怎么看“碳达峰”和“碳中和”目标?
- 4. 如何理解“绿水青山就是金山银山”?
- 5. 什么是“四个自信”?
- 6. 结合MEM专业,谈谈工程伦理的重要性。
- 7. 你对“乡村振兴”战略有什么了解?
三、 专业知识问答
- 1. 用一句话简单说说,你理解的工程管理是干嘛的?
- 2. 项目(Project)和运营(Operation),你能举个例子区分一下吗?
- 3. 大家都说“铁三角”(进度、成本、质量),如果这就让你选一个最重要的,你选谁?
- 4. 进度、成本、质量这三个要是打架了(冲突了),你平时怎么权衡?
- 5. 背一下项目管理的五大过程组?
- 6. 啥是“关键路径”?找它有啥用?
- 7. 什么是PDCA循环?最好结合你做过的事解释一下。
四、 综合素质面试问答
- 1. 为什么不去考MBA或EMBA,而是选择了MEM?
- 2. 你觉得什么是工程管理?用你自己的大白话理解。
- 3. 你的直属领导通常怎么评价你的工作风格?
- 4. 谈谈你目前所在行业未来5年的发展趋势。
- 5. 介绍一个你负责过或者参与过最棘手/最复杂的项目。
- 6. 当成本、质量和进度发生冲突时,你怎么排序?理由是什么?
- 7. 面对需求方(甲方)频繁变更需求,你怎么应对?
接下来,你最想要2026山东科技大学资源学院非全日制MEM复试的完整资料来了(全科目,包含真题)!!!山东科技大学资源学院非全日制MEM复试急救资料PDF汇总目录,考来考去就这些东西!
老师总结:
复试备考需抓住重点,有的放矢。政治闭卷笔试是首要任务,需制定详细的复习计划,重点记忆基础理论和近期时政热点,无参考书的情况下可借助主流政治复习资料和时政新闻进行学习。面试环节注重综合能力考查,需提前梳理个人优势、项目经历、职业规划等内容,做到扬长避短。
对于英语面试,主要考查听力理解和会话能力,需准备自我介绍、常见问题应答等基础内容,日常多进行口语练习,提升表达流畅度。专业知识考查融入综合面试,需掌握工程管理的核心概念和实际应用,结合工作经验进行阐述会更有说服力。
同等学力考生切勿忽视加试科目,按指定参考书目系统学习,确保每门加试成绩达到50分合格线。整体来看,复试难度适中,录取概率高,只要认真对待、充分准备,就能成功上岸。文末的真题资料一定要好好利用,高效备考!

© 温馨提示:本文由作者海豚MBA张老师创作,未经著作权人允许禁止转载。
