「纯手工整理」2026阜阳师范大学全日制MEM复试(内容/真题资料/分数线/淘汰率/科目/拟录取分析公告/细则材料)

复试面试真题已放在文末
复试面试真题已放在文末
【阜阳师范大学MEM项目及院校简介】
该专业课程体系兼顾理论与实践,涵盖工程项目管理、成本控制、质量管控、风险管理等核心模块,同时结合行业发展趋势融入智能建造、数字化转型等前沿内容。教学过程中注重案例教学和实践实训,邀请行业专家参与授课,助力学生将理论知识转化为解决实际工程管理问题的能力。
阜阳师范大学MEM项目立足区域经济发展需求,为工程领域从业者提供学历提升和职业发展的优质平台,毕业生在建筑工程、制造业、信息技术等领域具有广阔的就业前景,能够胜任项目管理、工程咨询、运营管理等相关岗位。
【大白话讲考情】阜阳师范大学全日制MEM
客观分析一波,阜阳师范大学全日制MEM复试整体淘汰率0%(一志愿等额录取),复试时间预计在 2026 年 3 月 27 日前后,查分后准备时间有限,建议提前启动复试备考,避免临时抱佛脚。整体复试以笔试+面试为主,面试形式为线下个面,需重点准备专业笔试和综合问答。
复习建议:核心抓专业课笔试(指定教材需吃透)和面试真题,文末已整理涵盖英语、政治、专业课、综合面试的核心资料,认真背诵7-10天即可全覆盖高频考点。备考无需贪多求全,聚焦指定参考书重点和历年高频真题,复试通关难度不大!!!
2026查分/复试时间/复试形式预测
阜阳师范大学MEM复试拟录取整体情况/淘汰率评估
复试各个分数段拟录取情况分析
阜阳师范大学MEM复试内容分析/成绩计算/资审材料
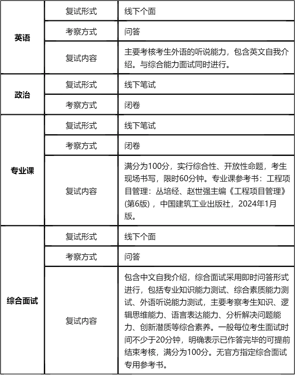
一、 整体复试情况概览
二、 各个学科的复试考察细节
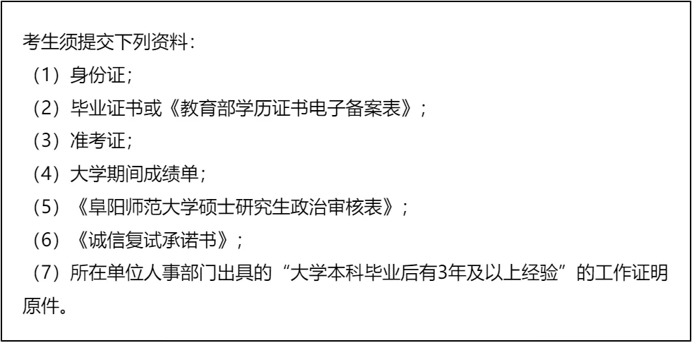
三、 复试资格审查需要准备的材料
复试面试真题分享
一、 英语口语问答
- 1. Can you do a quick self-introduction?
- 2. Why did you choose our university?
- 3. What is your career plan for the next 5 years?
- 4. Tell me about a difficult project you handled.
- 5. How do you handle stress and pressure?
- 6. What are your strengths and weaknesses?
- 7. Do you prefer working alone or in a team?
二、 政治理论问答
- 1. 谈谈你对“中国式现代化”的理解。
- 2. 什么是“新质生产力”?它“新”在哪里?
- 3. 你怎么看“碳达峰”和“碳中和”目标?
- 4. 如何理解“实干兴邦”?
- 5. 谈谈“一带一路”倡议的意义。
- 6. 什么是社会主义核心价值观?(列举几个)
- 7. 你对“乡村振兴”战略有什么了解?
三、 专业知识问答
- 1. 用一句话简单说说,你理解的工程管理是干嘛的?
- 2. 项目(Project)和运营(Operation),你能举个例子区分一下吗?
- 3. 啥是“关键路径”?找它有啥用?
- 4. 如果项目进度延误了,你一般有哪些补救措施?
- 5. 什么是PDCA循环?最好结合你做过的事解释一下。
- 6. 你觉得项目经理(PM)最重要的能力是什么?技术还是沟通?
- 7. 风险是没法完全避免的,那你一般怎么应对风险?
四、 综合素质面试问答
- 1. 为什么不去考MBA或EMBA,而是选择了MEM?
- 2. 用三个词形容一下你自己的性格。
- 3. 你的直属领导通常怎么评价你的工作风格?
- 4. 谈谈你目前所在行业未来5年的发展趋势。
- 5. 介绍一个你负责过或者参与过最棘手/最复杂的项目。
- 6. 项目中遇到过最大的突发状况是什么?怎么解决的?
- 7. 当成本、质量和进度发生冲突时,你怎么排序?理由是什么?
接下来,你最想要2026阜阳师范大学全日制MEM复试的完整资料来了(全科目,包含真题)!!!阜阳师范大学MEM复试急救资料PDF汇总目录,考来考去就这些东西!
老师总结:
复试备考需遵循“重点突出、全面覆盖”的原则。阜阳师范大学MEM专业笔试有明确参考书,建议优先复习教材中的工程项目管理流程、成本质量进度控制、风险管理等核心模块,开放性命题注重结合实际案例分析,避免死记硬背理论。
综合面试中,外语听说能力与专业知识、综合素质同步考察,英文自我介绍需简洁明了,突出个人优势和报考动机;中文问答需聚焦工程管理实际问题,展现逻辑思维和解决问题的能力,尤其是项目经历相关的提问,要提前梳理清楚个人职责和成果。
最后,心态调整也很重要,0%的淘汰率意味着只要符合要求、认真备考就能上岸,无需过度焦虑。利用好文末的急救资料,合理分配时间复习笔试和面试,确保每个环节都达到考核要求,就能成功圆梦阜阳师范大学全日制MEM!

延伸阅读:
© 温馨提示:本文由作者海豚MBA张老师创作,未经著作权人允许禁止转载。
