【大白话讲考情】浙江理工大学2026年全日制MBA

复试面试真题已放在文末
复试面试真题已放在文末
【浙江理工大学MBA项目简介】
【大白话讲考情】浙江理工大学全日制MBA
客观分析一波,浙江理工大学全日制MBA复试整体淘汰率18%(中等水平),复试时间预计在 2026 年 3 月 29 日,查分后到复试的准备时间有限,建议大家提前启动复试备考。整体复试形式为笔试+面试,面试包含英语、专业课、综合面试多个版块,且政治为闭卷笔试,需要系统复习相关知识点。
复习建议:真题是备考核心,我已将涵盖英语、政治、专业课、综合面试的完整复试资料整理在文末,大家下载后重点背诵高频考点和真题答案,集中10-15天强化记忆即可覆盖核心内容!备考时要突出重点,避免盲目复习,尤其要重视政治笔试的知识点积累和面试的表达训练,文末真题务必熟练掌握,只要认真准备,复试通关概率很高!!!
2026查分/复试时间/复试形式预测
浙江理工大学MBA复试拟录取整体情况/淘汰率评估
复试各个分数段拟录取情况分析
浙江理工大学MBA复试内容分析/成绩计算/资审材料
一、 整体复试情况概览
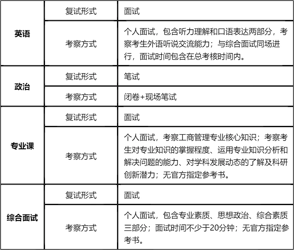
二、 各个学科的复试考察细节
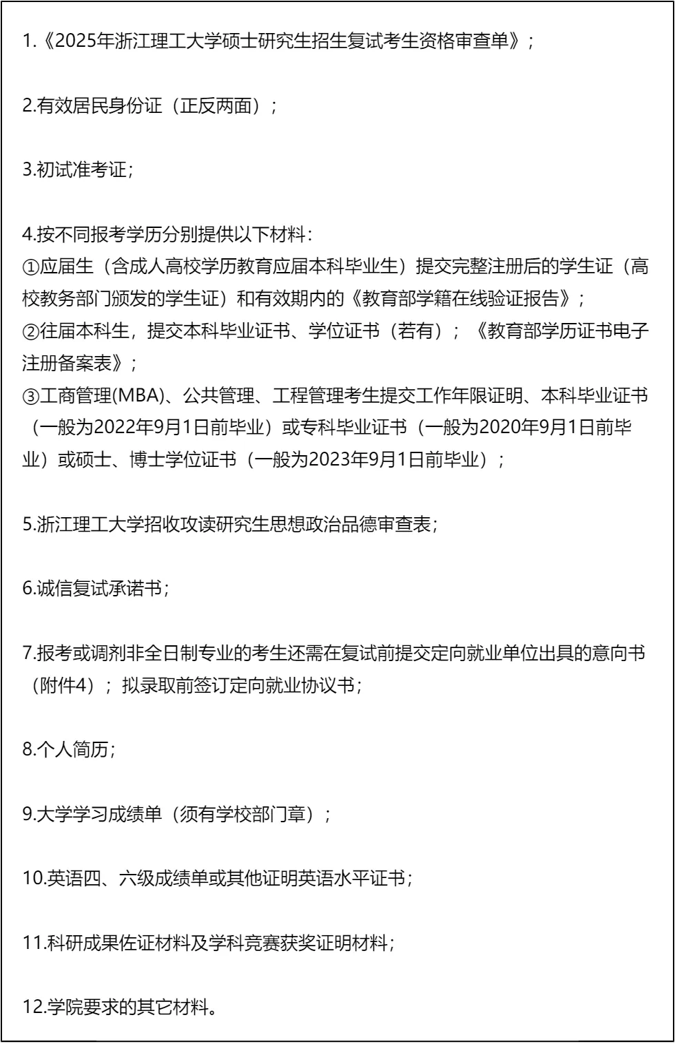
三、 复试资格审查需要准备的材料
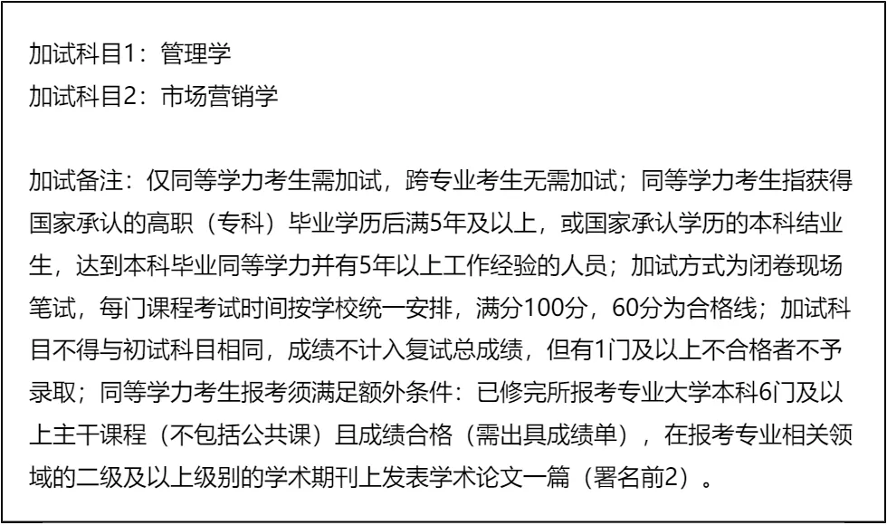
四、 同等学力加试科目
复试面试真题分享
一、 英语口语问答
- 1. Mind telling us a bit about yourself?
- 2. How will the MBA degree help your future career?
- 3. Can you describe a challenging project you led?
- 4. What motivates you to pursue an MBA at this stage?
- 5. How do you balance work and study during the MBA?
- 6. Can you talk about a failure you experienced and what you learned?
- 7. What do you expect to learn from the MBA curriculum?
二、 政治理论问答
- 1. 新时代社会主要矛盾是什么?
- 2. 共同富裕的重要意义是什么?
- 3. 新发展格局的核心是什么?
- 4. 乡村振兴战略的总要求是什么?
- 5. 社会主义核心价值观是什么?
- 6. 如何理解“绿水青山就是金山银山”?
- 7. 科技创新对发展的作用?
三、 专业知识问答
- 1. 什么是SWOT分析?举个实际例子说明下
- 2. 波特五力模型里,五种竞争力量具体是哪些
- 3. 马斯洛需求层次理论,具体内容有哪些
- 4. 企业战略的三个层次,简单阐述下
- 5. 什么是核心竞争力?企业怎么构建自己的核心竞争力
- 6. 市场营销的4P理论,具体指什么
- 7. 股权结构和公司治理之间,有什么关联
四、 综合素质面试问答
- 1. 考MBA的核心原因是什么?
- 2. 和其他申请者比,你的核心优势是什么?
- 3. 未来3-5年职业有什么具体打算?
- 4. 你所在行业近年有什么变化?
- 5. 工作中遇过最棘手的事是什么?怎么解决的?
- 6. 和同事意见不合时怎么处理?
- 7. MBA如何帮你实现职业目标?
接下来,你最想要2026浙江理工大学MBA复试的完整资料来了(全科目,包含真题)!!!公众号后台回复“浙江理工大学MBA复试” 即可获取浙江理工大学MBA复试急救资料PDF汇总目录,考来考去就这些东西!
首先,浙江理工大学MBA复试淘汰率18%,属于中等竞争水平,198分为稳录建议分,分数在161-198分之间的考生需重点投入复试备考,高分考生也需保持认真态度,避免因疏忽导致面试失利。
其次,复试形式包含闭卷笔试和多轮个人面试,政治笔试需系统复习时政热点和相关政策,英语面试需强化听说能力,专业课和综合面试需结合工商管理核心知识和自身工作经历准备,突出个人优势和职业规划的清晰度。
最后,复试准备时间有限,建议提前梳理资料、背诵真题,同时按要求准备资格审查材料,尤其是工作证明、成绩单等需盖章的文件。只要聚焦核心考点、强化表达训练,就能有效提升复试通过率,祝各位考生顺利上岸!

© 温馨提示:本文由作者海豚MBA张老师创作,未经著作权人允许禁止转载。
