【大白话讲考情】西藏民族大学2026年全日制MBA

复试面试真题已放在文末
复试面试真题已放在文末
【西藏民族大学MBA项目简介】
【大白话讲考情】西藏民族大学全日制MBA
客观分析一波,西藏民族大学全日制MBA复试整体淘汰率44%(中等偏高),复试时间预计在 2026 年 3 月 18 日,查分时间(2026年2月24日)和复试时间间隔约22天,时间较为紧张,需要提前启动复试准备。复试形式为笔试+面试结合,其中专业课包含笔试和面试,且无官方指定参考书,备考难度有所增加,面试为个人面试形式,需重点打磨面试技巧。
复习建议:核心复习重点是管理学核心知识(应对专业课笔试)和复试真题(应对各板块面试),文末已整理涵盖英语口语、政治、专业综合面试的完整资料,建议下载后集中背诵,重点攻克高频考点。由于无官方参考书,需围绕管理学核心概念搭建知识框架,同时结合真题强化应用能力,合理分配笔试和面试的备考时间,避免偏科,只要聚焦重点、高效复习,通关概率很大!!!
2026查分/复试时间/复试形式预测
西藏民族大学MBA复试拟录取整体情况/淘汰率评估
复试各个分数段拟录取情况分析
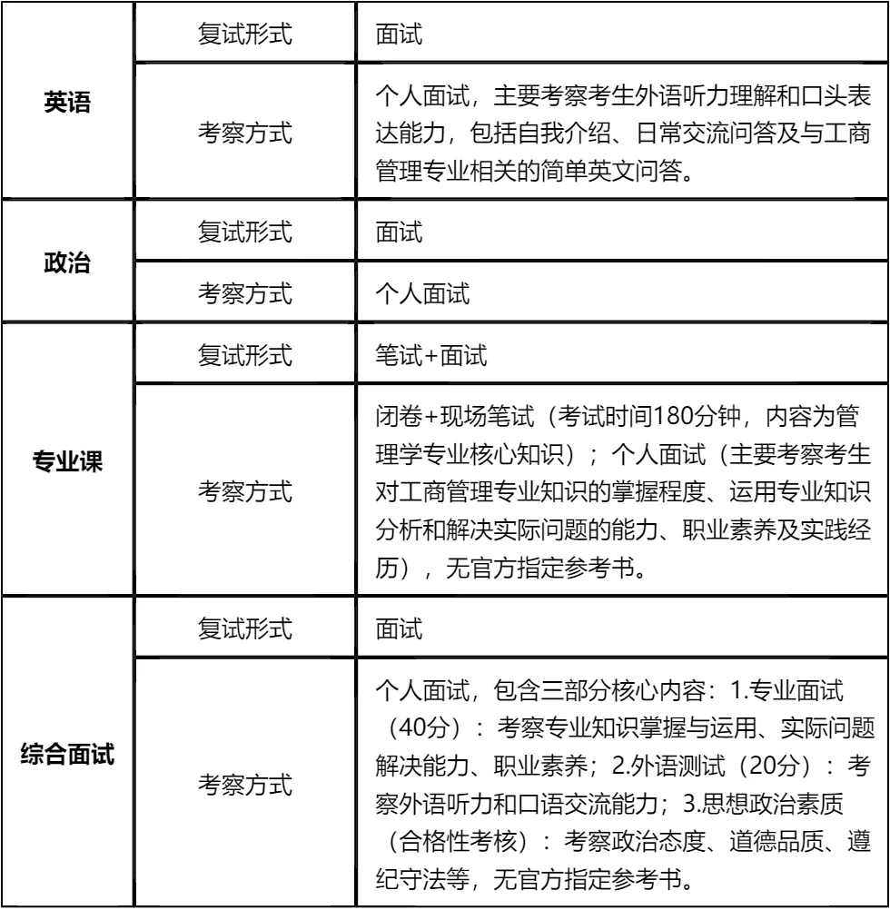
西藏民族大学MBA复试内容分析/成绩计算/资审材料
一、 整体复试情况概览
二、 各个学科的复试考察细节
三、 复试资格审查需要准备的材料
四、 同等学力加试科目
复试面试真题分享
一、 英语口语问答
- 1. Could you introduce yourself briefly for us?
- 2. How will the MBA degree help your future career?
- 3. What are your short-term career goals after MBA graduation?
- 4. Can you describe a challenging project you led?
- 5. How do you balance work and study during the MBA?
- 6. What motivates you to pursue an MBA at this stage?
- 7. Can you introduce your current job responsibilities briefly?
二、 政治理论问答
- 1. 如何理解高质量发展内涵?
- 2. 中国式现代化的基本特征有哪些?
- 3. 共同富裕的重要意义是什么?
- 4. 新发展格局的核心是什么?
- 5. 科技创新对发展的作用?
- 6. 乡村振兴战略的总要求是什么?
- 7. 社会主义核心价值观是什么?
三、 专业知识问答
- 1. 管理的四大职能,简单说说
- 2. 什么是SWOT分析?举个实际例子说明下
- 3. 波特五力模型里,五种竞争力量具体是哪些
- 4. 马斯洛需求层次理论,具体内容有哪些
- 5. 双因素理论里的保健因素和激励因素,分别指什么
- 6. 波士顿矩阵(BCG矩阵)的四个象限,分别叫什么
- 7. 市场营销的4P理论,具体指什么
四、 综合素质面试问答
- 1. 考MBA的核心原因是什么?
- 2. 我们学校MBA最吸引你的点是什么?
- 3. 和其他申请者比,你的核心优势是什么?
- 4. 未来3-5年职业有什么具体打算?
- 5. 你所在行业近年有什么变化?
- 6. 工作中遇过最棘手的事是什么?怎么解决的?
- 7. 团队成员拖沓不达标怎么处理?
接下来,你最想要2026西藏民族大学MBA复试的完整资料来了(全科目,包含真题)!!!公众号后台回复“西藏民族大学MBA复试” 即可获取西藏民族大学MBA复试急救资料PDF汇总目录,考来考去就这些东西!
首先,西藏民族大学全日制MBA复试淘汰率44%,竞争相对激烈,且备考时间仅约22天,需提前规划备考节奏。专业课笔试无官方参考书,是备考重点难点,建议围绕管理学核心知识点(如管理职能、经典理论模型等)系统梳理,结合真题强化练习,确保笔试环节拿到高分。
其次,面试环节包含英语、政治、专业和综合四个板块,英语需兼顾日常交流和专业相关问答,政治为合格性考核需态度端正,专业面试注重知识应用和实践能力,综合面试聚焦职业规划和个人优势展示。建议针对各板块真题反复演练,提升表达流畅度和逻辑清晰度。
最后,不同分数段录取率差异较大,173分以上稳录概率高,擦线党需重点提升复试表现。材料准备需按要求提前整理,同等学力考生需额外准备加试科目。只要聚焦核心考点、高效利用时间、全面准备各环节,就能有效提高录取概率,祝各位考生顺利上岸!

© 温馨提示:本文由作者海豚MBA张老师创作,未经著作权人允许禁止转载。
