【大白话讲考情】上海交通大学2026年MBA非全日制

复试面试真题已放在文末
复试面试真题已放在文末
【上海交通大学MBA项目简介】
【大白话讲考情】上海交通大学MBA非全日制
客观分析一波,上海交通大学MBA非全日制复试整体淘汰率仅2%(极低),复试时间预计在 2026 年 3 月 21 日左右,查分后到复试时间间隔较短,所以大家需要提前准备复试,防止出分后时间紧张。整体上复试以笔试+面试为主,其中面试包含英语、综合面试,笔试涵盖政治、专业课,考察维度全面,需要系统备考。
复习建议:一定要把真题作为复习的重点,我把真题及其他涵盖上海交通大学MBA复试英语口语,政治,专业综合面试的所有资料都放在文末了,大家下载后一定认真背诵,合理规划时间高效掌握核心考点!!总之,复试考察内容较多,一定要挑重点高频核心,结合参考书目针对性复习,文末的真题一定要看,资料一定要下载背诵,稳扎稳打就能顺利通过!!!
2026查分/复试时间/复试形式预测
上海交通大学MBA复试拟录取整体情况/淘汰率评估
复试各个分数段拟录取情况分析
上海交通大学MBA复试内容分析/成绩计算/资审材料
一、 整体复试情况概览
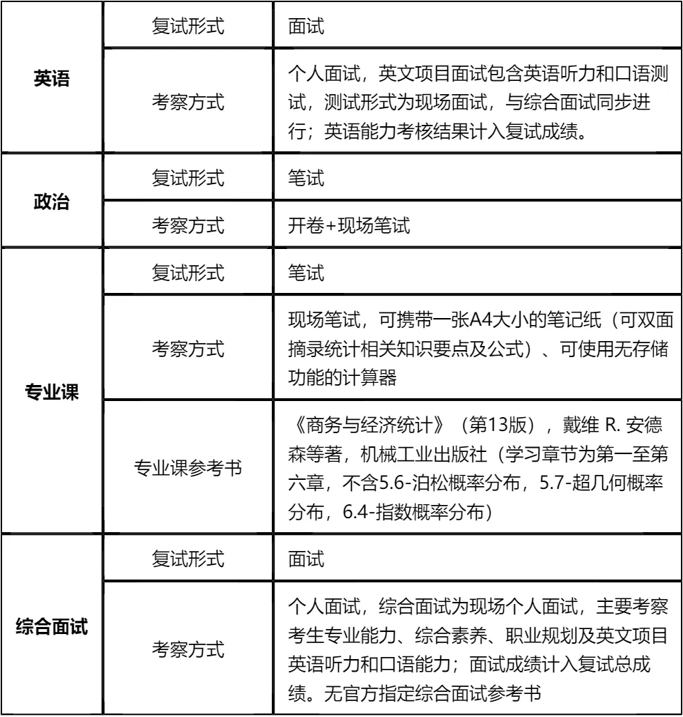
二、 各个学科的复试考察细节
三、 复试资格审查需要准备的材料
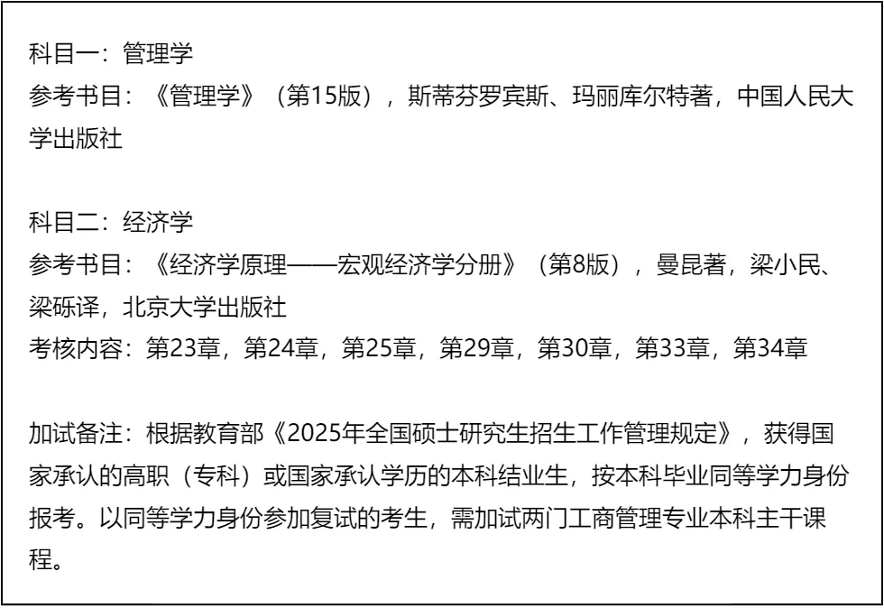
四、 同等学力加试科目
复试面试真题分享
一、 英语口语问答
- 1. Mind telling us a bit about yourself?
- 2. How will the MBA degree help your future career?
- 3. Can you describe a challenging project you led?
- 4. What motivates you to pursue an MBA at this stage?
- 5. How do you balance work and study during the MBA?
- 6. Can you talk about a failure you experienced and what you learned?
- 7. What do you expect to learn from the MBA curriculum?
二、 政治理论问答
- 1. 如何理解高质量发展内涵?
- 2. 中国式现代化的基本特征有哪些?
- 3. 共同富裕的重要意义是什么?
- 4. 新发展格局的核心是什么?
- 5. 乡村振兴战略的总要求是什么?
- 6. 社会主义核心价值观是什么?
- 7. 如何理解“绿水青山就是金山银山”?
三、 专业知识问答
- 1. 管理的四大职能,简单说说
- 2. 波特五力模型里,五种竞争力量具体是哪些
- 3. 马斯洛需求层次理论,具体内容有哪些
- 4. 什么是核心竞争力?企业怎么构建自己的核心竞争力
- 5. 市场营销的4P理论,具体指什么
- 6. 企业战略的三个层次,简单阐述下
- 7. 财务杠杆有什么作用?存在哪些风险
四、 综合素质面试问答
- 1. 考MBA的核心原因是什么?
- 2. 和其他申请者比,你的核心优势是什么?
- 3. 你所在行业近年有什么变化?
- 4. 工作中遇过最棘手的事是什么?怎么解决的?
- 5. 未来3-5年职业有什么具体打算?
- 6. 和同事意见不合时怎么处理?
- 7. 数字化转型对你行业影响大吗?
接下来,你最想要2026上海交通大学MBA复试的完整资料来了(全科目,包含真题)!!!公众号后台回复“上海交通大学MBA复试” 即可获取上海交通大学MBA复试急救资料PDF汇总目录,考来考去就这些东西!
首先,上海交大非全MBA复试淘汰率仅2%,一志愿保护力度大,录取概率高,但复试包含笔试和面试多个环节,考察内容全面,需认真对待。复试成绩占总成绩的50%,对最终录取结果影响显著,不可掉以轻心。
其次,各科目备考需针对性发力:英语面试注重口语和听力的日常积累;政治开卷考试需熟悉参考资料,提高检索和答题效率;专业课严格按照指定教材和章节复习,整理核心公式和知识点;综合面试需结合自身经历、职业规划和行业认知充分准备,展现综合素养。
最后,复试准备时间有限,需提前规划,合理分配各科目复习时间,重点攻克高频考点和真题。资格审查材料提前准备齐全,避免遗漏。祝各位考生充分备考,顺利上岸上海交通大学MBA!

© 温馨提示:本文由作者海豚MBA张老师创作,未经著作权人允许禁止转载。
